Книга Теория ограничений в действии. Системный подход к повышению эффективности компании, страница 13 – Эли Шрагенхайм

Авторы: А Б В Г Д Е Ж З И Й К Л М Н О П Р С Т У Ф Х Ч Ш Ы Э Ю Я
Книги: А Б В Г Д Е Ж З И Й К Л М Н О П Р С Т У Ф Х Ц Ч Ш Щ Ы Э Ю Я
Бесплатная онлайн библиотека LoveRead.ec

Онлайн книга «Теория ограничений в действии. Системный подход к повышению эффективности компании»

📃 Cтраница 13

Я не предлагаю готовое решение. Скорее я хочу дать тему для размышлений и продемонстрировать, как можно использовать ТОС для разрешения подобных управленческих задач.

Рекомендации по анализу ситуаций

Сталкиваясь с трудной задачей, будь то реальная или вымышленная проблема, вы попадаете в положение консультанта, которого пригласили к новому клиенту. Консультант должен проанализировать ситуацию, не располагая всей полнотой знаний, которые есть у руководства и сотрудников компании. Однако у него, как и у читателей этой книги, есть одно преимущество, которое компенсирует отсутствие знаний в конкретной отрасли. Консультант может судить о деле отстраненно, без эмоций и предубеждений, сплошь и рядом диктующих свой порядок в организациях. Как гласит одна древнееврейская поговорка, «нежданный гость видит все заначки». Объективный взгляд со стороны исключительно важен для выявления скрытых исходных установок, которые могут привести к возникновению серьезных организационных ограничений. В идеале было бы хорошо, если бы менеджеры могли, не искажая фактов, проанализировать собственную работу, используя личную интуицию, приобретенные знания организации и некий объективный взгляд со стороны.

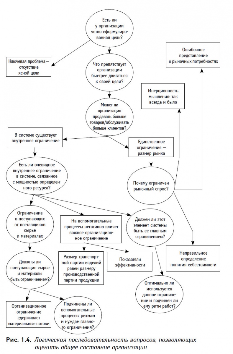
Решение проблемы требует намного меньше времени и усилий, когда с самого начала ясны цели и поставлены правильные вопросы. Теория ограничений помогает их формулировать. Далее мы перечислим основные вопросы, предназначенные для анализа текущего состояния всей организации. Если же вам предстоит заняться проблемами конкретного отдела или процесса, нужно будет сформулировать несколько иные вопросы.

Первый вопрос при работе с любой структурой: существует ли у этой организации ясная и согласованная цель? В некоторых фирмах цель ясна, в других нет. Ответ на этот вопрос важен для идентификации главного системного ограничения.

Следующий ключевой вопрос: что мешает организации быстрее двигаться к своей цели? Я уже высказал свое мнение, что спрос всегда является ограничением. Вопрос в том, сдерживается ли существующий уровень производительности по потоку системы кроме рыночного спроса еще и неким внутренним ограничением. Если да, то, пока внутреннее ограничение существует, система не сможет реагировать на рыночный спрос лучше, чем в настоящий момент.

Еще один важный вопрос: может ли компания обслужить большее число клиентов, продать больше своей продукции? Здесь следует остановиться и пояснить подробнее. Предположительно в определенное время или для определенной продуктовой линейки мощности организации ограниченны, но при этом в остальное время (по другим продуктам) она вполне может обеспечивать большее количество продаж. Вопрос сам по себе также подразумевает, что существующая структура организации, ресурсы, процедуры и правила остаются без изменений при колебании объемов продаж. Вопрос этот, между прочим, нужно задавать каждый раз, когда меняются условия реализации продукта/услуги или организация берется продавать новый продукт. Если меняется структура или модель организации, то снова надо задаться вопросом: а теперь может ли компания продавать больше?

Допустим, ответ положительный: компания в состоянии по каждому продукту постоянно обслуживать больше заказчиков. Тогда получается, что единственным ограничением работы организации является сам рынок, т. е. его размер. В этом случае нужно попытаться разобраться: почему рынок есть главное ограничение для производительности Т? Здесь нужно проверить, нет ли в системе какого-нибудь организационного ограничения, сдерживающего уровень рыночного спроса. Вот несколько направлений, в которых можно искать ответ.

1. Недостаточное подчинение работы всей системы требованиям рынка.

2. Неверное определение затрат, обеспечивающих продажи (ошибка автоматически ведет к завышению розничной цены, которая отпугивает покупателей).

3. Неспособность распознать потенциальные возможности для продаж – из-за инерционности мышления и неправильной трактовки требований потребителя. Под инерционностью понимается приверженность устаревшим методам и образу мышления, когда не обращается внимание на то, что ситуация изменилась и ранее действенные подходы более не применимы.


Если уровень рыночного спроса сдерживается внутренними организационными факторами, следует снова задать себе ряд вопросов. Известно ли, что именно ограничивает мощности системы? Если нет, изучите, чем определяется и координируется структура процессов и какая существует система показателей результативности работы. Поскольку по каждому процессу имеется ряд правил для принятия решений, то достаточно легко установить, на что нацелен каждый процесс, какой общей задаче он подчинен. Одна из наиболее часто встречающихся задач – высокая производительность и оперативность. На практике это может выражаться в стремлении сократить время переналадки оборудования и других операций, напрямую не добавляющих потребительской ценности продукту. Согласно теории ограничений это неверный ориентир для выстраивания процессов. Хотя бы потому, что по большинству неограничивающих ресурсов системы должен существовать некий резерв мощности. И нет ничего полезного в том, чтобы нормально работающие звенья производственной цепи, не являющиеся ограничением, на максимальной мощности производили груды нереализуемого товара. Их настоящая цель – работать в одном ритме с главным ограничением системы. Попытка задать искусственный уровень производительности по каждому отдельному ресурсу – главное и часто встречающееся организационное ограничение.

Но даже если ограничивающий фактор налицо, нужно проверить: должен ли он быть ограничением, правильно ли используется данное ограничение для контроля и управления системой, подчинены ли данному ограничению все вспомогательные процессы и ресурсы?

Вас удивила первая часть вопроса? Когда мы говорили о втором направляющем шаге ТОС, я рекомендовал руководителям взглянуть на выявленное ограничение и задаться вопросом: правильно ли, что данный элемент ограничивает работу всей системы? Если нет, нужно немедленно снять данное ограничение. Принятие неподходящего для управления системой ограничения в качестве основного – распространенная ошибка организаций, практикующих теорию ограничений в управлении. Не разобравшись до конца с понятием «ограничение» и его ролью в управлении компанией, они неумышленно вводят дополнительное организационное ограничение в систему.

Физические ограничения встречаются довольно редко. Если выясняется, что истинной причиной низкого спроса является нехватка сырья, материалов, значит, следует проверить, как организовано взаимодействие процессов, почему сырье стало ограничением и существует ли какой-нибудь простой способ это исправить.

Иерархию ключевых рассмотренных нами вопросов можно изобразить в виде блок-схемы, как на рис. 1.4. Обратите внимание, что стрелки обозначают последовательность шагов, а не причинно-следственные отношения.

Иллюстрация к книге — Теория ограничений в действии. Системный подход к повышению эффективности компании [i_004.jpg]
Вход
Поиск по сайту
Ищем:
Календарь