Книга Теория ограничений в действии. Системный подход к повышению эффективности компании, страница 10 – Эли Шрагенхайм

Авторы: А Б В Г Д Е Ж З И Й К Л М Н О П Р С Т У Ф Х Ч Ш Ы Э Ю Я
Книги: А Б В Г Д Е Ж З И Й К Л М Н О П Р С Т У Ф Х Ц Ч Ш Щ Ы Э Ю Я
Бесплатная онлайн библиотека LoveRead.ec

Онлайн книга «Теория ограничений в действии. Системный подход к повышению эффективности компании»

📃 Cтраница 10

Конечно, наличие кухни в отеле связано с большими накладными расходами, но экономить здесь нельзя: возможности кухни должны быть таковы, чтобы справляться со всеми заказами потенциальных посетителей ресторана. Для посетителей совершенно неприемлемо, если с увеличением наплыва людей снижается скорость приготовления блюд. Если предположить, что у ресторана остаются некоторые резервы мощности даже при обслуживании максимально возможного числа гостей, то организация дополнительной службы доставки пищи в номер не потребует каких-либо особых затрат, кроме как на закупку дополнительных продуктов. Рассуждая подобным образом, мы поймем, что само предоставление дополнительной услуги по доставке готовых блюд в номера отеля обеспечивает только рост производительности Т, не увеличивая при этом операционных расходов (стоимость еды здесь – переменные затраты, которые вычитаются из дохода при расчете показателя Т). То есть мы видим, что часть общей проблемы отеля – неспособность подчинить все ресурсы, в том числе пропускную способность ресторана, главному ограничению – можно решить за счет внедрения дополнительной услуги доставки питания в номер, что по логике должно уменьшить число желающих поесть в ресторане.

Если же общие накладные расходы на поддержание кухни связывать каким бы то ни было способом с доставкой еды до номера, то у руководства появится желание назначить соответствующую цену на эту услугу. В разбираемом случае может оказаться, что именно высокие цены блюд с доставкой в номер вынуждают гостей выстраиваться в очередь перед рестораном, где еда дешевле. Вместо того чтобы продвигать и рекламировать услугу доставки, что положительно сказалось бы на прибыли, руководство взяло за ориентир себестоимость продукции и приняло ошибочное решение о назначении дополнительной цены за доставку, которая не привлекает посетителей, а заставляет их пользоваться рестораном, где для всех не хватает места.

Привычка высчитывать эту призрачную себестоимость единицы продукции – одно из самых часто встречающихся и серьезных организационных ограничений, наблюдаемых в современных бизнес-кругах. Организационные ограничения – это некие традиции, правила, процедуры, установленные руководством или социумом, некий привычный способ организации дел, который определенно может сдерживать компанию как бизнес-систему, не позволяя ей достичь выдающихся результатов, причем обычно мы не осознаем, что именно организационное ограничение труднее всего преодолеть!

Зачем устанавливать вредные правила, мешающие работать лучше?

Причины тому две. Во-первых, инерционность мышления. Процедура могла быть очень полезна тогда, когда ее разрабатывали и внедряли, но прошло время, изменилась ситуация, окружение, а может, и сама организация, и эти правила больше не нужны. Они могут сдерживать работу всей организации.

Во-вторых, разработчики правил могли принимать свои решения, основываясь на ошибочных предположениях, предпосылках, которые создали видимость проблемы, подкрепили угрозу несуществующего конфликта. ТОС предлагает нам удобный метод размышлений, основанный на использовании ряда логических инструментов, с помощью которых можно проанализировать имеющуюся ситуацию, выявить организационные ограничения и наметить путь к совершенствованию системы.

Метод рассуждений по ТОС

В данном разделе дается краткий обзор логических построений ТОС. Я не ставлю себе целью досконально расписать все пять построений и дать исчерпывающие правила их разработки и использования. Мы остановимся на трех инструментах, которые и будут применяться при разборе ситуаций. Но даже эти три мы не станем рассматривать подробно. За исчерпывающими описаниями можно обратиться, например, к книге Уильяма Детмера «Теория ограничений Голдратта: Системный подход к непрерывному совершенствованию».

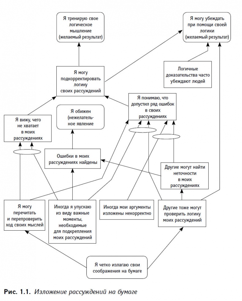
При анализе случая с G-Roy Hotel мы руководствовались интуицией, тремя исходными постулатами и пятью направляющими шагами ТОС. Интуитивная логика – это орудие, без которого не обойтись, но можно сделать это орудие еще более мощным, если озвучить все соображения, исходные предпосылки и гипотезы. Если же изложить все это на бумаге в удобной для восприятия форме, то получим два сильных преимущества: во-первых, можно еще раз изучить и проверить собственные рассуждения, а во-вторых, можно продемонстрировать их заинтересованным лицам, при этом мы сможем вынести на суд не только готовое решение, но и весь ход рассуждений, чтобы в результате получить обоснованную критику или помощь.

Нежелание многих открыто и четко излагать свои соображения происходит из-за боязни критики. Двусмысленность высказываний – это своего рода способ защиты. Если доводы непрозрачны и неоднозначны, трудно будет указать на ошибку. Можно лишь заявить о своем несогласии. Если же вся логика отражена графическими средствами, мы открыты для нападок. Именно эта открытость совершенно неожиданно дает массу преимуществ. Конечно, угроза самолюбию остается, но уже в меньшей степени, поскольку в процессе тренировок логика в конце концов оттачивается, укрепляется. Все это изложено в форме одного из логических построений ТОС на рис. 1.1.

Иллюстрация к книге — Теория ограничений в действии. Системный подход к повышению эффективности компании [i_001.jpg]

Ход размышлений о преимуществах и недостатках изложения логики на бумаге – пример дерева будущей реальности (ДБР) – одного из пяти логических инструментов ТОС. Каждая стрелка соединяет два утверждения: причина в основании стрелки и следствие у острия. Если у одного события несколько причин, то стрелки от каждой из них объединяются эллипсом. Запомните: в первоначальном виде построение – это лишь предположение, которое может оказаться ошибочным. Нельзя считать изложенное верным, пока не проверены все причинно-следственные отношения элементов. Непроверенное логическое построение всего лишь схема, рисунок, который отличается от последовательно изложенного письменного текста только тем, что схему можно читать в разных направлениях. ДБР – это инструмент для анализа возможных последствий некоторых действий или событий.

Другой инструмент – дерево текущей реальности (ДТР) – дает картину существующего положения дел и позволяет обнаружить истинную причину, по которой организация никак не может достичь своей цели. Вспомним пример с отелем и изложим ситуацию так, как ее видит Рой. Посмотрим, можно ли здесь применить метод рассуждений теории ограничений, чтобы получить подходящий материал для анализа.

Классическое построение ДТР начинается с создания списка нежелательных явлений. Затем выстраиваются цепочки причин и следствий до тех пор, пока все нежелательные явления не сведутся при помощи этих цепочек к одной или нескольким истинным причинам всех бед.

Я предпочитаю действовать несколько иначе. Самым существенным нежелательным явлением чаще всего является неспособность конкретной системы достигнуть цели. Отсюда и начнем. Промежуточная цель – выявление физического или организационного ограничения, но и это еще не все. Хотя у каждой организации есть ограничения, каждый раз нужно спрашивать себя, а устраивает ли нас это ограничение, позволяет ли оно нам управлять работой системы. Даже если ответ положительный, нужно далее разобраться, достаточно ли уже ослаблено действие этого ограничивающего фактора, т. е. насколько управляемой становится система с таким ограничением.

Вход
Поиск по сайту
Ищем:
Календарь