Книга Теория ограничений Голдратта. Системный подход к непрерывному совершенствованию, страница 54 – Уильям Детмер

Авторы: А Б В Г Д Е Ж З И Й К Л М Н О П Р С Т У Ф Х Ч Ш Ы Э Ю Я
Книги: А Б В Г Д Е Ж З И Й К Л М Н О П Р С Т У Ф Х Ц Ч Ш Щ Ы Э Ю Я
Бесплатная онлайн библиотека LoveRead.ec

Онлайн книга «Теория ограничений Голдратта. Системный подход к непрерывному совершенствованию»

📃 Cтраница 54

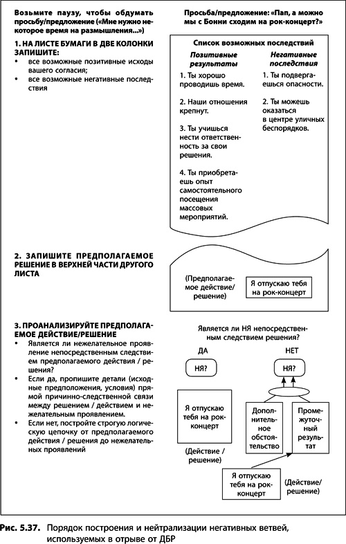
Теперь мы готовы к тому, чтобы подумать о самом сложном и болезненном вопросе «Как добиться изменений?». Есть несколько причин, по которым казавшаяся выигрышной идея в ходе реализации может не оправдать надежд. Во-первых, она могла быть не апробирована до начала внедрения в масштабах всей системы (эта ошибка нивелируется строительством ДБР). Во-вторых, мы могли изначально не отдавать себе отчета, с какими препятствиями придется столкнуться в ходе реализации нашего плана и как эти препятствия обойти.

Выявление препятствий и выработка способов их преодоления – первый этап поиска ответа на вопрос «Как добиться изменений?». Ему и посвящена следующая – шестая глава нашей книги.

Время, необходимое на исправление ситуации, обратно пропорционально времени, затраченному на то, чтобы ее испортить. Разбить вазу, например, можно значительно быстрее, чем ее потом склеить.

Закон замещения Дрейзена
Иллюстрация к книге — Теория ограничений Голдратта. Системный подход к непрерывному совершенствованию [_276.jpg]
Иллюстрация к книге — Теория ограничений Голдратта. Системный подход к непрерывному совершенствованию [_277.jpg]
Иллюстрация к книге — Теория ограничений Голдратта. Системный подход к непрерывному совершенствованию [_278.jpg]
Иллюстрация к книге — Теория ограничений Голдратта. Системный подход к непрерывному совершенствованию [_279.jpg]
Иллюстрация к книге — Теория ограничений Голдратта. Системный подход к непрерывному совершенствованию [_280.jpg]
Иллюстрация к книге — Теория ограничений Голдратта. Системный подход к непрерывному совершенствованию [_281.jpg]
Иллюстрация к книге — Теория ограничений Голдратта. Системный подход к непрерывному совершенствованию [_282.jpg]
Иллюстрация к книге — Теория ограничений Голдратта. Системный подход к непрерывному совершенствованию [_283.jpg]
Иллюстрация к книге — Теория ограничений Голдратта. Системный подход к непрерывному совершенствованию [_284.jpg]
Иллюстрация к книге — Теория ограничений Голдратта. Системный подход к непрерывному совершенствованию [_285.jpg]
Иллюстрация к книге — Теория ограничений Голдратта. Системный подход к непрерывному совершенствованию [_286.jpg]
Иллюстрация к книге — Теория ограничений Голдратта. Системный подход к непрерывному совершенствованию [_287.jpg]
Иллюстрация к книге — Теория ограничений Голдратта. Системный подход к непрерывному совершенствованию [_288.jpg]
Иллюстрация к книге — Теория ограничений Голдратта. Системный подход к непрерывному совершенствованию [_289.jpg]
Иллюстрация к книге — Теория ограничений Голдратта. Системный подход к непрерывному совершенствованию [_290.jpg]
Иллюстрация к книге — Теория ограничений Голдратта. Системный подход к непрерывному совершенствованию [_291.jpg]
Иллюстрация к книге — Теория ограничений Голдратта. Системный подход к непрерывному совершенствованию [_292.jpg]
Иллюстрация к книге — Теория ограничений Голдратта. Системный подход к непрерывному совершенствованию [_293.jpg]
6 Дерево перехода

Нет ничего более сложного, опасного и безнадежного с точки зрения шансов на успех, чем внедрение нового порядка вещей.

Николо Макиавелли
Иллюстрация к книге — Теория ограничений Голдратта. Системный подход к непрерывному совершенствованию [_295.jpg]

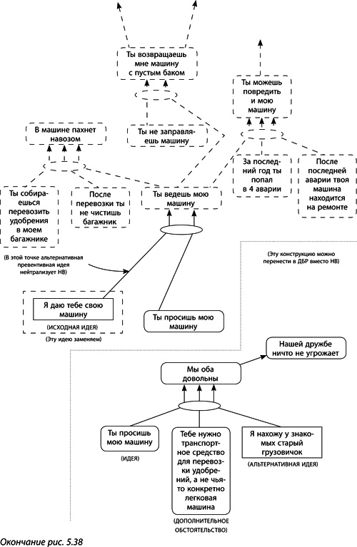
Очень часто неординарные идеи на поверку оказываются лишь мечтами. Одно дело предложить, как решить проблему, и совсем другое – реализовать задуманное. Желания осуществить перемены недостаточно. Об этом говорит и один из принципов теории ограничений: «Идеи – это еще не решения» (глава 1). Ведь даже самые оригинальные идеи не станут системным решением, пока не будут реализованы на практике и не дадут результатов.

Можно найти блестящую идею, используя диаграмму разрешения конфликтов, можно затем логически протестировать ее, построив дерево будущей реальности. Но идея так и останется проектом, если мы не сумеем грамотно ее реализовать. Как грамотно спланировать и провести внедрение? Первый шаг – строительство дерева перехода.

Планируя преобразования, необходимо:

● быть уверенным, что предложенный подход реализуем;

● знать основные возможные препятствия на пути преобразований и способы их преодоления;

● контролировать появление и преодоление возникающих на пути преобразований препятствий и барьеров.


Именно дерево перехода (ДП) помогает моделировать развитие событий до начала реальных изменений в системе.

Вход
Поиск по сайту
Ищем:
Календарь