Книга Продажа товаров и услуг по методу бережливого производства, страница 49 – Джеймс Вумек, Дэниел Джонс

Авторы: А Б В Г Д Е Ж З И Й К Л М Н О П Р С Т У Ф Х Ч Ш Ы Э Ю Я
Книги: А Б В Г Д Е Ж З И Й К Л М Н О П Р С Т У Ф Х Ц Ч Ш Щ Ы Э Ю Я
Бесплатная онлайн библиотека LoveRead.ec

Онлайн книга «Продажа товаров и услуг по методу бережливого производства»

📃 Cтраница 49

При взгляде на карты обеспечения для магазинов-складов, районных магазинов и интернет-магазинов у команды возникла простая идея, которая, однако, открывает новые перспективы перед магазинами всех трех форматов.

Почему бы магазинам-складам в спокойные периоды не пополнять запасы районных магазинов? И почему бы не предоставить покупателям дополнительно возможность сделать заказ на сайте сегодня и получить все заказанное завтра в ближайшем районном магазине без всякой платы за доставку? Аналогично, если посетитель этого магазина обнаружит, что некоторые нужные ему товары отсутствуют в продаже (постоянно или временно), то данный магазин может заказать их доставку через систему пополнения запасов следующей же машиной, возможно, даже в тот же вечер.

Анализ также показал, что теперь от карточек лояльности будет больше пользы, так как потребители смогут делать все покупки хозяйственных товаров и товаров категории «сделай сам» в магазинах компании, всякий раз руководствуясь при выборе формата магазина ситуацией. Собранные о постоянных покупателях подробные данные (где они живут, где и что покупают), позволят существенно улучшить планирование ассортимента разных магазинов и тем самым удовлетворят потребности своих клиентов.

Иллюстрация к книге — Продажа товаров и услуг по методу бережливого производства [i_029.jpg]
Иллюстрация к книге — Продажа товаров и услуг по методу бережливого производства [i_030.jpg]
От идеи к действию

Подводя итоги этого простого анализа, команда поняла, что генерировала массу новых идей, вполне заслуживающих реализации. В частности, к ним относятся предложения:

• пополнять запасы магазинов-складов несколько раз в день по мере покупок поставками из региональных распределительных центров;

• пополнять запасы региональных распределительных центров поставками с заводов, а не со складов поставщиков при изготовлении многих наименований товаров на заказ;

• отказаться от хранения товаров в магазинах-складах на высоких стеллажах в любом свободном месте. Использовать только низкие стеллажи и определить постоянное место для каждого товара;

• поручить складирование товаров, консультирование покупателей и оформления покупок одним и тем же более опытным сотрудникам, которые могли бы переключаться на выполнение других функций с изменением спроса;

• купить или построить районные магазины, чтобы покупатели могли выбирать из магазинов разного формата;

• пополнять запасы районных магазинов поставками из магазинов-складов в нерабочие часы;

• выполнять заказы, сделанные по Интернету, из запасов магазинов-складов в часы низкого спроса, чтобы устранить потребность в особом складе и персонале;

• выполнять заказы на товары, отсутствующие в районных магазинах, из запасов магазинов-складов частыми поставками тем же транспортом, который используется мелкими магазинами;

• усовершенствовать программы для постоянных покупателей так, чтобы у них появился стимул делать все покупки в магазинах одной компании и чтобы из незнакомцев они превратились в партнеров, участвующих в совместном решении проблем.

В то же время стало ясно, что эти идеи можно разделить на четыре группы в зависимости от их значения для роста продаж и рентабельности, с одной стороны, и от сложности их реализации – с другой. Как видно из матрицы, приведенной ниже, сложнее всего осуществить планы, которые сулят максимальную отдачу, а начать легче всего, похоже, с не самых заманчивых.

По нашему опыту, большинство фирм сталкивается с проблемой выбора, когда пытается реформироваться из компании массового потребления в бережливую. Здесь надо определить приоритеты. Мы считаем, если компания только берется за дело, главное для нее – как можно быстрее показать видимый результат. Поэтому, чтобы показать преимущества нового способа мышления, как правило, лучше начинать с таких небольших изменений, которые не вызовут в компании яростное сопротивление. А затем можно постепенно перейти к осуществлению более сложных, но и более многообещающих изменений.

Значительно проще проводить преобразования, затрагивающие деятельность только своей компании и не требующие изменения сложившихся методов работы других фирм. Поэтому команда Big Box решает, что заставить своих подрядчиков производить на заказ и осуществлять поставки напрямую в распределительные центры вместо того, чтобы время от времени пополнять запасы магазинов со склада, будет сложно, особенно учитывая отсутствие доверия между самой компанией и ее поставщиками. Эта инициатива фактически признана самой сложной, и ее решение оставлено напоследок.

Создаем бережливые потоки потребления

Завершив свой анализ, команда Big Box должна была перейти к действию. Как реализовать идеи, подсказанные картами потребления и обеспечения? Лучший способ – создать еще одну команду во главе с ответственным за практическое воплощение намеченного.

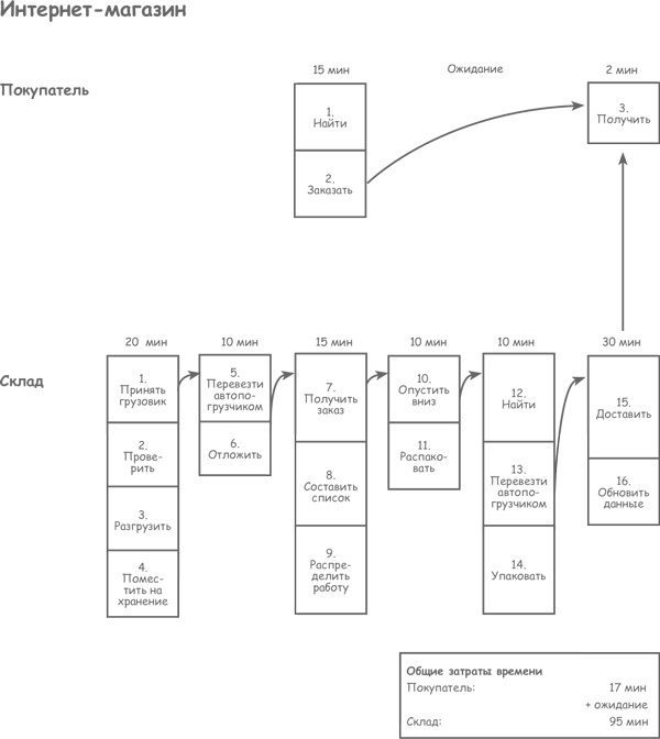
Чтобы организовать выполнение сделанных по Интернету заказов из магазинов-складов, а не со специального склада, надо найти нового руководителя для интернет-службы и поручить ему создать подробную карту нового потока создания ценности, предварительно проконсультировавшись со всеми, кто будет иметь к этому процессу отношение, и провести некоторую выборку покупателей. Еще раз подчеркнем самое главное, о чем мы уже не раз говорили: устойчивое улучшение процесса возможно только при условии, что участвующие в нем потребители и поставщики его видят, понимают его новую внутреннюю логику и верят в ее преимущества. Настоящий бережливый лидер способен обеспечить соблюдение этих условий.

Иллюстрация к книге — Продажа товаров и услуг по методу бережливого производства [i_031.jpg]

Обратите также внимание, что этот лидер – одновременно и глава интернет-службы компании Big Box at Home, и главный специалист по процессному мышлению. Всегда лучше, если эти две функции выполняет один человек, а в компании с простой структурой это вполне реально. Однако вы можете обнаружить, что структура вашей компании слишком сложна для того, чтобы один и тот же человек был и лидером бизнеса, и разбирался в совершенствовании процессов. Здесь нужно руководствоваться здравым смыслом и четко определить, кто какую роль будет играть.

К счастью, трансформация интернет-службы Big Box прошла успешно, и это подтолкнуло к распространению идей бережливого потребления по всей компании. Следующим логическим шагом, хотя и намного более сложным, стала трансформация работы крупных магазинов. Это потребовало весьма тщательного составления лидером бережливой трансформации карт потребления и обеспечения, причем он выступил в качестве скорее специалиста по процессному мышлению, чем одного из руководителей компании. А еще это потребовало длительного, растянувшегося более чем на два года процесса внедрения преобразований.

Вход
Поиск по сайту
Ищем:
Календарь