Книга Продажа товаров и услуг по методу бережливого производства, страница 19 – Джеймс Вумек, Дэниел Джонс

Авторы: А Б В Г Д Е Ж З И Й К Л М Н О П Р С Т У Ф Х Ч Ш Ы Э Ю Я
Книги: А Б В Г Д Е Ж З И Й К Л М Н О П Р С Т У Ф Х Ц Ч Ш Щ Ы Э Ю Я
Бесплатная онлайн библиотека LoveRead.ec

Онлайн книга «Продажа товаров и услуг по методу бережливого производства»

📃 Cтраница 19

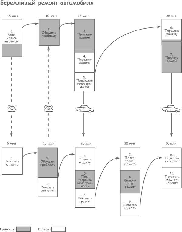
Теперь, рассмотрев процесс ремонта целиком, становится еще более очевидным, что стоит потратить время на внимательный разговор с клиентом и обсудить его проблему, и следовательно, лучше распределить время выполнения работ. Поскольку затор из прибывающих одновременно клиентов устранен, отремонтированная машина может стоять рядом с местом парковки машины на замену, а сотрудник фирмы будет ждать на стоянке. Точно так же работники пунктов проката ожидают своих клиентов при возврате машин. Еще два подобных периода продолжительностью в 15 минут можно безболезненно сократить до двух минут без какого-либо увеличения затрат для дилера.

«Текущее состояние» процесса потребления можно теперь превратить в «будущее состояние» при помощи методов бережливого производства (см. рисунок «Бережливый ремонт автомобиля»). Как видно из таблицы «Затраты времени на ремонт автомобиля», потери времени клиента можно сократить с 210 до 75 минут, одновременно повысив долю времени, действительно потраченного на создание ценности, с 28 до 71 %. Кроме того, клиенту и сотрудникам не придется тратить столько нервов, как раньше. Ведь нет больше очередей, не приходится звонить клиенту и сообщать ему плохие вести. Зато есть почти 100 %-ная уверенность, что ремонт будет выполнен качественно и в обещанный срок.

Иллюстрация к книге — Продажа товаров и услуг по методу бережливого производства [i_015.jpg]
GFS: пример бережливого обслуживания в действии

«Но бережливых дилеров не существует, – возможно, скажете вы. – Это просто фантазия, сеющая ложную надежду на улучшение одного из наиболее стрессовых процессов потребления». И мы должны сознаться, что даже дилеры Toyota, которые должны были бы понимать и использовать только что описанные нами процессы, в этом отношении ничуть не лучше своих коллег из большинства других стран. Даже они пока не проявили к новым методам особого интереса {25}. К счастью, последние несколько лет мы внимательно следили за работой одного дилера, который убедительно доказал, что эти методы работают именно так, как мы описали. Главное – чтобы собственники и менеджеры были готовы пересмотреть основные принципы работы своих сервисных компаний.

Иллюстрация к книге — Продажа товаров и услуг по методу бережливого производства [i_016.jpg]

В октябре 1999 г. Педро Симао, генеральный директор третьей по величине дилерской компании Португалии Grupo Fernando Simao (GFS), посетил конференцию в Опорто, организованную в рамках Международной программы поставок автомобилей (ICDP, International Car Distribution Programme). На этой конференции ученые Джон Кифф {26} и Дейв Брант {27} представили доклад о применении методов бережливого производства в ремонте и обслуживании автомобилей. На примере работы цеха кузовного ремонта они показали, что такие стандартные методы бережливого производства, как анализ потока создания ценности, создание потока и вытягивание, применимы и в области сервиса.

Педро Симао был заинтригован, возможно, потому, что для руководителя дилерской компании его образование инженера-механика было нетипичным. Он очень интересовался производством и, возможно, сделал бы карьеру в какой-нибудь производственной компании, если бы в Португалии было больше крупных производственных предприятий. Вместо этого он занялся семейным автомобильным бизнесом и постоянно удивлялся низкой организации и неэффективности работы типичных дилерских центров.

По окончании конференции Педро изъявил желание приехать в Великобританию, чтобы подробнее узнать о предложениях Джона и Дейва.

Встретившись с Педро Симао в Лондоне, Джон Кифф познакомил его со всей концепцией бережливого дилера, изложенной им в докладе для ICDP, озаглавленном «От охоты до земледелия» {28}. Он пояснил, что дилерам следует отойти от своей нынешней «охоты» за клиентами ради одноразовых сделок, основанных на цене. Взамен, чтобы расширить бизнес и повысить рентабельность, им нужно развивать с потребителями устойчивые отношения (перейти к «земледелию»), помогая потребителю на протяжении всего периода эксплуатации их автомобилей. Он утверждал, что исходным пунктом может стать техническое обслуживание, так как большинство дилеров в настоящее время теряют своих клиентов, как только машина снимается с гарантии.

В начале 2000 г. Педро позвонил Дейву Бранту и попросил его подготовить конкретные рекомендации по превращению его компании в бережливую. Одновременно он предложил ему взглянуть на цех кузовного ремонта в одном из своих 17 ремонтных центров. Прибыв в Опорто, Дейв применил стандартный метод бережливого производства, который заключался в визуальном осмотре всего процесса ремонта от начала до конца. Этот процесс состоял из отдельных этапов снятия поврежденных деталей, выправления кузова, монтажа новых кузовных элементов, подготовки автомобиля к покраске, покраски, ремонта пригодных деталей.

Пока они ходили по цеху, Дейв то и дело подбирал мотки малярной ленты, оставленные на полу и в ожидавших покраски машинах, – всего их оказалось 10 штук – чтобы потом показать, что процесс был совершенно неуправляем. Единого места хранения вещей не было, инструменты, запчасти и материалы валялись повсюду. По воспоминаниям Дейва, «это был типичный цех кузовного ремонта. Разбитые машины просто дожидались запчастей или мастеров. Каждый вид деятельности представлял собой изолированный участок, на поток не было даже намека. Еще хуже было с пониманием того, насколько работа над той или иной машиной отстает от графика или его опережает. В цех то и дело прибегали менеджеры, чтобы изменить очередность работ по требованию клиентов или в связи с производственной необходимостью».

Дейв показал сотрудникам Симао, как составить карту текущего состояния процесса обеспечения, а также карту будущего состояния, показывающую, каким этот процесс станет при условии применения принципов бережливого производства. Для достижения этого будущего состояния он посоветовал им следующее: «Проанализируйте весь процесс от начала до конца вместо того, чтобы пытаться оптимизировать отдельные этапы. Постарайтесь сделать так, чтобы каждая машина плавно проходила через весь процесс. Не приступайте к процессу ремонта до тех пор, пока полностью не обследуете машину и не будете располагать всеми необходимыми инструментами и запчастями. Разделите все работы на простые и сложные, и пусть они выполняются отдельно. Создайте табло характеристик процесса, чтобы каждый рабочий мог сразу определить, на каком этапе находится выполнение каждой заявки на ремонт. Пусть каждый участок работы обращается за новой работой на предыдущий».

Вход
Поиск по сайту
Ищем:
Календарь