Книга Продажа товаров и услуг по методу бережливого производства, страница 17 – Джеймс Вумек, Дэниел Джонс

Авторы: А Б В Г Д Е Ж З И Й К Л М Н О П Р С Т У Ф Х Ч Ш Ы Э Ю Я
Книги: А Б В Г Д Е Ж З И Й К Л М Н О П Р С Т У Ф Х Ц Ч Ш Щ Ы Э Ю Я
Бесплатная онлайн библиотека LoveRead.ec

Онлайн книга «Продажа товаров и услуг по методу бережливого производства»

📃 Cтраница 17

Вспомните, как вы в последний раз подписывали счет за какие-нибудь предоставленные вам услуги. Скорее всего, в нем было две части: стоимость времени работы и израсходованных материалов. Этим счетом поставщик хотел показать, что работа выполнена и требуемая плата вполне оправданна. Всякий раз, когда нам вручают подобные счета, наше первое побуждение как потребителей – спросить, какая часть этого времени была действительно израсходована на создание ценности (сколько времени слесарь завинчивал гайки на устанавливаемых деталях), а какая – потрачена впустую, пока он искал (или ждал) свободное место, запасные части, инструмент, информацию и техническую помощь. Мы с удовольствием платим за первое, но принципиально против того, чтобы оплачивать второе. Но, как правило, у нас нет выбора.

Для сравнения: наши друзья (многие из которых управляют компаниями), увидев, как им кажется, завышенный счет, в первую очередь оспаривают почасовые ставки мастеров. Подобно переводу служб помощи в офшорную зону с низкой заработной платой, этот подход редко достигает цели, так как фокусируется на почасовой ставке рабочих, а не на количестве реально потраченного времени.

Затраты времени зависят от организации процесса

Чтобы хоть как-то уменьшить потери времени потребителей и сотрудников, поставщик должен не просто прикладывать больше усилий. Вообще-то если просто заставить сотрудников службы поддержки компьютерной компании или медицинской лаборатории работать быстрее, они станут делать ошибки. И в результате, помимо того, что появится определенный риск, общие затраты времени потребителей на самом деле возрастут, поскольку работу придется переделывать. Как всегда ключ ко всему – четкое понимание процессов потребления и обеспечения и того, почему они требуют таких затрат времени потребителя и сотрудников компании.

Чтобы лучше понять, как же затраты времени связаны с организацией процесса потребления, вернемся снова к нашему примеру с ремонтом автомашины из главы 1 и главы 2. Проанализируем весь этот процесс еще раз, чтобы выяснить, как поставщик, использующий логику бережливого производства, может экономить время потребителя и своих сотрудников.

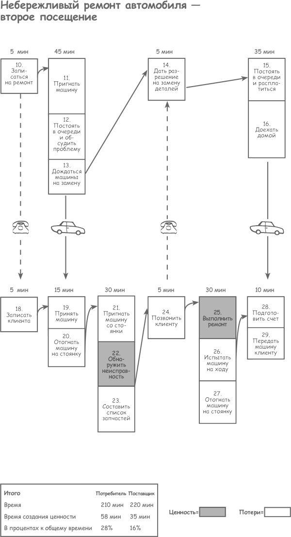
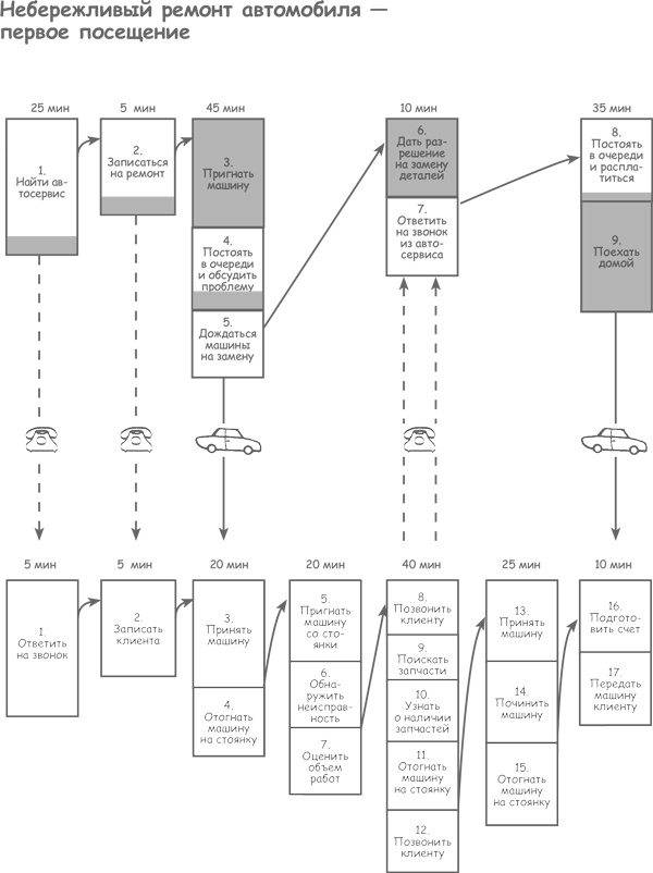
Если вы помните, первым делом Боб Скотт занялся поиском ремонтной мастерской, как это показано на картах потребления, приводимых на следующих страницах («Небережливый ремонт автомобиля – первое и второе посещение»).

При этом ему пришлось дожидаться ответа по телефону. Почему? Мы уже отмечали, что с возникновением очереди объем подлежащей выполнению работы отнюдь не уменьшается. Сотрудник дилера по-прежнему отвечает на то же количество звонков, тратя столько же своего рабочего времени. Поэтому рост очереди не приводит к снижению затрат дилера на выполнение реальной работы, а потребитель теряет время и его общие затраты на ремонт (затраты времени и денег) увеличиваются.

Иллюстрация к книге — Продажа товаров и услуг по методу бережливого производства [i_013.jpg]
Иллюстрация к книге — Продажа товаров и услуг по методу бережливого производства [i_014.jpg]

Так почему же очереди сохраняются? Частично из-за устаревшего представления о том, что они заставляют персонал работать быстрее. А частично из-за негибких должностных инструкций, не позволяющих перегруппировывать персонал, хотя количество звонков, поступающих в течение дня, сильно колеблется. В результате люди торопятся, чтобы не создавать большую очередь, и нередко допускают ошибки. А самая главная ошибка, как мы видели в прошлой главе, состоит в том, что сотрудники не интересуются характером реальной проблемы потребителя. Кроме того, даже в периоды пикового спроса количество работников не увеличивается, поэтому на некоторые звонки они просто не успевают отвечать.

Дождавшись ответа у телефона и записавшись на ремонт, Боб пригнал свою машину и встал в очередь у стойки обслуживания. Почему? Частично потому, что приемщики в мастерской не собирают при первом контакте с клиентом всей необходимой информации и причина неисправности устанавливается не сразу. Из-за этого очередь становится длиннее, поскольку на каждого потребителя уходит больше времени. Другое объяснение – сильная вариабельность визитов клиентов в течение дня, пик которых приходится на утро, когда большинство водителей обнаруживают проблемы по пути на работу.

Далее Бобу пришлось ждать машины на замену, которой он смог бы пользоваться на время ремонта его автомобиля. Почему? Потому что дилер не знал заранее, кому потребуется такая машина и сколько из тех, кому она может понадобиться, действительно приедет. Помимо того, в часы пик въезд в мастерскую был перегружен, было решено до поры до времени держать машины на замену на удаленной стоянке.

Когда машину Боба не починили из-за отсутствия запчастей к назначенному сроку, возникла очередная связанная со временем проблема. Боб был недоволен, что он не сможет пользоваться машиной еще день как раз тогда, когда запланировал важную поездку. В следующей главе мы еще поговорим о том, почему у дилера не было запчастей и что с этим можно поделать. Но пока давайте просто отметим этот фактор увеличения затрат нервной энергии клиента.

Наконец, когда Боб приехал за своей машиной, ему пришлось снова ждать и терпеть по тем же причинам. То, что машину отремонтировали плохо и потребовалось еще одно посещение, только усугубило его переживания.

Но это еще не вся история о потерянном на ожидание времени. После того как Боб оставил свою неисправную машину у дилера, тратить время на ожидание пришлось уже сотрудникам дилера. Эти потери времени были невыгодны для компании (хотя Боб их и оплатил) и беспокоили ее персонал, поэтому давайте приглядимся к ним внимательнее.

Главное действующее лицо любого ремонта – мастер, выполняющий реальную работу и действительно создающий ценность. Этого человека можно сравнить с нейрохирургом в больнице или юристом, работающим над вашим контрактом в юридической фирме. Они заняты в основном процессе, создающем ценность, а все остальные им в этом помогают.

В случае с ремонтной мастерской (которую можно сравнить с операционной в больнице) для успешного выполнения своей задачи мастер нуждается в четырех вещах: ремонтном отсеке с поставленным туда автомобилем, готовым к работе, необходимых для работы инструментах, требуемых запчастях и знании того, что нужно делать с инструментами и запчастями. Некоторые инструменты всегда находятся в ремонтном отсеке, как и некоторые наиболее часто используемые детали, а основные знания – в голове мастера. Однако почти всегда требуются также несколько дополнительных инструментов, множество запчастей и кое-какие дополнительные знания в виде справочников, инструкций по ремонту и советов более опытного мастера.

Так что же вы увидите в типичной ремонтной мастерской, если понаблюдаете за мастером целый день? Несмотря на все усилия составителя графика работ, свободного отсека для ремонта машины обычно не находится. А когда он свободен, приходится ждать, пока машину пригонят со стоянки. Это связано с тем, что спрос на ремонт непредсказуем, а реальное время ремонта каждой машины зачастую неизвестно.

Вход
Поиск по сайту
Ищем:
Календарь