Онлайн книга «Рабочее самоуправление в России. Фабзавкомы и революция. 1917–1918 годы»
|
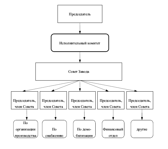
ГАРФ. Ф. 5469. Оп. 1. Д. 21. Л. 2, 10. Схема государственного контроля над предприятиями ![]() ГАРФ. Ф. 5469. Оп. 1. Д. 21. Л. 3. Схема организации Сормовского завода ![]() ГАРФ. Ф. 5469. Оп. 1. Д. 21. Л.4-5. Схема управления производством и предприятием ![]() ГАРФ. Ф. 5469. Оп. 1. Д. 21. Л. 11. Проект управления уральскими заводами (Принят съездом представителей уральских и других государственных предприятий) Схема № 1. Управление цехом ![]() ГАРФ. Ф. 5469. Оп. 1.Д. 21. Л. 6. Проект управления уральскими заводами (Принят съездом представителей уральских и других государственных предприятий) Схема № 2. Управление заводом ![]() ГАРФ. Ф. 5469. Оп. 1. Д. 21. Л. 7. Проект управления уральскими заводами (Принят съездом представителей уральских и других государственных предприятий) Схема № 3. Управление предприятиями округа ![]() ГАРФ. Ф. 5469. Оп. 1. Д. 21. Л. Проект управления уральскими заводами (Принят съездом представителей уральских и других государственных предприятий) Схема № 4. Всероссийское и областное управление ![]() ГАРФ. Ф. 5469. Оп. 1. Д. 21. Л. 9. Положение об управлении Обуховским заводом ![]() Составлено по: РГАЭ. Ф. 3429. Оп. 2. Д. 97. Л. 1-2 об. |
![Иллюстрация к книге — Рабочее самоуправление в России. Фабзавкомы и революция. 1917–1918 годы [i_019.jpg] Иллюстрация к книге — Рабочее самоуправление в России. Фабзавкомы и революция. 1917–1918 годы [i_019.jpg]](img/book_covers/092/92110/i_019.jpg)
![Иллюстрация к книге — Рабочее самоуправление в России. Фабзавкомы и революция. 1917–1918 годы [i_020.jpg] Иллюстрация к книге — Рабочее самоуправление в России. Фабзавкомы и революция. 1917–1918 годы [i_020.jpg]](img/book_covers/092/92110/i_020.jpg)
![Иллюстрация к книге — Рабочее самоуправление в России. Фабзавкомы и революция. 1917–1918 годы [i_021.jpg] Иллюстрация к книге — Рабочее самоуправление в России. Фабзавкомы и революция. 1917–1918 годы [i_021.jpg]](img/book_covers/092/92110/i_021.jpg)
![Иллюстрация к книге — Рабочее самоуправление в России. Фабзавкомы и революция. 1917–1918 годы [i_022.jpg] Иллюстрация к книге — Рабочее самоуправление в России. Фабзавкомы и революция. 1917–1918 годы [i_022.jpg]](img/book_covers/092/92110/i_022.jpg)
![Иллюстрация к книге — Рабочее самоуправление в России. Фабзавкомы и революция. 1917–1918 годы [i_023.jpg] Иллюстрация к книге — Рабочее самоуправление в России. Фабзавкомы и революция. 1917–1918 годы [i_023.jpg]](img/book_covers/092/92110/i_023.jpg)
![Иллюстрация к книге — Рабочее самоуправление в России. Фабзавкомы и революция. 1917–1918 годы [i_024.jpg] Иллюстрация к книге — Рабочее самоуправление в России. Фабзавкомы и революция. 1917–1918 годы [i_024.jpg]](img/book_covers/092/92110/i_024.jpg)
![Иллюстрация к книге — Рабочее самоуправление в России. Фабзавкомы и революция. 1917–1918 годы [i_025.jpg] Иллюстрация к книге — Рабочее самоуправление в России. Фабзавкомы и революция. 1917–1918 годы [i_025.jpg]](img/book_covers/092/92110/i_025.jpg)
![Иллюстрация к книге — Рабочее самоуправление в России. Фабзавкомы и революция. 1917–1918 годы [i_026.jpg] Иллюстрация к книге — Рабочее самоуправление в России. Фабзавкомы и революция. 1917–1918 годы [i_026.jpg]](img/book_covers/092/92110/i_026.jpg)