Книга Бизнес библия для женщин, страница 47 – Юлия Бадун

Авторы: А Б В Г Д Е Ж З И Й К Л М Н О П Р С Т У Ф Х Ч Ш Ы Э Ю Я
Книги: А Б В Г Д Е Ж З И Й К Л М Н О П Р С Т У Ф Х Ц Ч Ш Щ Ы Э Ю Я
Бесплатная онлайн библиотека LoveRead.ec

Онлайн книга «Бизнес библия для женщин»

📃 Cтраница 47

В самом начале этой главы я написала, что, по статистике, около трети новых бизнесов терпят неудачу в течение первых лет работы. Но бизнес, как известно, никогда не идет на дно без причины, краху всегда предшествует деталь, которая в свое время прошла мимо основателя. То же касается и развития компании – это лишь на первый взгляд «повезло», «удачное стечение обстоятельств», на самом же деле составляющими успеха является целый комплекс причин. Суть в том, что каждая мелочь должна быть продуманной, все процессы компании должны работать слаженно, а значит, максимально эффективно.

За 11 лет опыта в бизнесе у меня выработался определенный инструментарий, который я советую как оптимальный вариант для решения бизнес-задач.

Использование современных технологий – важная составляющая успеха.

Важно также и удобство использования и интеграции сервисов. В данном случае полностью оправдывает себя инструмент, изложенный ниже.

Итак, первым инструментом будет тот, которым я уже пользуюсь лично многие годы – это моя любимая программа Mind Meister. Именно она помогает мне быстро и понятно составить декомпозицию бизнес-процессов, структурировать все в единую понятную систему.

Декомпозиция – это не просто термин. Это научный метод или даже подход, который я настоятельно рекомендую именно женщинам использовать в бизнесе. Если говорить более профессионально, декомпозиция – это деление большой системы процессов на подсистемы, которые, в свою очередь, также делятся на мини-подсистемы.

Как нас учили со школы записывать и структурировать свои мысли? Линейно!

В линейной записи обычно используются текст с заголовками, списки, таблицы и схемы. Вещи вроде бы простые и логичные. Однако всем знакомо усилие, которое приходится прилагать, вчитываясь в конспект, даже сделанный самостоятельно.

Тони Бьюзен (Tony Buzan), британский психолог, автор методики ментальных карт и организации мышления «карты ума», предлагает нам перестать бороться с собой и начать помогать своему мышлению.

Бьюзен предлагает действовать следующим образом.

Вместо линейной записи использовать радиальную.

• Это значит, что главная тема, на которой будет сфокусировано наше внимание, помещается в центре листа, то есть действительно в фокусе внимания.

• Записывать не все подряд, а только ключевые слова. В качестве ключевых слов выбираются наиболее характерные, яркие, запоминаемые, говорящие слова-тезисы. Ключевые слова помещаются на ветвях, расходящихся от центральной темы.

Ментальные карты (майндмэппинг, mindmapping) – один из самых простых способов визуально и схематически отобразить любую информацию, структурировав ее в единую систему.

• Удобная и эффективная техника визуализации мышления и альтернативной записи.

• Не очень традиционный, но очень естественный способ организации мышления, имеющий несколько неоспоримых преимуществ перед обычными способами записи.

• Инструмент, позволяющий:

– проще работать с информацией: запоминать, понимать, восстанавливать логику;

– удобно использовать для презентации материала и наглядного объяснения своей позиции собеседникам;

– проще принимать решения, создавать планы, разрабатывать проекты.

Иллюстрация к книге — Бизнес библия для женщин [i_019.jpg]

Вы можете легко делиться ментальными картами с друзьями и коллегами, чтобы работать с ними в режиме реального времени. Просто пригласите их по e-mail или сгенерируйте ссылку на Mind Meister. Вы сами решаете, кто может редактировать карту, а кто только просматривать ее.

Mind Meister позволяет превратить идеи в задачи непосредственно в редакторе ментальных карт. Можно назначать задачи сотрудникам, устанавливать приоритеты, добавлять сроки выполнения и следить за прогрессом, используя простой виджет задач. Для более сложного управления проектами вы можете использовать интеграцию с Meister Task и легко синхронизировать задачи между своей ментальной картой и доской проекта.

Mind Meister предлагает мощные возможности для стилизации ментальных карт, добавления дополнительной информации в виде вложений, экспорта ментальных карт в другие форматы и много другого!

После того как ваша ментальная карта закончена, вы можете опубликовать ее, поделиться в социальных сетях, например в Фейсбуке и Твиттере, или вставить интерактивную версию карты на свой сайт или в блог. Все публичные карты также добавляются в нашу огромную библиотеку ментальных карт. Да и даже такая библеотека существует.

Помимо моей любимой программы Mind Meister существуют еще и аналоги для создания ментальных карт, назову две самые популярные из них:

• Coggle – является бесплатным онлайн-приложением, поддерживающим совместную работу над проектами. В этой программе вы можете разрабатывать удобные красивые ментальные карты. Интерфейс программы прост, но в то же время имеет множество функций, которые делают процесс создания интеллект-карты невероятно простым. Программа поддерживает использование изображений, индивидуальные цветовые схемы и возможность просмотра истории документа. Хранение истории изменений позволяет вам вернуться к ранним версиям созданной карты, если в текущей версии вы зашли в тупик. Mindmap, созданные в программе Coggle, могут экспортироваться в формате PNG или PDF.

• Xmind является популярной кросс-платформенной программой для составления ментальных карт, работает на платформах Windows / Mac / Linux. У программы есть несколько версий: бесплатная с урезанными возможностями и платная с расширенным функционалом. Одним из основных преимуществ программы является ее поддержка и совместимость с пакетом Microsoft Office. И приятным дополнением является возможность программы работать с диаграммами Ганта.

• Другие аналоги

Обычно я использую майндмэпы для графического выстраивания бизнес-процессов, также на личных консультациях, для подготовки плана мероприятий или обучающих курсов, и еще я люблю ими пользоваться для обработки и закрепления информации из прочитанных книг или для записи умных мыслей с конференций или же в личных целях (план развития семьи и т. д.).

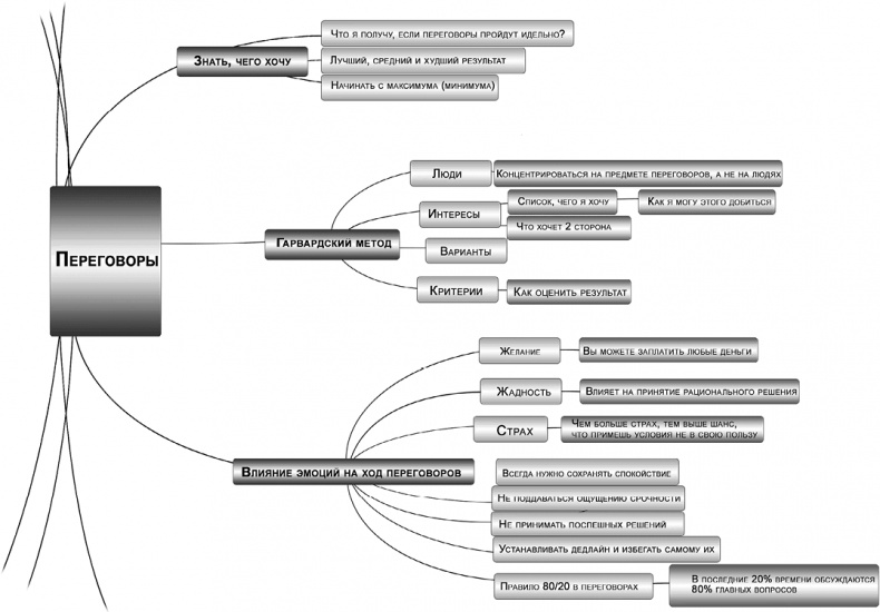
Как пример ниже представлена часть ментальной карты к книге Брайана Трейси «Переговоры».

Иллюстрация к книге — Бизнес библия для женщин [i_020.jpg]

ПРИМЕР

Приведу также пример с использованием подобных карт в личных целях. Вы решили поехать отдыхать (мысленно подставьте страну, куда бы хотели поехать). Для этого вам нужно будет выбрать турагента или систему бронирования, проверить цены, найти подходящий отель, купить билеты, подготовить чемодан с вещами, собрать косметичку и не забыть лекарства первой необходимости, взять деньги, закрыть все дела по работе. Кстати, о работе, там вам необходимо сделать… и здесь пошел список дел, которые нужно не забыть, а они все есть только у вас в голове.

Вход
Поиск по сайту
Ищем:
Календарь