Онлайн книга «Интеллект-карты»
|
К сожалению, сегодня находятся люди, которые смешивают понятия похожести и одинаковости, а потому приписывают изобретение интеллект-карт финикийскому философу Порфирию из Тира (ок. 232–303). Порфирий был представителем неоплатонизма. Он организовал идеи Аристотеля в форме диаграммы, которую привычно называют древовидной. Ее форма имеет сходство с каббалистическим Деревом жизни в иудейской традиции. При этом в диаграмме Порфирия нет центрального изображения (см. главу 1), нет иллюстраций, слова следуют в заданном порядке в сферах и вдоль соединительных линий. Тип мышления здесь не радиантный, и это не интеллект-карта. Аналогичным образом: иногда мне встречаются люди, которые убеждены, что автором интеллект-карт является Леонардо да Винчи. Это неудивительно, в конце концов, великий изобретатель намного опередил свое время, создав, например, чертежи летательных устройств за 400 лет до того, как в 1903 году братья Райт подняли в воздух первый аэроплан. Манера Леонардо да Винчи комбинировать слова и изображения, несомненно, помогла мне на ранних этапах исследования природы человеческого мышления. Тем не менее великий изобретатель не использовал цвета в качестве кода в своих диаграммах, а это, как мы уже знаем, один из ключевых элементов в создании интеллект-карты. Есть и те, кто приписывает изобретение интеллект-карт сэру Исааку Ньютону, английскому ученому, который, согласно преданию, открыл закон всемирного тяготения, увидев, как с дерева упало яблоко. Этот уважаемый ученый фиксировал свои идеи в формате удивительных концептуальных диаграмм, но, к сожалению, они были одноцветными и имели форму растущего вверх «дерева», а не ветвей, отходящих в разные стороны от центра, как в интеллект-карте. Конечно, мышление таких гениев, как Леонардо да Винчи или Ньютон, неподвластно времени, но смешивать диаграммы многовековой давности с современными интеллект-картами — все равно что сравнивать простенький детский велосипед с навороченным мотоциклом! Что принимают за интеллект-карты?
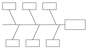
Те, кто только знакомятся с техникой создания интеллект-карт и узнают Законы их создания (см. главу 2), сначала могут создавать диаграммы, чрезвычайно напоминающие интеллект-карты, но ими не являющиеся, например схему взаимосвязей (spider diagram), пирамидальную диаграмму, концепт-план (concept map), диаграмму Исикавы или многоуровневую круговую диаграмму (sunburst chart). СХЕМА ВЗАИМОСВЯЗЕЙ Подобно интеллект-карте, схему взаимосвязей (см. рисунок ниже) можно использовать для планирования эссе или организации идей. Часто они отличаются очень структурированной основой, а от центральной идеи отходят «ножки». Однако, в отличие от интеллект-карты, они не всегда выполняются в цвете и практически никогда не используют изображения. «Ножки» диаграммы представляют собой прямые линии, а не органически изгибающиеся, которые утолщаются у основания и утончаются к концу. ПИРАМИДАЛЬНАЯ ДИАГРАММА Пирамидальная диаграмма напоминает схему взаимосвязей, но в ней акцент сделан на иерархию. В то время как в схеме взаимосвязей и в интеллект-карте основная идея помещена в центр, в пирамидальной диаграмме главная концепция располагается в вершине пирамиды, а ассоциирующиеся идеи в определенном порядке спускаются сверху вниз. Это означает, что глаз скользит по странице сверху вниз в заданном направлении, а не передвигается свободно по диаграмме, стимулируя новые ассоциации и неожиданные выводы. ![]() Пирамидальная диаграмма Откуда растут «ножки» у схемы взаимосвязей Взгляните на пример схемы взаимосвязей ниже: ![]() Теперь вернитесь к главе 1 «Этапы создания интеллект-карты» и еще раз освежите в памяти все семь шагов. На основе этой информации создайте интеллект-карту, а на основе предложенного выше шаблона — схему взаимосвязей. После завершения работы сравните полученные результаты. Какое из изображений более привлекательное и запоминающееся? Почему? Освежите в памяти Законы создания интеллект-карты (глава 2). Каким образом Законы помогают сделать интеллект-карту более привлекательной, чем схема взаимосвязей? КОНЦЕПТ-ПЛАН Концепт-план представляет собой идеи и информацию в форме слов и фраз, помещенных в прямоугольники или круги. Подобно пирамидальной диаграмме, эти элементы организованы иерархически сверху вниз. Это означает, что читать концепт-план тоже следует сверху вниз, со всеми ограничениями, которые накладывает этот способ восприятия. Соединительные стрелки обычно имеют названия, как ветви в интеллект-карте. Однако чаще всего это целые фразы, а не отдельные слова, так что теряется то влияние, которое может оказать отдельное слово. Более того, в этом графическом инструменте не используются цвета и изображения, это снижает визуальное воздействие и привлекательность для мозга. Концепт-план часто используется как инструмент обучения, если информацию требуется механически запомнить, тогда как технику создания интеллект-карт можно использовать для проведения мозговых штурмов и для решения творческих задач. ![]() Концепт-план ДИАГРАММА ИСИКАВЫ Эта диаграмма стала популярна в 1960-е годы благодаря японскому специалисту по теории организации Каору Исикаве. Визуально она напоминает скелет рыбы. «Кости» диаграммы — это отдельные факторы или задачи, а их совокупный эффект — «голова». Это означает, что читать эту диаграмму следует слева направо (или справа налево, если вы в Японии!). Эта диаграмма линейная, одноцветная, и сконцентрирована она на выражении причинно-следственных связей, а не на стимулировании ассоциаций и воображения для творческого мышления. ![]() Диаграмма Исикавы МНОГОУРОВНЕВАЯ КРУГОВАЯ ДИАГРАММА Эта компактная диаграмма состоит из концентрических кругов, представляющих слои иерархических данных. Каждый слой разделен на сегменты или категории, которые часто обозначаются разными цветами. Изображения не используются. Возможно, такая диаграмма хорошо систематизирует информацию, но ее сложно читать, и она не стимулирует творческий процесс. ![]() Многоуровневая круговая диаграмма |
![Иллюстрация к книге — Интеллект-карты [i_034.jpg] Иллюстрация к книге — Интеллект-карты [i_034.jpg]](img/book_covers/086/86874/i_034.jpg)
![Иллюстрация к книге — Интеллект-карты [i_035.jpg] Иллюстрация к книге — Интеллект-карты [i_035.jpg]](img/book_covers/086/86874/i_035.jpg)
![Иллюстрация к книге — Интеллект-карты [i_036.jpg] Иллюстрация к книге — Интеллект-карты [i_036.jpg]](img/book_covers/086/86874/i_036.jpg)
![Иллюстрация к книге — Интеллект-карты [i_037.jpg] Иллюстрация к книге — Интеллект-карты [i_037.jpg]](img/book_covers/086/86874/i_037.jpg)
![Иллюстрация к книге — Интеллект-карты [i_038.jpg] Иллюстрация к книге — Интеллект-карты [i_038.jpg]](img/book_covers/086/86874/i_038.jpg)