Онлайн книга «Код. Тайный язык информатики»
|
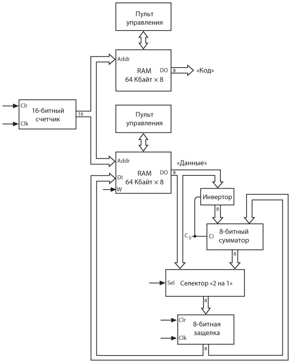
Как я уже упоминал, выход 8-битной защелки исходного сумматора должен быть входом массива RAM «Данные». Так работает команда «Сохранить». Однако нам требуется внести еще одно изменение: изначально выход 8-битного сумматора — вход 8-битной защелки. Теперь для выполнения команды «Загрузить» выход массива «Данные» иногда должен соединяться со входом 8-битной защелки. Для этого необходим селектор двух линий на одну. Пересмотренная схема сумматора выглядит следующим образом. ![]() На этой схеме еще чего-то не хватает, но она отображает все 8-битные потоки данных между различными компонентами. Шестнадцатибитный счетчик предоставляет адреса для двух массивов RAM. Выход массива «Данные» подключен ко входу 8-битного сумматора для выполнения команды «Сложить». Правда, ко входу 8-битной защелки может быть подключен либо выход массива «Данные» (в случае выполнения команды «Загрузить»), либо выход сумматора (в случае выполнения команды «Сложить»). В этой ситуации требуется селектор «2 на 1». Выходной сигнал защелки не только возвращается обратно в сумматор, но и подается на вход массива «Данные» для выполнения операции «Сохранить». На схеме не хватает только контролирующих эти компоненты сигналов, которые называются управляющими; к ним относятся входы Clk и Clr 16-битного счетчика, входы Clk и Clr 8-битной защелки, вход W массива «Данные» и вход Sel селектора «2 на 1». Некоторые из этих сигналов, очевидно, будут основываться на выходе массива «Код». Например, вход Sel селектора «2 на 1» должен быть равен 0 (выбран выход «Данные» массива RAM), если выходной сигнал массива «Код» соответствует команде «Загрузить». Вход W массива «Данные» должен быть равен 1 только тогда, когда код соответствует команде «Сохранить». Эти управляющие сигналы могут генерироваться различными комбинациями логических вентилей. Добавив несколько дополнительных компонентов и код новой команды, можем сделать так, чтобы наша схема вычитала число из значения, хранящегося в аккумуляторе. Первым делом нужно расширить таблицу кодов команд. Операция Код Загрузить 10h Сохранить 11h Сложить 20h Вычесть 21h Остановить FFh Коды команд «Сложить» и «Вычесть» отличаются только младшим битом значения, который мы будем называть C0. Если значение кода команды равно 21h, то схема должна делать то же самое, что и в случае выполнения команды «Сложить», за исключением того, что данные из массива «Данные» инвертируются перед попаданием в сумматор, а для входа сумматора CI задается значение 1. Сигнал C0 может выполнять обе операции в обновленном сумматоре, дополненном инвертором. ![]() Предположим, нам нужно сложить два числа: 56h и 2Ah, а затем из полученной суммы вычесть 38h. Это можно сделать, используя следующие коды и данные, хранящиеся в двух массивах RAM. ![]() После выполнения операции «Загрузить» аккумулятор содержит значение 56h, после операции «Сложить» — сумму 56h и 2Ah, то есть 80h. Операция «Вычесть» приводит к инвертированию битов следующего значения в массиве «Данные» (38h). Инвертированное значение C7h прибавляется к 80h, при этом вход сумматора для переноса (CI) равен 1. ![]() Результатом будет 48h (в десятичной системе счисления: 86 + 42 – 56 = 72). Еще одной нерешенной проблемой остается недостаточная ширина канала данных сумматора и всех остальных подключенных к нему устройств. Ранее я предлагал удвоить количество 8-битных сумматоров (и всех остальных компонентов), чтобы получить 16-битные устройства. Однако мы можем использовать гораздо менее дорогостоящее решение. Предположим, нужно сложить два 16-битных числа, например следующие. ![]() Для получения суммы двух 16-битных чисел отдельно сложим их младшие байты (крайние справа). ![]() А затем старшие (крайние слева). ![]() В результате получится число 99D7h. Если мы сохраним два 16-битных числа в памяти, как показано на рисунке, результат D7h будет сохранен по адресу 0002h, а 99h — по адресу 0005h. ![]() Разумеется, это будет работать не всегда. Такой метод подходит для сложения чисел, выбранных в качестве примера. Если нам требуется сложить числа 76ABh и 236Ch, при сложении двух младших байтов возникает перенос. ![]() Этот перенос должен быть прибавлен к сумме двух старших байтов для получения окончательного результата — 9A17h. ![]() Можем ли мы сделать так, чтобы наш сумматор корректно складывал два 16-битных числа? Да, для этого достаточно сохранить бит переноса, полученный от 8-битного сумматора при выполнении первой операции сложения, а затем подать этот бит на вход сумматора для переноса при следующем сложении. Как можно сохранить этот бит? С помощью однобитной защелки (на этот раз назовем ее защелкой для переноса). Использование защелки для переноса требует еще одного кода команды — «Сложить с переносом». При сложении 8-битных чисел используется обычная команда «Сложить». На вход сумматора для переноса (CI) подается значение 0, а значение, возникающее на выходе для переноса (CO), сохраняется в защелке для переноса (хотя в его использовании вообще нет необходимости). При суммировании двух 16-битных чисел используем обычную команду «Сложить» для сложения младших байтов. Вход сумматора CI равен 0, а значение выхода CO сохраняется в защелке для переноса. Для сложения двух старших байтов будем использовать новую команду «Сложить с переносом». В данном случае при сложении двух чисел на вход сумматора CI подается значение, сохраненное в защелке для переноса. Таким образом, если в результате первой операции сложения возник перенос, этот бит переноса используется при втором сложении. Если переноса не возникло, выходное значение защелки для переноса равно 0. |
![Иллюстрация к книге — Код. Тайный язык информатики [i_368.jpg] Иллюстрация к книге — Код. Тайный язык информатики [i_368.jpg]](img/book_covers/084/84993/i_368.jpg)
![Иллюстрация к книге — Код. Тайный язык информатики [i_369.jpg] Иллюстрация к книге — Код. Тайный язык информатики [i_369.jpg]](img/book_covers/084/84993/i_369.jpg)
![Иллюстрация к книге — Код. Тайный язык информатики [i_370.jpg] Иллюстрация к книге — Код. Тайный язык информатики [i_370.jpg]](img/book_covers/084/84993/i_370.jpg)
![Иллюстрация к книге — Код. Тайный язык информатики [i_371.jpg] Иллюстрация к книге — Код. Тайный язык информатики [i_371.jpg]](img/book_covers/084/84993/i_371.jpg)
![Иллюстрация к книге — Код. Тайный язык информатики [i_372.jpg] Иллюстрация к книге — Код. Тайный язык информатики [i_372.jpg]](img/book_covers/084/84993/i_372.jpg)
![Иллюстрация к книге — Код. Тайный язык информатики [i_373.jpg] Иллюстрация к книге — Код. Тайный язык информатики [i_373.jpg]](img/book_covers/084/84993/i_373.jpg)
![Иллюстрация к книге — Код. Тайный язык информатики [i_374.jpg] Иллюстрация к книге — Код. Тайный язык информатики [i_374.jpg]](img/book_covers/084/84993/i_374.jpg)
![Иллюстрация к книге — Код. Тайный язык информатики [i_375.jpg] Иллюстрация к книге — Код. Тайный язык информатики [i_375.jpg]](img/book_covers/084/84993/i_375.jpg)
![Иллюстрация к книге — Код. Тайный язык информатики [i_376.jpg] Иллюстрация к книге — Код. Тайный язык информатики [i_376.jpg]](img/book_covers/084/84993/i_376.jpg)
![Иллюстрация к книге — Код. Тайный язык информатики [i_377.jpg] Иллюстрация к книге — Код. Тайный язык информатики [i_377.jpg]](img/book_covers/084/84993/i_377.jpg)