Книга Прайс-менеджмент, страница 80 – Герман Симон

Авторы: А Б В Г Д Е Ж З И Й К Л М Н О П Р С Т У Ф Х Ч Ш Ы Э Ю Я
Книги: А Б В Г Д Е Ж З И Й К Л М Н О П Р С Т У Ф Х Ц Ч Ш Щ Ы Э Ю Я
Бесплатная онлайн библиотека LoveRead.ec

Онлайн книга «Прайс-менеджмент»

📃 Cтраница 80

• Сигнальная стратегия информирует всех участников рынка о запланированном действии.

Конкуренты получают возможность самим послать сигнал и/или скорректировать свое поведение. Также сигналы информируют клиентов. Это повышает степень приемлемости повышения цен или усиливает эффекты снижения цен.

• Сигнальная стратегия может повысить шанс благоприятного результата для всех олигополистов.

Заключение

В этой главе мы рассмотрели методы, правила принятия решений и рекомендации при одномерных ценах. Обобщим процессы и определение оптимальной цены.

• Жесткие процессы рассматривают либо только затраты (ценообразование «издержки плюс»), либо цены конкурентов (конкурентное ценообразование).

• Всеобъемлющие процессы, включающие в себя расчеты безубыточности, системы поддержки принятия решений и маржинальный анализ, охватывают взаимосвязи между ценой и ее детерминантами. Здесь одновременно учитываются данные по рынку, затратам и целям.

• Анализ безубыточности лучше всего подходит для решений «да-нет» и помогает принимать решения о повышении и снижении цен.

• Системы поддержки принятия решений основаны на рыночных симуляциях. В них учитывается консолидированная информация о предпочтениях и потребностях клиентов, процесс принятия решений о покупке, рыночная структура и тенденции. Это формирует базу для строгих решений.

• Маржинальный анализ систематически переводит отношения «цена-объемы» в математические функции. Это позволяет определить оптимальную цену из всех возможных, а не только исходя из нескольких отрывочных ценовых пунктов. Данные модели также выводят правила установления оптимальной цены.

• Оптимальная цена определяется так называемой формулой Аморозо – Робинсона исходя из эластично-зависимой надбавки к маржинальным затратам. Постоянные затраты не влияют на оптимальную цену.

• Поскольку мультипликативные функции «цена-отклик» имеют постоянную ценовую эластичность, формулу Аморозо – Робинсона можно использовать непосредственно как правило принятия решений.

• Если функции «цена-отклик» и затрат линейны, оптимальная цена лежит в срединной точке между максимальной ценой и маржинальными затратами. Только половина изменений маржинальных затрат перекладывается на потребителей.

• Если функция «цена-отклик» отвечает функции Гутенберга, есть два максимума прибыли – высокая и очень низкая цена. В таких случаях необходимо учитывать широкий ценовой диапазон.

• Для оптимизации цен при монополии нужно брать в расчет только отклик потребителей.

• Для оптимизации цен при олигополии нужно также учитывать реакцию конкурентов.

• Сигнальная стратегия – это средство влияния на реакцию конкурентов.

• Надлежащая ценовая оптимизация всегда требует учитывать цели, функцию «цена-отклик» и затраты. На конкурентном рынке нужно также учитывать цены конкурентов. Если существует взаимозависимость между реакциями конкурентов, например, в олигополии, нужно брать в расчет реакции конкурентов.

Базовая информация

Выведение формулы (5.3). Если функция «цена-отклик» линейная, то есть

q = a – bp,

и функция затрат также имеет линейный вид

C = Cfix + kq = Cfix + k(a – bp),

где k – переменные удельные затраты,

функция прибыли определяется как

π = (a – bp)p – Cfix – k(a – bp).

Если для p применяется условие «маржинальный доход = маржинальные затраты», получаем формулу оптимальной цены:

Иллюстрация к книге — Прайс-менеджмент [i_158.jpg]

Формула (5.6) отличается от формулы для монополии наличием дополнительного слагаемого – конкурентной реакции:

Иллюстрация к книге — Прайс-менеджмент [i_159.jpg]

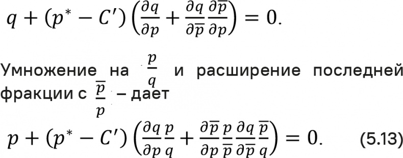
Если включить выражение (5.12) в формулу (5.7), получаем

Иллюстрация к книге — Прайс-менеджмент [i_160.jpg]

Если включить в формулу (5.13) выражения для эластичности, получим

Иллюстрация к книге — Прайс-менеджмент [i_161.jpg]
Список использованной литературы

1. Wiltinger, K. (1998). Preismanagement in der unternehmerischen Praxis. Probleme der organisatorischen Implementierung. Wiesbaden: Gabler.

2. Graumann, J. (1994). Die Preispolitik in deutschen Unternehmen. Ein Untersuchungsbericht über Preisstrategien, Kalkulationsmethoden, Konditionensysteme und ihre betriebswirtschaftlichen Auswirkungen. München: Norbert Müller.

3. Wied-Nebbeling, S. (1985). Das Preisverhalten in der Industrie. Ergebnisse einer erneuten Befragung. Tübingen: J.C.B. Mohr (Paul Siebeck).

4. Fabiani, S., Druant, M., Hernando, I., Kwapil, C., Landau, B., Loupias, C., Martins, F., Mathã, T. Y., Sabbatini, R., Stahl, H. & Stokman, A.C.J. (2005). The Pricing Behaviour of Firms in the Euro Area. New Survey Evidence. Working Paper. No. 535. European Central Bank.

5. Götze, U. (2010). Kostenrechnung und Kostenmanagement (5th ed.). Berlin: Springer.

6. Plinke, W. (2000). Grundzüge der Kosten- und Leistungsrechnung. In M. Kleinaltenkamp & W. Plinke (Eds.). Technischer Vertrieb. Grundlagen des Business-to-Business Marketing (2nd ed., p. 615–690). Berlin: Springer.

7. Kim, W.C. & Mauborgne, R. (2005). Blue Ocean Strategy. How to Create Uncontested Market Space and Make the Competition Irrelevant. Boston/Massachusetts: Harvard Business School Press.

8. Kilger, W., Pampel, J.R. & Vikas, K. (2012). Flexible Plankostenrechnung und Deckungsbeitragsrechnung (13th ed.). Wiesbaden: Gabler.

9. Dahmen, A. (2014). Kostenrechnung (3rd ed.). Frankfurt am Main: Vahlen.

10. Rumler, A. (2002). Marketing für mittelständische Unternehmen. Berlin: Teia.

11. Hoffman, R.N. (2004). Controlling Hurricanes – Can Hurricanes or Other Tropical Storms be Moderated or Deflected? // Scientific American. 291(4). Р. 68–75.

12. Автор неизвестен (2008, June 12). Preiserhöhung passé. General-Anzeiger Bonn. Р. 20.

13. Автор неизвестен (2015). ALDI SÜD oder: die Konzentration auf das Wesentliche. https://unternehmen.aldi-sued.de/de/ueber-aldi-sued/philosophie/. По состоянию на 19 февраля 2015 г.

14. Berg, W. (2015). Preiserhöhung. Postwurfsendung der Gebäudereinigung Berg GmbH. January 2015.

Реклама
Вход
Поиск по сайту
Ищем:
Календарь