Книга Финансовая отчетность для руководителей и начинающих специалистов, страница 90 – Алексей Герасименко

Авторы: А Б В Г Д Е Ж З И Й К Л М Н О П Р С Т У Ф Х Ч Ш Ы Э Ю Я
Книги: А Б В Г Д Е Ж З И Й К Л М Н О П Р С Т У Ф Х Ц Ч Ш Щ Ы Э Ю Я
Бесплатная онлайн библиотека LoveRead.ec

Онлайн книга «Финансовая отчетность для руководителей и начинающих специалистов»

📃 Cтраница 90

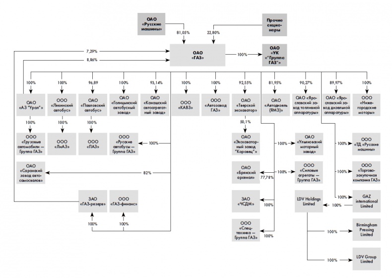
Дело в том, что по мере усложнения бизнеса, когда компании стали представлять собой конгломераты множества юридических лиц, в бизнесе появилось понятие «группа» (иногда группы называют холдингами). Группа – это понятие не юридическое. Вы не можете подать в суд на группу Газпром или заключить договор с группой Газпром. Вы можете подать в суд на одноиз юридических лиц, входящих в группу Газпром, например на ОАО «Газпром». Группа – это понятие, необходимое для ведения финансовой отчетности. Зачем оно нужно?

Иллюстрация к книге — Финансовая отчетность для руководителей и начинающих специалистов [i_321.jpg]

Предположим, что вы как инвестор или аналитик хотите изучить отчетность группы ГАЗ, чтобы купить акции группы ГАЗ (формально акции ОАО «ГАЗ»). У каждого юридического лица, входящего в группу ГАЗ, есть своя финансовая отчетность. Например, вы можете посмотреть баланс ООО «ПАЗ» или ЗАО «ЧСДМ». Но таких юридических лиц множество. Как вы узнаете, какова общая прибыль всех компаний, входящих в группу ГАЗ? Какова выручка? Каков операционный денежный поток? Сколько они должны банкам? Складывать все между собой? Но что, если, например, ООО «ПАЗ» продало автобус за 1 млн руб. ЗАО «ЧСДМ», а потом ЗАО «ЧСДМ» тот же самый автобус продало обратно ООО «ПАЗ» за 1 млн руб.? И так 10 раз. Если просто просуммировать выручку, показанную отдельно в отчетности ПАЗ и ЧСДМ, то получится, что выручка должна будет составить 1 × 10 + 1 × 10 = 20 млн руб.! Но ведь реально ПАЗ никому ничего не продал! Автобус стоит на ПАЗе, денег за него завод не получил. Туда-сюда на бумаге «гоняли» автобус. Иными словами, сложив показатели отчетности всех компаний, входящих в группу ГАЗ, вы не получите реальной картины работы бизнеса.

В связи с этим в стандарты финансовой отчетности было введено правило: кроме отдельной финансовой отчетности каждого юридического лица (которая нужна, например, налоговой инспекции) группа должна составлять так называемую консолидированную финансовую отчетность. В этой отчетности все компании, входящие в группу, представляются единым целым – единым бизнесом с единым балансом, отчетом о прибылях и убытках и прочими компонентами. Отчетность по МСФО, которую вы видите на сайтах крупных компаний, – это практически всегда отчетность группы.

Давайте подробнее рассмотрим, в каких случаях юридическое лицо становится частью группы и что собой представляет консолидированная отчетность. В качестве примера возьмем отчетность «Ростелекома» (крупнейшего оператора междугородней и международной связи в России) по МСФО за 2007 г.

Кто главный босс?

Основной вопрос в понятии «группы» – это вопрос «кто кого контролирует». Если контроль присутствует, то контролируемая компания должна быть включена в состав группы. Контроль в данном случае – это способность влиять на работу бизнеса через назначение ключевых менеджеров, принятие ключевых решений и т. д. Грубо говоря, кто главный босс для того или иного юридического лица, тот его и контролирует. Обычно существует материнская компания (parent), которая является «главным боссом» для дочерних компаний («дочек») группы (subsidiary).

В большинстве случаев главный босс – это владелец контрольного пакета, которому принадлежит более 51 % голосующих акций компании («дочки»). Такой контроль может быть прямым или опосредованным:

Иллюстрация к книге — Финансовая отчетность для руководителей и начинающих специалистов [i_322.jpg]

Во всех указанных выше примерах «мама» контролирует работу «дочки». В первом случае она это делает напрямую, владея контрольным пакетом акций «дочки». Во втором случае напрямую «мама» владеет только 30 % акций, но также контролирует «прокладку» и через нее имеет возможность полностью контролировать «дочку». В третьем случае «мама» вообще не имеет акций «дочки», но контролирует ее через «прокладку». Во всех случаях «мама» и «дочка» будут частью одной группы.

Вот, например, список крупнейших «дочек» Ростелекома:

Иллюстрация к книге — Финансовая отчетность для руководителей и начинающих специалистов [i_323.jpg]

И вот, например, что пишет по поводу одной из частей группы «Ростелеком» (цифры – млн руб.):

«Зебра Телеком» 13 июня 2006 г. Группа приобрела 100 % акций ЗАО «Зебра Телеком» у Stafford Investments Company Ltd. за 374 с оплатой в денежной форме. Основным направлением деятельности «Зебра Телеком» является оказание местных телекоммуникационных услуг и интернет-услуг индивидуальным клиентам, в основном в Москве. Покупка «Зебра Телеком» была направлена на дальнейшую диверсификацию деятельности Группы и развитие направления деятельности, связанного с продажей предоплаченных телефонных карт.

Все просто – Ростелеком владеет 100 % акций «Зебры Телеком», поэтому «Зебра Телеком» является частью группы Ростелеком.

Контроль не обязательно зависит от наличия контрольного пакета. Иногда даже контрольный пакет не дает возможности полностью контролировать бизнес. Тогда соответствующая «дочка» не будет входить в состав группы. Взгляните на выдержку из отчетности «Ростелекома» относительно другой покупки:

«ГлобалТел» Группе принадлежит 51 % обыкновенных акций компании «ГлобалТел», российского закрытого акционерного общества. с момента создания «ГлобалТел». Компания «ГлобалТел» была образована в 1996 г. для предоставления доступа к американской глобальной мобильной спутниковой телефонной сети. С момента своего запуска глобальная спутниковая сеть испытывала технические проблемы и низкий интерес абонентов, в результате чего компания «ГлобалТел» только в последнее время сумела развить свою деятельность за пределами начальной стадии. Американскому владельцу спутниковой сети также принадлежат остальные 49 % «ГлобалТел». Устав компании «ГлобалТел», ее учредительный договор и то, каким образом компания «ГлобалТел» исторически вела свою деятельность, предусматривали значительное участие обоих акционеров в экономической деятельности «ГлобалТел». Миноритарный акционер имел фактические права вето и мог бы препятствовать тому, чтобы компания «ГлобалТел» предприняла какое-либо действие, являющееся значительным, в ходе обычного ведения деятельности. Поскольку эффективный контроль над «ГлобалТел» не принадлежал Группе, руководство учитывало финансовые вложения в «ГлобалТел» по методу долевого участия. Группа не признавала свою долю в убытках «ГлобалТел», поскольку накопленная доля в убытках «ГлобалТел» превышала финансовые вложения Группы в «ГлобалТел».

Как видите, несмотря на то что «Ростелекому» принадлежит 51 % акций «ГлобалТел», т. е. контрольный пакет, эффективного контроля над «ГлобалТел» до 2005 г. группа не имела и поэтому не считала «ГлобалТел» своей частью. Однако в 2005 г. ситуация изменилась:

25 апреля 2005 г. собрание акционеров «ГлобалТел» утвердило новый устав, который отменил право вето другого акционера и существенное право его участия. Группа определила, что эти изменения привели к получению контроля над «ГлобалТел». Таким образом, эта компания превратилась из совместно контролируемой в дочернюю компанию группы. В связи с этим результаты деятельности и финансовое положение «ГлобалТел» были консолидированы в финансовой отчетности группы перспективно, начиная с 25 апреля 2005 г.

Реклама
Вход
Поиск по сайту
Ищем:
Календарь