Книга Занимательная химия для детей и взрослых, страница 10 – Илья Леенсон

Авторы: А Б В Г Д Е Ж З И Й К Л М Н О П Р С Т У Ф Х Ч Ш Ы Э Ю Я
Книги: А Б В Г Д Е Ж З И Й К Л М Н О П Р С Т У Ф Х Ц Ч Ш Щ Ы Э Ю Я
Бесплатная онлайн библиотека LoveRead.ec

Онлайн книга «Занимательная химия для детей и взрослых»

📃 Cтраница 10

Полоний в природе

Кларк полония (среднее содержание в земной коре) составляет ничтожную величину: 2 · 10–14 %. Образуется полоний в результате радиоактивного распада долгоживущих радиоактивных элементов – тория и урана, являясь промежуточным членом длинных цепочек распада (они называются также радиоактивными рядами).

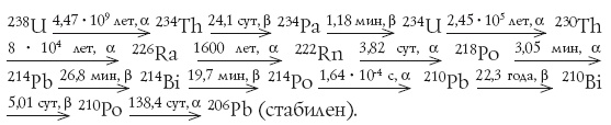
В ряду, родоначальником которого является 232Th (t1/2 = 14 млрд. лет), а конечным продуктом – стабильный изотоп свинца 208Рb, появляются в качестве 6-го и 9-го звеньев изотопы полония: 216Ро (t1/2 = 0,15 с) и 212Ро (t1/2 = 3 · 10–7 с). Очень малое время жизни этих изотопов означает, что в природе они практически отсутствуют. В ряду урана – актиния родоначальником является 235U (t1/2 = 700 млн. лет), а конечным стабильным продуктом – 207Pb. В этом ряду изотопов полония тоже два, и они оба тоже короткоживущие: 215Ро (t1/2 = 1,8 · 10–3 с) и 211Ро (t1/2 = 0,5 с). Урана-235 в природном уране всего 0,72 %, время жизни 211Ро и 215Ро малы, так что и этих изотопов полония в природе тоже практически нет. Ощутимые количества полония могут накопиться только в ряду урана – радия, родоначальником которого является 238U, а конечным продуктом – 206Pb. Поэтому природный полоний представлен практически только нуклидом 210Ро. В этом ряду присутствуют также радий и радон. Приведем этот ряд (в несколько упрощенном виде) полностью; над стрелками показан период полураспада и его тип.

Иллюстрация к книге — Занимательная химия для детей и взрослых [autogen_ebook_id13.jpg]

Если исключить наиболее короткоживущие члены, получим упрощенный ряд:

Иллюстрация к книге — Занимательная химия для детей и взрослых [autogen_ebook_id14.jpg]

Прежде чем перейти к герою повествования – полонию-210, необходимо сказать об одном из его предшественников – радоне. Это благородный (раньше говорили – инертный) газ, поэтому он постепенно, не вступая в химические реакции, просачивается из глубин земного шара к поверхности (в разных географических районах – в разных количествах) и попадает в воздух. На него приходится значительная часть дозы облучения, которую получает средний человек (в некоторых регионах – до 50 %). Основная часть радона, попавшая при вдохе в трахею, бронхи и легкие, при выдохе выделяется обратно. Однако полоний-210, успевший образоваться при распаде радона, оседает в дыхательных путях, откуда разносится по организму. Радон хорошо растворяется в воде (в 22 раза лучше, чем азот), поэтому часть радона, попавшая в легкие при вдохе, может проникнуть через стенки легочных альвеол, раствориться в крови и затем распасться уже внутри организма с образованием полония.

Много ли полония может образоваться из радона (а в конечном счете из урана)? Уран-238 распадается очень медленно – в течение многих миллиардов лет, что сопоставимо с возрастом Земли. Если атомы урана будут находиться в земной коре в составе того или иного минерала достаточно долго – миллионы лет и газообразный радон не будет из минерала улетучиваться, то наступит стационарное состояние (радиохимики называют его равновесием). Это означает, что каждый член ряда образуется из своих предшественников с точно такой же скоростью, с которой распадается сам. При этом его количество в минерале в течение обозримого времени не меняется и зависит от периода полураспада этого нуклида. Очевидно, что чем меньше период полураспада члена ряда, тем меньше его будет в смеси. Нетрудно показать, что отношение числа атомов N материнского элемента (урана-238) и его дочерних атомов равно отношению их периодов полураспада, т. е., например N (238U) : N (226Ra) : N (210Po) = t 1/2(U) : t 1/2(Ra) : t 1/2(Po) = 4,5 · 109 : 1,6 · 103 : 0,38. Сделав небольшую поправку на различие атомных масс этих нуклидов (238, 226 и 210), легко подсчитать, что при равновесии на 1 тонну чистого урана в его рудах приходится примерно 0,34 г радия и лишь около 0,07 мг 210Ро. И если весь полоний из тонны урана выделить (при условии, что радон не улетучивается), то получится шарик радиусом 0,1 мм. Но эта ничтожная крупинка ежесекундно излучает 12 млрд α-частиц! Неудивительно, что Мария Кюри не смогла получить ощутимые количества полония, но смогла его обнаружить по радиоактивности. С радием ей повезло больше: его в урановых рудах по массе почти в 5000 раз больше. Можно отметить в связи с этим, что дочь Марии Кюри Ирэн в 1925 г. защитила докторскую диссертацию, посвящённую α-излучению полония. Она и ее муж Фредерик (в будущем оба – лауреаты Нобелевской премии по химии) располагали мощным для того времени полониевым источником α-частиц. Зная период полураспада полония-210, нетрудно подсчитать, что каждые сутки распадается примерно 0,5 % имеющегося в наличии полония и образуется столько же свинца. Если с образцом полония не проводили никаких манипуляций, то, проанализировав его на содержание полония и свинца, можно определить, как давно этот образец был получен. Например, через 4,5 месяца количество атомов полония и свинца в образце сравняются, через 9 месяцев свинца будет уже втрое больше и т. д.

Полоний и человек

Полоний при попадании в организм считается одним из самых ядовитых веществ: для 210Ро предельно допустимая концентрация (ПДК) в воздухе составляет количество, при котором в 1 м3 распадается не более одного его атома в секунду. Это соответствует содержанию полония 6 · 10–14 г на 1 м3 воздуха. Полоний при вдыхании почти в 170 млн раз токсичнее синильной кислоты! То есть при гипотетическом распылении в воздухе 1 г полония ПДК будет превышена в 10 000 км3 воздуха – в слое атмосферы высотой 100 м и площадью 100 тыс. км2, что намного больше площади Московской области!

Но может ли природный полоний попасть в организм человека? Попробуем оценить возможность такого события. Причем речь идет о людях, не занятых на урановых рудниках и не работающих с радионуклидами. Среднее содержание урана в земной коре – 3 · 10–4 % по массе. В некоторых минералах уран встречается вместе с кальцием, а иногда частично замещает его в кристаллической решетке, так как их ионные радиусы близки. Таким образом, и в известняке, и в доломите, и в апатите могут в принципе содержаться весьма незначительные примеси урана. Все упомянутые минералы прямо или опосредованно применяются в сельском хозяйстве. Известняк и доломит – для раскисления почв, апатит – для получения минеральных удобрений (суперфосфатов). Таким образом, какие-то количества урана могут попасть на поля, а оттуда – в сельскохозяйственные растения. На 1 тонну урана в минералах приходится менее 0,1 мг полония или 1 атом полония на 12 млрд атомов урана. Это уже не иголка в стоге сена, а иголка в целом поле, заваленном сеном! Значит, в растение, выросшее на почве, куда с удобрениями попало немного урана, могут попасть лишь ничтожные количества полония, и пока они дойдут до потребителя, от них ничего не останется.

Можно сделать и такую оценку. В книге Дж. Эмсли «Элементы» сказано, что в организме среднего человека содержится 0,1 мг урана. Значит, даже если бы между ним и 210Ро сохранялось радиоактивное равновесие, в человеке полония было бы в 1010 раз меньше, т. е. 10–11 мг. Но достижению равновесия препятствует, как следует из приведенного ряда, уран-234 (t1/2 = 2,45 · 105 лет). Кроме того, продукты превращения 238U и других членов ряда постоянно выводятся из организма. Так что неудивительно, что в справочнике Эмсли о полонии сказано: «Содержание в человеческом организме: нулевое».

Вход
Поиск по сайту
Ищем:
Календарь