Книга Кому нужна математика? Понятная книга о том, как устроен цифровой мир, страница 32 – Нелли Литвак, Андрей Райгородский

Авторы: А Б В Г Д Е Ж З И Й К Л М Н О П Р С Т У Ф Х Ч Ш Ы Э Ю Я
Книги: А Б В Г Д Е Ж З И Й К Л М Н О П Р С Т У Ф Х Ц Ч Ш Щ Ы Э Ю Я
Бесплатная онлайн библиотека LoveRead.ec

Онлайн книга «Кому нужна математика? Понятная книга о том, как устроен цифровой мир»

📃 Cтраница 32

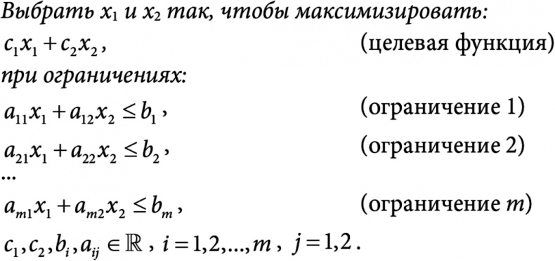
Рассмотрим задачу линейного программирования с двумя переменными в общем виде.

Иллюстрация к книге — Кому нужна математика? Понятная книга о том, как устроен цифровой мир [i_041.jpg]

Заметьте, что, во-первых, задача максимизации эквивалентна задаче минимизации с коэффициентами −с1 и −с2. Во-вторых, любое неравенство со знаком ≤ можно превратить в эквивалентное неравенство со знаком ≥, умножив обе части неравенства на –1. Поэтому задача выше, для двух переменных и m ограничений, сформулирована действительно в общем виде. Все значения коэффициентов a, b, с – произвольные действительные числа, которые могут быть как положительными, так и отрицательными.

Каждое ограничение задает полуплоскость значений, на которой оно выполняется. Если пересечение всех m полуплоскостей пусто, то допустимого решения просто не существует. Поэтому допустим, что m полуплоскостей содержат общую ограниченную область S допустимых значений. (Мы не будем рассматривать случай, когда область не ограничена.) Очевидно, что S – это многоугольник, поскольку область S ограничена прямыми.

Утверждение. Максимальное значение целевой функции достигается в одном из углов S.

Доказательство. Обозначим оптимальное решение через x*1, x*2. Заметьте, что x*1, x*2 не может быть внутренней точкой S, потому что в этом случае оба значения переменных можно либо увеличить, либо уменьшить, таким образом увеличивая значение целевой функции. Например, в нашей задаче в главе 2 решение (58,8) является внутренней точкой, поэтому не может быть оптимальным.

Значит, x*1, x*2 лежит на одной из сторон многоугольника S. На каждой из сторон одно из ограничений превращается в равенство. Рассмотрим сторону, которая соответствует первому ограничению: a11x1 + a12x2 = b1. Что происходит, если мы начнем двигаться вдоль этой стороны?

Не уменьшая общности, допустим, a12 ≠ 0. Для начала перепишем равенство в более привычном виде как уравнение прямой:

Иллюстрация к книге — Кому нужна математика? Понятная книга о том, как устроен цифровой мир [i_042.jpg]

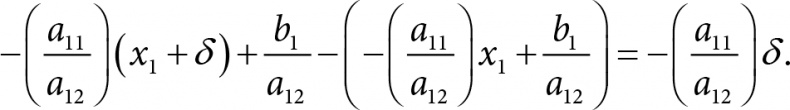
Допустим, мы начали в точке (x1,x2). Теперь допустим, что мы немного изменили х1 и получили новую координату x1+δ, где δ>0 достаточно мало, чтобы все остальные ограничения, кроме первого, по-прежнему строго выполнялись. Тогда значение х2 изменится на величину

Иллюстрация к книге — Кому нужна математика? Понятная книга о том, как устроен цифровой мир [i_043.jpg]

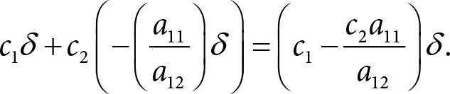
При этом нетрудно проверить, что целевая функция изменится на величину

Иллюстрация к книге — Кому нужна математика? Понятная книга о том, как устроен цифровой мир [i_044.jpg]

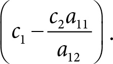
Заметьте, что это число не зависит от (x1,x2). Значит, в какой бы точке прямой (П.1) мы не начали движение, в результате перемещения по этой прямой, изменение значения целевой функции зависит только от коэффициента

Иллюстрация к книге — Кому нужна математика? Понятная книга о том, как устроен цифровой мир [i_045.jpg]

Если он отрицательный, то, увеличивая x1 и двигаясь по прямой, мы можем только уменьшить целевую функцию. Аналогично если коэффициент положительный, то, двигаясь по прямой в сторону увеличения x1, мы можем целевую функцию только увеличить. Наконец, если коэффициент равен нулю, значение целевой функции на всей прямой постоянно.

Стало быть, из любой точки на данной стороне S мы можем двигаться либо в сторону уменьшения, либо в сторону увеличения x1 так, чтобы значение целевой функции не уменьшалось. Таким образом мы можем менять значение x1, пока какое-то другое ограничение не превратится в равенство. В этом случае мы столкнулись с углом многоугольника S, в котором достигается максимальное значение целевой функции на всей рассмотренной нами стороне. Поскольку сторону мы выбрали произвольно, делаем вывод, что максимальное значение целевой функции достигается в одном из углов S и мы можем выбрать этот угол в качестве x*1, x*2.

Очевидно, что это доказательство легко обобщить на любое количество n переменных.

2. Пример задачи целочисленного программирования

Допустим, нам нужно отправить грузовики с товаром к двум разным клиентам. Всего у нас в разных точках четыре грузовика. Обозначим через cij цену отправки грузовика i=1,2,3,4 к клиенту j=1,2. На любую доставку требуется полдня. Доставку можно осуществить либо утром (первая половина дня), либо днем (вторая половина дня). Нужно решить, к какому клиенту какой грузовик поедет и в какой момент времени.

Введем переменные xijt, i=1,2,3,4; j=1,2; t=1,2. Эти переменные могут принимать значение 0 или 1. Например, если грузовик 3 едет к клиенту 2 в первой половине дня, то x321=1. Если этого не происходит (то есть грузовик 3 в первой половине дня никуда не едет или едет к другому клиенту), то x321=0.

В нашей небольшой задаче всего 4×2×2=16 переменных, то есть ее можно решить и вручную.

Целевая функция – это цена доставки, и вычисляется она очень просто:

Иллюстрация к книге — Кому нужна математика? Понятная книга о том, как устроен цифровой мир [i_046.jpg]

Например, если грузовик 3 едет к клиенту 2 в первой половине дня, то x321 = 1 и мы прибавим к общей стоимости c32. А если грузовик 3 к клиенту 2 не поедет, тогда x321 = x322 = 0 и c32 не войдет в общую сумму.

Самое интересное – это ограничения. Например, грузовик i не может поехать к двум клиентам в одно и то же время. Это можно записать в виде ограничения:

Вход
Поиск по сайту
Ищем:
Календарь