Онлайн книга «1941. "Сталинские соколы" против Люфтваффе»
|
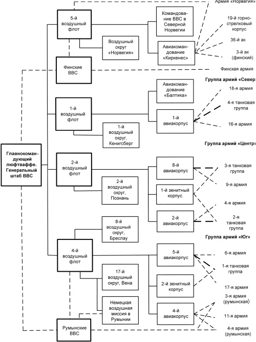
«…По возможности исключить воздействие авиации противника и поддержать наступление сухопутных войск на направлениях главных ударов, а именно: войска группы армий ”Центр” и войска левого фланга группы армии “Юг”, действующие на направлении главного удара. На первом этапе операции ВВС должны сосредоточить все свои усилия на борьбе с авиацией противника и на непосредственной поддержке сухопутных войск. Удары по промышленным центрам могут быть проведены не ранее, чем будут достигнуты оперативные цели, поставленные сухопутным войскам…» [7]. Далее директива расписывала, какой воздушный флот с какой группой армий должен взаимодействовать. Документ был подписан 31 января 1941 г., а уже в начале февраля началась подготовка к переброске в новые восточные районы соединений люфтваффе. Прежде всего в дело включились штабы воздушных округов. Они организовали работу аэродромных районов, а также входивших в них авиабаз с обслуживающим персоналом и подразделениями аэродромной, технической, метеорологической, медицинской и других служб, частями связи и охраны. Начались работы по подготовке основных и запасных аэродромов, преимущественно на территории Польши, к приему и размещению большой массы самолетов. Важно, что немецкие авиабазы оказались очень маневренны, так как имели передовой отряд, чей штат состоял только из размещаемого на транспортных самолетах персонала. Предвестником создания группировки вторжения было образование так называемых «рабочих штабов». В их задачу входила разработка графиков переброски авиации с Запада. Основные силы перелетали пятью эшелонами, причем последний, пятый, эшелон, как резерв Главного командования, передислоцировался к границам Советского Союза уже после начала войны. ![]() Организация германских «флотов вторжения». Схема управления, взаимодействия с союзниками и наземными войсками на 22 июня 1941 г. Немцы понимали, что одной из важнейших предпосылок успеха была скрытность мероприятий по развертыванию частей и соединений. В разных родах войск она осуществлялась по-разному. В люфтваффе для маскировки концентрации авиации на Востоке, вблизи границ Советского Союза, использовались, в частности, ложные сообщения о значительном расширении летных школ и увеличении резервов для длительной войны против Англии. Доставка необходимых материалов осуществлялась на заранее подготовленные аэродромы только ночами, с соблюдением полного радиомолчания. Так же перелетали и первые самолеты. К 17 марта 1941 г. немцы успели перебросить около 5 % запланированной авиационной группировки, а к 20 апреля — около 20 % [8]. С первыми эшелонами перебазировалась разведывательная авиация. В то время как экипажи ближних разведчиков вели контроль за переброской своих войск, что упрощало управление последними, дальние разведчики интенсивно обследовали советскую территорию. В апреле 1941 г. один из Ju88 из отряда стратегических разведчиков 4(F)/Ob.d.L был вынужден в ненастную погоду приземлиться под Винницей, прервав выполнение тайного полета. В нем контрразведчики нашли подробные карты и фотопленки с отснятыми оборонительными сооружениями Красной Армии. Экипаж временно арестовали, и в отношениях между Советским Союзом и Германией возникла серьезная напряженность. Через несколько недель после этого инцидента германская сторона получила неожиданное приглашение посетить Советский Союз. ![]() На аэродроме в Восточной Пруссии германский летчик готовится к разведывательному полету над Советским Союзом В следующем месяце делегация, руководимая военно-воздушным атташе в нашей стране полковником Г. Ашенбреннером (H. Aschenbrenner ), осмотрела один из крупнейших советских заводов N 1 в Москве, строивший в больших количествах МиГ-3. Потом немецких специалистов повезли на два аэродрома, где на линейке стояли новенькие длинноносые истребители. Офицеры люфтваффе и работники аппарата германского министерства авиапромышленности не до конца поверили, что их ознакомили с истинным оснащением советских ВВС, но самолет произвел на них сильное впечатление. Они хорошо знали, что дававший им пояснения главный конструктор завода N 1 Артем Микоян был братом наркома торговли и заместителя председателя СНК Анастаса Микояна, поэтому предупреждение, которое он сделал, было процитировано Ашенбреннером дословно в отчете Генеральному штабу люфтваффе: «Мы сейчас показали вам, что мы имеем и чем занимаемся, и тот, кто попробует напасть на нас, будет уничтожен!» В документе отмечалось значительное изменение в лучшую сторону уровня советской авиапромышленности и тот факт, что характеристики МиГ-3, несомненно, являлись значительным шагом вперед по сравнению с советскими истребителями, известными разведывательному управлению люфтваффе. Реакцией Гитлера на отчет была следующая резолюция: «Хорошо, вы посмотрели, как далеко они продвинулись. Мы должны начинать немедленно!» [9]. ![]() Авиаторы группы III/JG27 в Сицилии в конце мая 1941 г. 4 июня часть перебазировалась в Сувалки и с первых дней участвовала в Восточной кампании Однако оптимизм фюрера не разделяли очень многие, в том числе среди старших офицеров и генералов люфтваффе. Им было хорошо известно, что контрольные цифры по производству боевых самолетов в Германии, установленные директивами ОКВ от 13 июля и 28 сентября 1940 г., выполнить не удалось. Так, вместо запланированных 345 Ju88 и 60 Ju87 в месяц [10] люфтваффе в 1940 г. получали ежемесячно соответственно 184 и 52 машины. Причем в конце 1940 г. выпуск продукции даже сократился и не превышал 750–800 самолетов в месяц. Весной 1941 г., когда суммарный выпуск вновь возрос примерно в полтора раза и казалось, что положение исправлено, специалисты знали, что рост достигнут за счет сверхлимитного расхода дефицитного сырья. В это время шло ускоренное перевооружение истребительной авиации новыми Bf109F, а моторостроители пытались срочно довести моторы DВ601E и Jumo211J, на которые возлагали большие надежды… Известно, что Геринг, которого трудно упрекнуть в каком-либо «фрондерстве» по отношению к фюреру, весной 1941 г. неоднократно высказывал серьезное беспокойство. Так, в ответ на заявление Гитлера: «Уже через шесть недель (после вторжения в СССР. — Прим. авт.) вы сможете возобновить воздушную войну против Англии», Геринг ответил: «Мой фюрер, люфтваффе находятся в одной упряжке с вермахтом и не имели ни малейшей передышки в ходе войны. Перед ее началом я говорил Вам, что мы вступаем в бой с хорошо подготовленными авиагруппами, но теперь их силы значительно исчерпаны. Я не до конца уверен, что нам удастся сокрушить Россию за шесть недель…» [11]. |
![Иллюстрация к книге — 1941. "Сталинские соколы" против Люфтваффе [autogen_ebook_id13.jpg] Иллюстрация к книге — 1941. "Сталинские соколы" против Люфтваффе [autogen_ebook_id13.jpg]](img/book_covers/075/75888/autogen_ebook_id13.jpg)
![Иллюстрация к книге — 1941. "Сталинские соколы" против Люфтваффе [autogen_ebook_id14.jpg] Иллюстрация к книге — 1941. "Сталинские соколы" против Люфтваффе [autogen_ebook_id14.jpg]](img/book_covers/075/75888/autogen_ebook_id14.jpg)
![Иллюстрация к книге — 1941. "Сталинские соколы" против Люфтваффе [autogen_ebook_id15.jpg] Иллюстрация к книге — 1941. "Сталинские соколы" против Люфтваффе [autogen_ebook_id15.jpg]](img/book_covers/075/75888/autogen_ebook_id15.jpg)