Книга Динозавры. 150 000 000 лет господства на Земле, страница 60 – Даррен Нэйш, Пол Баррет

Авторы: А Б В Г Д Е Ж З И Й К Л М Н О П Р С Т У Ф Х Ч Ш Ы Э Ю Я
Книги: А Б В Г Д Е Ж З И Й К Л М Н О П Р С Т У Ф Х Ц Ч Ш Щ Ы Э Ю Я
Бесплатная онлайн библиотека LoveRead.ec

Онлайн книга «Динозавры. 150 000 000 лет господства на Земле»

📃 Cтраница 60

Это можно назвать «интегрированным сценарием». Он сочетает в себе катастрофические внеземные и вулканические воздействия в конце мелового периода с более долгосрочной картиной снижения разнообразия динозавров.

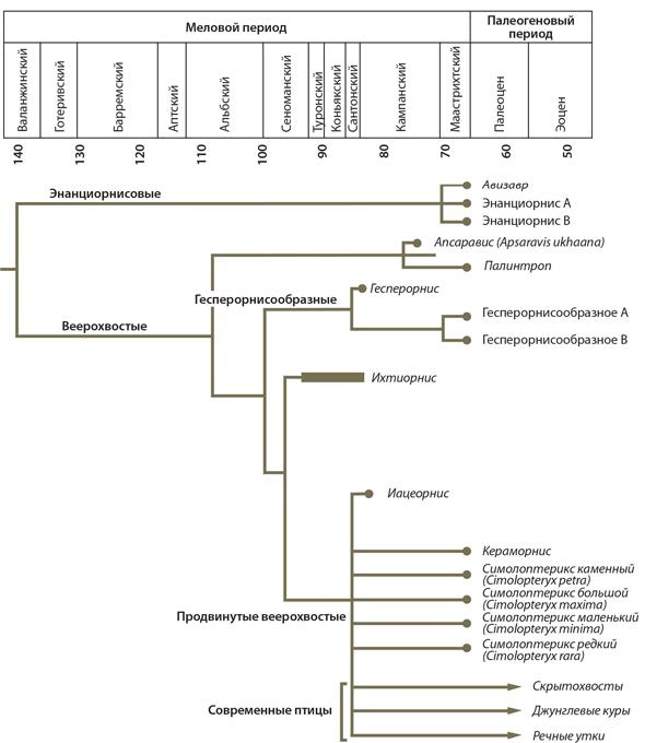
Выжившие динозавры

Понятно, что вымирание в конце мелового периода всегда описывается как катастрофа для динозавров. Очевидно, что для тех линий динозавров, которые исчезли, все так и было. Но, как мы видели в этой книге, вымерли не все динозавры. Выжили несколько линий птиц, а значит, динозавры в целом не вымерли. И выжившие птицы не относились к какой-то одной линии – они принадлежали к четырем или более группам. Выжили ранние бескилевые птицы (к ним относятся страусы и эму), а также представители группы, от которой произошли курообразные и морские птицы, ястребы, воробьинообразные и т.п.

Почему эти птицы выжили, а другие динозавры – нет? Хороший вопрос, и удовлетворительного ответа на него пока нет. Есть несколько предположений. Птицы в основном мелкие и подвижные, поэтому, вероятно, им было легче найти укрытие, чем их гигантским родственникам. Также они могли улететь в другие места, когда в данном регионе стало сложнее выживать. Будучи мелкими, они нуждались в меньшем количестве пищи. Высказывалось мнение, что многие из выживших птиц в основном жили в Южном полушарии, где последствия вымирания, возможно, были не такими серьезными.

Непростой вопрос, связанный с выживанием птиц, состоит в том, что часть позднемеловых птиц все-таки вымерли, например энанциорнисовые и зубастые морские птицы. Вряд ли они дожили до самой катастрофы и погибли во время массового вымирания. Они, по-видимому, исчезли раньше из-за постепенного изменения окружающей среды.

Следует помнить, что биология и поведение вымерших птиц, например энанциорнисовых, отличались от современных птиц. Микроструктура костей показывает, что современные птицы растут и созревают быстрее, чем энанциорнисовые. Некоторые особенности анатомии современных птиц – особенно адаптивный, беззубый клюв – позволяли им быстро переключаться с одного вида пищи на другой. Адаптивность клюва – нетривиальная вещь. Некоторые птицы, например кулики-сороки, могут менять форму клюва за считаные недели. Но даже если такие сверхбыстрые изменения невозможны, птицам часто требуется всего два-три поколения, чтобы развить новую форму клюва. Эта адаптивность, вероятно, отсутствовала у других птиц, большинство из которых все еще имели зубы, а не роговый клюв, как современные птицы.

Иллюстрация к книге — Динозавры. 150 000 000 лет господства на Земле [i_216.jpg]

Из всех динозавров, существовавших в самом конце мелового периода, выжили только птицы. Тем не менее они тоже с трудом пережили вымирание. На диаграмме видно, что многие линии птиц исчезли и выжили только так называемые современные птицы

Динозавры после мелового периода

В мире без крупных нептичьих динозавров другие животные, которые пережили мел-палеогеновое вымирание, быстро начали увеличиваться в размерах. Экологические ниши, ранее занятые гадрозаврами, цератопсами и другими группами, теперь освободились, и на их месте появилось сразу несколько линий птиц. К эоцену (около 55 млн лет назад) возникли крупные виды бескилевых весом в несколько сотен килограммов, а полностью вымершая группа, называемая гасторнисовыми, достигла такого же гигантского размера. Эти нелетающие птицы населяли Северную Америку, Европу и Азию. Некоторые специалисты считают, что их высокие и очень прочные черепа и челюсти указывают на хищнический образ жизни, а другие – что этими челюстями гасторнисы щелкали орехи и срывали ветви и сучья.

Все эти животные были крупнее большинства других птиц, да и млекопитающих и других животных того времени. Но они даже близко не достигали размеров крупных нептичьих динозавров юры и мела, среди которых даже некрупные виды были длиной более 5 м и весили несколько сотен килограммов. Почему птицы не заняли «нишу гигантов», которую так успешно занимали другие динозавры? Возможно, схема строения птичьего тела слишком приспособлена к полету, чтобы когда-либо тело стало огромным и тяжелым: все птицы двуноги, их передние конечности адаптированы для полета, что не может так просто привести к появлению гигантских форм тела. Другая причина может заключаться в том, что птицы никогда не испытывали того же эволюционного давления, как другие динозавры, чтобы развить такие размеры.

Иллюстрация к книге — Динозавры. 150 000 000 лет господства на Земле [i_217.jpg]

Одной из первых птиц, которые достигли гигантских размеров, стал гасторнис – нелетающая птица, найденная в Европе, Азии и Северной Америке. Его обычно считают хищником, но, скорее всего, он был всеядным или травоядным. Гасторниса также часто называют диатримой

Крупные нелетающие птицы всегда входили в разнообразие птиц с момента своего появления в эоцене, и даже сегодня крупные нелетающие птицы есть в Южной Америке (нанду), Африке (страусы) и Австралазии (эму и казуары). Гигантские нелетающие бескилевые обитали на Мадагаскаре (слоновые птицы) и Новой Зеландии (моа), где в отсутствие хищников они могли медленно расти и размножаться. К сожалению, из-за этого они стали уязвимыми для вновь появившихся хищников, таких как люди. Люди истребили слоновых птиц и моа за последние несколько сотен лет.

Иллюстрация к книге — Динозавры. 150 000 000 лет господства на Земле [i_218.jpg]

Моа были травоядными нелетающими птицами, уникальными для Новой Зеландии. Они настолько приспособились к бегу, что на скелетах нет даже намека на крылья. На фото скелет самой большой из этих птиц – динорниса. Люди полностью истребили их в течение последних 1000 лет

Бескилевых значительно превосходит численностью вторая группа современных птиц – новонебные. К ним относятся тысячи видов, которых обычно делят на 30 различных групп, а орнитологи десятилетиями пытаются понять и разгадать сложную историю их эволюции. Благодаря масштабным усилиям по сбору и анализу образцов ДНК сотен видов птиц специалисты недавно смогли составить новое эволюционное дерево новонебных.

Некоторые взаимосвязи, выявленные этими исследованиями, оказались удивительными по сравнению с тем, что предсказывалось ранее на основе анатомии и поведения. Например, похоже, что длинноногие фильтраторы фламингообразные и водоплавающие поганкообразные – ближайшие родственники. Попугаи, соколы и певчие птицы тоже оказались близкими родичами, а это значит, что соколы не родственны ястребам, орлам и стервятникам, как предполагалось ранее. Это прекрасно и удивительно, но несколько беспокоит тех, кто восстанавливает эволюционные связи животных только по анатомии: ведь оказывается, что многие с виду убедительные и разумные гипотезы могут быть совершенно неверными.

Реклама
Вход
Поиск по сайту
Ищем:
Календарь