Онлайн книга «Флот, революция и власть в России. 1917-1921»
|
2 Морозов С. Д. Офицерство российского флота в 1897–1917 гг.: Численность и состав // Клио. 2005. № 2 (29). С. 229. Приложение 3
Численность «некомандного» и командного состава РККФ на 1 марта 1921 г.1 ![]() 1 Численность «некомсостава» флота дана по: РГА ВМФ. Ф. р-5. Оп. 5. Д. 4. Л. 105; численность комсостава – по: РГА ВМФ. Ф. р-5. Оп. 5. Д. 4. Л. 107. 2 РГА ВМФ. Ф. р-5. Оп. 5. Д. 4. Л. 106. Приложение 4
Численность некоторых белогвардейских морских формирований в ходе Гражданской войны ![]() 1РГА ВМФ. Ф. р-1722. Оп. 5. Д. 89. Л. 11 об —11Б об. 2Там же. Л. 35А. 3Там же. Л. 41. (Поименный список). Приложение 5
Оклады служащих морского ведомства в конце 1917– начале 1918 гг. ![]() ![]() ![]() ![]() ![]() ![]() ![]() ![]() 1 РГА ВМФ. Ф. р-342. Оп. 1. Д. 118. Л. 35. 2 РГА ВМФ. Ф. р-5. Оп. 1. Д. 210. Л. 6 об.–7 об. 3 РГА ВМФ. Ф. р-5. Оп. 1. Д. 213. Л. 10–10 об. 4 РГА ВМФ. Ф. р-342. Оп. 1. Д. 420. Л. 4, 4 об., 6; Декреты Советской власти. М., 1957. Т. 1. 25 октября 1917 г. – 16 марта 1918 г. С.443. 5 Декреты Советской власти. М., 1957. Т. 1. 25 октября 1917 г. – 16 марта 1918 г. С. 440–441. Приложение 6
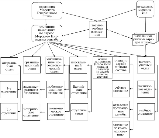
Организация Морского министерства, введенная в октябре 1911 г. ![]() Приложение 7
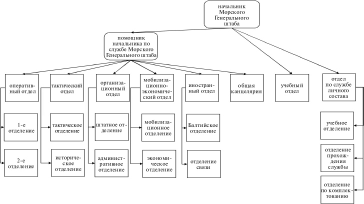
Организация и штаты Морского министерства, введенные в октябре 1911 г. (без Морского Генерального штаба) ![]() ![]() ![]() ![]() ![]() ![]() ![]() ![]() ![]() Приложение 8
Схема взаимодействия Строительного отдела Главного управления кораблестроения с соответствующими подразделениями Комитета государственных сооружений (лето 1919 г.) (РГАВМФ. Ф. р-342. Оп. 1. Д. 452. Л. 186) ![]() Приложение 9
«Проект организации Морского Генерального штаба» (весна-лето 1918 г.) (РГА ВМФ. Ф. р-342. Он. 1. Д. 455. Л. 37) вариант А ![]() Приложение 10
Проект организации Морского Генерального штаба» (весна-лето 1918 г.) (РГАВМФ. Ф. р-342. Он. 1. Д. 455. Л. 37) вариант Б ![]() Приложение 11
Примерная схема полевого штаба РВСР в 1919 г. [1205]: |
![Иллюстрация к книге — Флот, революция и власть в России. 1917-1921 [i_023.jpg] Иллюстрация к книге — Флот, революция и власть в России. 1917-1921 [i_023.jpg]](img/book_covers/075/75179/i_023.jpg)
![Иллюстрация к книге — Флот, революция и власть в России. 1917-1921 [i_024.jpg] Иллюстрация к книге — Флот, революция и власть в России. 1917-1921 [i_024.jpg]](img/book_covers/075/75179/i_024.jpg)
![Иллюстрация к книге — Флот, революция и власть в России. 1917-1921 [i_025.jpg] Иллюстрация к книге — Флот, революция и власть в России. 1917-1921 [i_025.jpg]](img/book_covers/075/75179/i_025.jpg)
![Иллюстрация к книге — Флот, революция и власть в России. 1917-1921 [i_026.jpg] Иллюстрация к книге — Флот, революция и власть в России. 1917-1921 [i_026.jpg]](img/book_covers/075/75179/i_026.jpg)
![Иллюстрация к книге — Флот, революция и власть в России. 1917-1921 [i_027.jpg] Иллюстрация к книге — Флот, революция и власть в России. 1917-1921 [i_027.jpg]](img/book_covers/075/75179/i_027.jpg)
![Иллюстрация к книге — Флот, революция и власть в России. 1917-1921 [i_028.jpg] Иллюстрация к книге — Флот, революция и власть в России. 1917-1921 [i_028.jpg]](img/book_covers/075/75179/i_028.jpg)
![Иллюстрация к книге — Флот, революция и власть в России. 1917-1921 [i_029.jpg] Иллюстрация к книге — Флот, революция и власть в России. 1917-1921 [i_029.jpg]](img/book_covers/075/75179/i_029.jpg)
![Иллюстрация к книге — Флот, революция и власть в России. 1917-1921 [i_030.jpg] Иллюстрация к книге — Флот, революция и власть в России. 1917-1921 [i_030.jpg]](img/book_covers/075/75179/i_030.jpg)
![Иллюстрация к книге — Флот, революция и власть в России. 1917-1921 [i_031.jpg] Иллюстрация к книге — Флот, революция и власть в России. 1917-1921 [i_031.jpg]](img/book_covers/075/75179/i_031.jpg)
![Иллюстрация к книге — Флот, революция и власть в России. 1917-1921 [i_032.jpg] Иллюстрация к книге — Флот, революция и власть в России. 1917-1921 [i_032.jpg]](img/book_covers/075/75179/i_032.jpg)
![Иллюстрация к книге — Флот, революция и власть в России. 1917-1921 [i_033.jpg] Иллюстрация к книге — Флот, революция и власть в России. 1917-1921 [i_033.jpg]](img/book_covers/075/75179/i_033.jpg)
![Иллюстрация к книге — Флот, революция и власть в России. 1917-1921 [i_034.jpg] Иллюстрация к книге — Флот, революция и власть в России. 1917-1921 [i_034.jpg]](img/book_covers/075/75179/i_034.jpg)
![Иллюстрация к книге — Флот, революция и власть в России. 1917-1921 [i_035.jpg] Иллюстрация к книге — Флот, революция и власть в России. 1917-1921 [i_035.jpg]](img/book_covers/075/75179/i_035.jpg)
![Иллюстрация к книге — Флот, революция и власть в России. 1917-1921 [i_036.jpg] Иллюстрация к книге — Флот, революция и власть в России. 1917-1921 [i_036.jpg]](img/book_covers/075/75179/i_036.jpg)
![Иллюстрация к книге — Флот, революция и власть в России. 1917-1921 [i_037.jpg] Иллюстрация к книге — Флот, революция и власть в России. 1917-1921 [i_037.jpg]](img/book_covers/075/75179/i_037.jpg)
![Иллюстрация к книге — Флот, революция и власть в России. 1917-1921 [i_038.jpg] Иллюстрация к книге — Флот, революция и власть в России. 1917-1921 [i_038.jpg]](img/book_covers/075/75179/i_038.jpg)
![Иллюстрация к книге — Флот, революция и власть в России. 1917-1921 [i_039.jpg] Иллюстрация к книге — Флот, революция и власть в России. 1917-1921 [i_039.jpg]](img/book_covers/075/75179/i_039.jpg)
![Иллюстрация к книге — Флот, революция и власть в России. 1917-1921 [i_040.jpg] Иллюстрация к книге — Флот, революция и власть в России. 1917-1921 [i_040.jpg]](img/book_covers/075/75179/i_040.jpg)
![Иллюстрация к книге — Флот, революция и власть в России. 1917-1921 [i_041.jpg] Иллюстрация к книге — Флот, революция и власть в России. 1917-1921 [i_041.jpg]](img/book_covers/075/75179/i_041.jpg)
![Иллюстрация к книге — Флот, революция и власть в России. 1917-1921 [i_042.jpg] Иллюстрация к книге — Флот, революция и власть в России. 1917-1921 [i_042.jpg]](img/book_covers/075/75179/i_042.jpg)
![Иллюстрация к книге — Флот, революция и власть в России. 1917-1921 [i_043.jpg] Иллюстрация к книге — Флот, революция и власть в России. 1917-1921 [i_043.jpg]](img/book_covers/075/75179/i_043.jpg)
![Иллюстрация к книге — Флот, революция и власть в России. 1917-1921 [i_044.jpg] Иллюстрация к книге — Флот, революция и власть в России. 1917-1921 [i_044.jpg]](img/book_covers/075/75179/i_044.jpg)
![Иллюстрация к книге — Флот, революция и власть в России. 1917-1921 [i_045.jpg] Иллюстрация к книге — Флот, революция и власть в России. 1917-1921 [i_045.jpg]](img/book_covers/075/75179/i_045.jpg)