Книга Воронка продаж в интернете. Инструменты автоматизации продаж и повышения среднего чека в бизнесе, страница 4 – Мария Солодар

Авторы: А Б В Г Д Е Ж З И Й К Л М Н О П Р С Т У Ф Х Ч Ш Ы Э Ю Я
Книги: А Б В Г Д Е Ж З И Й К Л М Н О П Р С Т У Ф Х Ц Ч Ш Щ Ы Э Ю Я
Бесплатная онлайн библиотека LoveRead.ec

Онлайн книга «Воронка продаж в интернете. Инструменты автоматизации продаж и повышения среднего чека в бизнесе»

📃 Cтраница 4

Именно это имел в виду Михаил Дашкиев, говоря о тоннелях в предисловии. Создавая воронку продаж, мы учитываем основные сегменты нашей аудитории и готовим стратегию общения с каждым отдельно. Так, чтобы после привычной регистрации на сайте система начала общаться с человеком и продавать ему.

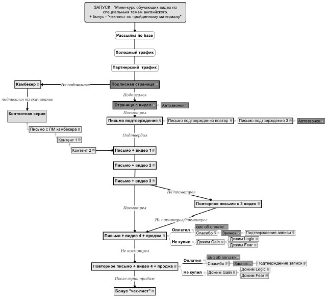
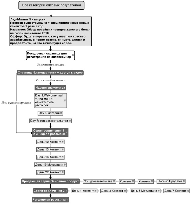
И если раньше воронка клиентов занимала час-два, то теперь она может длиться годами. И выглядеть не как рисунок выше, а так:

Иллюстрация к книге — Воронка продаж в интернете. Инструменты автоматизации продаж и повышения среднего чека в бизнесе [i_004.jpg]
Иллюстрация к книге — Воронка продаж в интернете. Инструменты автоматизации продаж и повышения среднего чека в бизнесе [i_005.jpg]
Иллюстрация к книге — Воронка продаж в интернете. Инструменты автоматизации продаж и повышения среднего чека в бизнесе [i_006.jpg]
Иллюстрация к книге — Воронка продаж в интернете. Инструменты автоматизации продаж и повышения среднего чека в бизнесе [i_007.jpg]
Иллюстрация к книге — Воронка продаж в интернете. Инструменты автоматизации продаж и повышения среднего чека в бизнесе [i_008.jpg]
Иллюстрация к книге — Воронка продаж в интернете. Инструменты автоматизации продаж и повышения среднего чека в бизнесе [i_009.jpg]
Иллюстрация к книге — Воронка продаж в интернете. Инструменты автоматизации продаж и повышения среднего чека в бизнесе [i_010.jpg]
Иллюстрация к книге — Воронка продаж в интернете. Инструменты автоматизации продаж и повышения среднего чека в бизнесе [i_011.jpg]
Иллюстрация к книге — Воронка продаж в интернете. Инструменты автоматизации продаж и повышения среднего чека в бизнесе [i_012.jpg]
Иллюстрация к книге — Воронка продаж в интернете. Инструменты автоматизации продаж и повышения среднего чека в бизнесе [i_013.jpg]
Иллюстрация к книге — Воронка продаж в интернете. Инструменты автоматизации продаж и повышения среднего чека в бизнесе [i_014.jpg]

Впечатляет? К концу книги вы поймете, что это, из чего состоят воронки и как их создавать.

Таким образом, благодаря развитию современных инструментов продаж и коммуникаций в Интернете воронка больше является сужающейся книзу последовательностью трех-пяти шагов.

Автоматизированная воронка продаж – это последовательность онлайн-инструментов, построенных на основе психологических особенностей клиентского поведения, для оптимизации и автоматизации поведенческого пути пользователя с целью увеличения продаж и прибыли.

Интересно, как это реализуется на практике? Предлагаю начать с изучения принципов построения автоворонок.

Глава 2
Принципы воронки продаж

Люди бывают разные: принимающие решения быстро и делающие это медленно; любители экономить и ценители самого дорогого и элитного; предпочитающие индивидуальный подход и инновации; сторонники неизведанных тропинок «как все». Важно научиться работать с каждой из категорий.

На лендинг загоняется 100 % трафика, и если 10 % с него конвертируется, то это считается очень хорошим результатом. 10 % конверсии – это круто. Из ста человек десять стали клиентами.

Но что с теми 90 % людей, которые не совершили заказ?

Важный вопрос: почему эти 90 % посетителей ушли?

У них нет денег? Не факт, может, они просто пока еще вам недостаточно доверяют.

Они вам не доверяют? Не факт, быть может, на этот продукт денег не хватило, а другой бы купили, но вы не предложили.

Им не нужен ваш товар? Да ладно, вы же не с потолка направляли на это предложение трафик, возможно, они не могут заказать прямо сейчас, а через месяц – пожалуйста.

Единственной причины ухода нет. Они у каждого свои.

Люди бывают разные: принимающие решения быстро и делающие это медленно; любители экономить и ценители самого дорогого и элитного; предпочитающие индивидуальный подход и инновации; сторонники неизведанных тропинок «как все». Важно научиться работать с каждой из категорий. Ведь вы платите за каждого, каждого посетителя, а не только за 10 %, заказавших в лучшем случае, так зачем же прорабатывать только одну категорию?

Из этого вытекает первый принцип настоящей воронки продаж, а не потери денег: вариативность.

Важно наперед предусматривать разные сценарии поведения пользователя. И самый простой, который есть в любом случае, – это «нет» или «да».

Иллюстрация к книге — Воронка продаж в интернете. Инструменты автоматизации продаж и повышения среднего чека в бизнесе [i_015.jpg]

На каждом шаге вы что-то предлагаете. Не обязательно продаете за деньги, быть может – заполнить форму, оставить контакты, перезвонить и т. п. И всегда у человека есть только два выбора: принять предложение или нет. Рычаг повышения эффективности в бизнесе будет работать с человеком не только если он говорит «да», но и если реагировать на его предложение по поводу «нет». Потому что таких гораздо больше. Например, если человек покупает и говорит «да», мы это всегда прорабатываем. Дальше даем заявку, звонок менеджера. Если «да», то у нас всегда что-то запланировано. А если «нет»? Если он не купил сразу основной продукт? Может, ему нужно предложить что-то поменьше? Например, товар подешевле, или рассрочку, или хотя бы бесплатно подписать на рассылку и 3 месяца общаться, пока он не будет готов покупать.

Вход
Поиск по сайту
Ищем:
Календарь