Онлайн книга «Zag: манифест другого маркетинга»
|
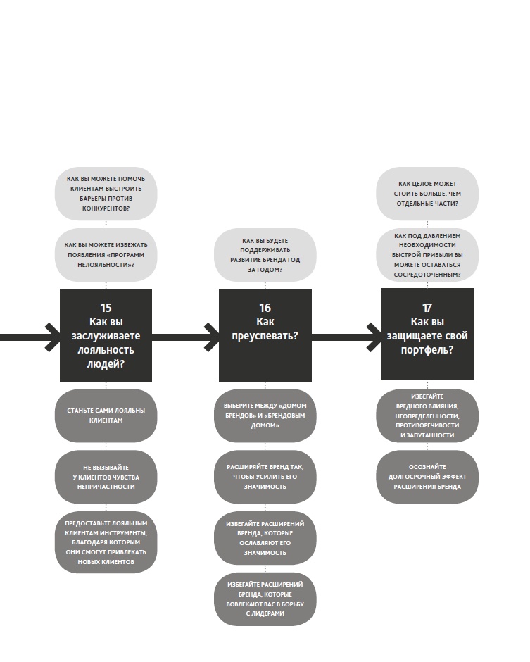
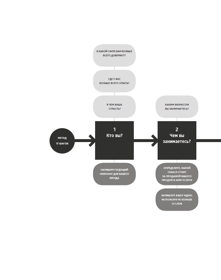
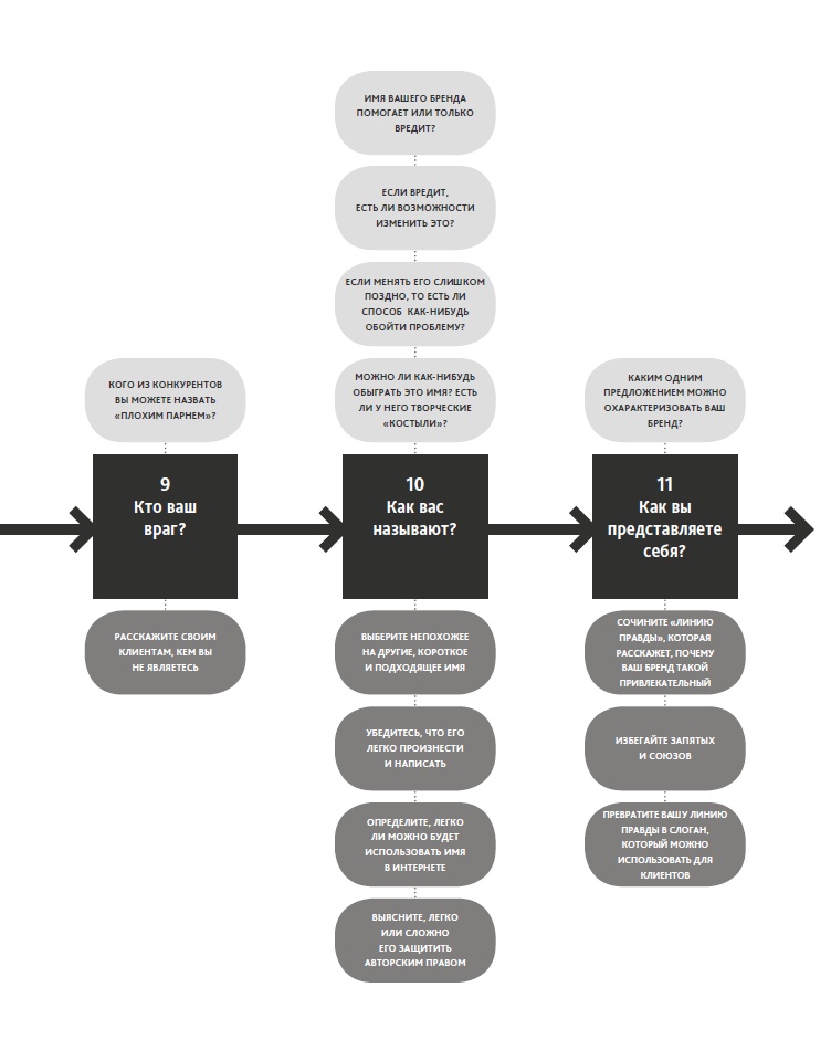
С увеличением возможностей выбора на рынке время жизни бренда будет уменьшаться. Первопроходец в создании накопителя на основе жестких магнитных дисков Эл Шугарт в шутку сказал: «Иногда я думаю, что наступит такой день, когда утром на свет появится какой-нибудь новый продукт, а вечером уже будет объявлено о его кончине». Этот день почти настал. Путь от инновации к возникновению полноценного предмета потребления стал настолько коротким, что практически не остается времени на извлечение из него выгоды. В то время как одна компания делает ставки на успех своей самой последней разработки, другие компании заняты запуском продуктов следующего поколения. Рынок как единое целое двигается гораздо быстрее, чем любая компания. В огромном рыночном казино выигрывает всегда казино. Так как же ваша компания может победить казино? Только при помощи обновления и введения инноваций с той же скоростью, с которой движется рынок. Для этого вам потребуется сократить промежуток между изобретением и воплощением в жизнь. Вам необходимо запускать новые бренды в белых пространствах, пока центральные бренды спокойно существуют в своем ритме. Вам нужно создавать компанию на основе взаимодействия и сотрудничества брендов. Нужно побеждать рыночную перегруженность, а не вносить в нее свою лепту, и создать такую культуру, которая будет развиваться и цвести, основываясь на радикальных изменениях и отличиях. По последним данным, полученным в ходе опросов СЕО различных компаний, при организации бизнеса необходимо ориентироваться на три самые главные цели: 1) устойчивый рост доходов; 2) скорость, гибкость и способность изменяться; 3) удержание клиентов и воспитание лояльности. Большинство руководителей сказали, что были бы рады добиться хотя бы двух целей. Что советую я? Будьте другими. Стремитесь ко всем трем вместе с брендом, который делает заг. ![]() ![]() ![]() ![]() ![]() ![]() ![]() ![]() ![]() МЕТОД 17 ШАГОВ 1. Кто вы? В КАКОЙ СФЕРЕ ВАМ БОЛЬШЕ ВСЕГО ДОВЕРЯЮТ? ГДЕ У ВАС БОЛЬШЕ ВСЕГО ОПЫТА? В ЧЕМ ВАША СТРАСТЬ? НАПИШИТЕ БУДУЩИЙ НЕКРОЛОГ ДЛЯ ВАШЕГО БРЕНДА 2. Чем вы занимаетесь? КАКИМ БИЗНЕСОМ ВЫ ЗАНИМАЕТЕСЬ? ОПРЕДЕЛИТЕ, КАКОЙ СМЫСЛ СТОИТ ЗА ПРОДАЖЕЙ ВАШЕГО ПРОДУКТА ИЛИ УСЛУГИ ЗАПИШИТЕ ВАШУ ИДЕЮ, ИСПОЛЬЗУЯ НЕ БОЛЬШЕ 12 СЛОВ 3. Каково ваше видение? ЧЕГО ВЫ ХОТИТЕ ДОСТИЧЬ ЧЕРЕЗ 5, 10 ИЛИ 20 ЛЕТ? КАКИМ ОБРАЗОМ ВЫ МОЖЕТЕ СДЕЛАТЬ ЭТО ОСЯЗАЕМЫМ, ЗАПОМИНАЮЩИМСЯ И ВООДУШЕВЛЯЮЩИМ? НАРИСУЙТЕ НАГЛЯДНУЮ КАРТИНУ ВАШЕГО БУДУЩЕГО НЕОДНОКРАТНО ИСПОЛЬЗУЙТЕ ЕЕ, ЧТОБЫ ПРОИЛЛЮСТРИРОВАТЬ НАПРАВЛЕНИЕ РАЗВИТИЯ ВАШЕГО БИЗНЕСА ВЕРНИТЕСЬ И ПОРАБОТАЙТЕ НАД НЕЙ ЕЩЕ ОПРОБУЙТЕ ЕЕ В РЕАЛЬНЫХ ВЗАИМОДЕЙСТВИЯХ С ЛЮДЬМИ 4. На какой волне вы плывете? КАКОЙ ТРЕНД УСИЛИВАЕТ ВАШ БИЗНЕС? НАСКОЛЬКО ОН МОЩНЫЙ? СМОЖЕТЕ ЛИ ВЫ ПЛЫТЬ НА ВОЛНАХ НЕСКОЛЬКИХ ТРЕНДОВ? СОСТАВЬТЕ ПЕРЕЧЕНЬ ТРЕНДОВ, КОТОРЫЕ БУДУТ ПОДКРЕПЛЯТЬ ВАШ УСПЕХ 5. Кто ваши конкуренты? КТО ЕЩЕ КОНКУРИРУЕТ В ОДНОЙ КАТЕГОРИИ С ВАМИ? КТО ПРИХОДИТ НА УМ КЛИЕНТАМ ПЕРВЫМ, ВТОРЫМ И ТРЕТЬИМ? ВЫЯСНИТЕ, КАКОЕ ПОЛОЖЕНИЕ ВЫ ЗАНИМАЕТЕ В ГЛАЗАХ КЛИЕНТОВ ПРИДУМАЙТЕ СТРАТЕГИЮ, КОТОРАЯ ПОМОЖЕТ ВАМ СТАТЬ НОМЕРОМ ОДИН ИЛИ ДВА ИЛИ СТАНЬТЕ ПЕРВОПРОХОДЦЕМ В НОВОЙ КАТЕГОРИИ 6. Что делает вас уникальным? НАЗОВИТЕ ОДНУ ВЕЩЬ, КОТОРАЯ ДЕЛАЕТ ВАШ БРЕНД ИСКЛЮЧИТЕЛЬНЫМ И ВЛИЯТЕЛЬНЫМ НАПИШИТЕ ПРОСТОЕ УТВЕРЖДЕНИЕ ОБ УНИКАЛЬНОСТИ ДОБАВЬТЕ ДЕТАЛЕЙ, ОТВЕТИВ НА ВОПРОСЫ: ЧТО? КАК? КТО? ГДЕ? ПОЧЕМУ? КОГДА? 7. Добавить или убрать? КАКИЕ ТЕКУЩИЕ ЭЛЕМЕНТЫ БРЕНДА ОТРИЦАТЕЛЬНО СКАЗЫВАЮТСЯ НА УНИКАЛЬНОСТИ ПРЕДЛОЖЕНИЯ? КАКИЕ НОВЫЕ ЭЛЕМЕНТЫ БРЕНДА ПОМОГУТ СДЕЛАТЬ ПРЕДЛОЖЕНИЕ УНИКАЛЬНЫМ? КАК СУЩЕСТВУЮЩИЕ ЭЛЕМЕНТЫ СООТНОСЯТСЯ С ВАШИМ ВИДЕНИЕМ? СОСТАВЬТЕ СПИСОК ВСЕХ ТЕКУЩИХ И ПЛАНИРУЕМЫХ ЭЛЕМЕНТОВ ВАШИХ ПРЕДЛОЖЕНИЙ И БРЕНДОВ РЕШИТЕ, КАКИЕ ПРЕДЛОЖЕНИЯ ОСТАВИТЬ, КАКИЕ ДОБАВИТЬ И КАКИМИ ПОЖЕРТВОВАТЬ БУДЬТЕ БЕЗЖАЛОСТНЫ – ЛУЧШЕ ДЕЙСТВОВАТЬ, ЖЕРТВУЯ ЧЕМ-НИБУДЬ 8. Кто вас любит? КТО СОЗДАЕТ СООБЩЕСТВО ВОКРУГ ВАШЕГО БРЕНДА? ЧТО ВЫ МОЖЕТЕ ДОБАВИТЬ, А ЧТО УБРАТЬ, ЧТОБЫ ВСЕ БЫЛИ СЧАСТЛИВЫ? НАРИСУЙТЕ СХЕМУ ЭКОСИСТЕМЫ ВАШЕГО БИЗНЕСА ОПРЕДЕЛИТЕ, ЧТО КАЖДЫЙ УЧАСТНИК ПРИВНОСИТ В НЕЕ И ЧЕМ ЖЕРТВУЕТ 9. Кто ваш враг? КОГО ИЗ КОНКУРЕНТОВ ВЫ МОЖЕТЕ НАЗВАТЬ «ПЛОХИМ ПАРНЕМ»? РАССКАЖИТЕ СВОИМ КЛИЕНТАМ, КЕМ ВЫ НЕ ЯВЛЯЕТЕСЬ 10. Как вас называют? ИМЯ ВАШЕГО БРЕНДА ПОМОГАЕТ ИЛИ ТОЛЬКО ВРЕДИТ? ЕСЛИ ВРЕДИТ, ЕСТЬ ЛИ ВОЗМОЖНОСТИ ИЗМЕНИТЬ ЭТО? ЕСЛИ МЕНЯТЬ ЕГО СЛИШКОМ ПОЗДНО, ТО ЕСТЬ ЛИ СПОСОБ КАК-НИБУДЬ ОБОЙТИ ПРОБЛЕМУ? МОЖНО ЛИ КАК-НИБУДЬ ОБЫГРАТЬ ЭТО ИМЯ? ЕСТЬ ЛИ У НЕГО ТВОРЧЕСКИЕ «КОСТЫЛИ»? ВЫБЕРИТЕ НЕПОХОЖЕЕ НА ДРУГИЕ, КОРОТКОЕ И ПОДХОДЯЩЕЕ ИМЯ УБЕДИТЕСЬ, ЧТО ЕГО ЛЕГКО ПРОИЗНЕСТИ И НАПИСАТЬ ОПРЕДЕЛИТЕ, ЛЕГКО ЛИ МОЖНО БУДЕТ ИСПОЛЬЗОВАТЬ ИМЯ В ИНТЕРНЕТЕ ВЫЯСНИТЕ, ЛЕГКО ИЛИ СЛОЖНО ЕГО ЗАЩИТИТЬ АВТОРСКИМ ПРАВОМ |
![Иллюстрация к книге — Zag: манифест другого маркетинга [i_078.jpg] Иллюстрация к книге — Zag: манифест другого маркетинга [i_078.jpg]](img/book_covers/066/66997/i_078.jpg)
![Иллюстрация к книге — Zag: манифест другого маркетинга [i_079.jpg] Иллюстрация к книге — Zag: манифест другого маркетинга [i_079.jpg]](img/book_covers/066/66997/i_079.jpg)
![Иллюстрация к книге — Zag: манифест другого маркетинга [i_080.jpg] Иллюстрация к книге — Zag: манифест другого маркетинга [i_080.jpg]](img/book_covers/066/66997/i_080.jpg)
![Иллюстрация к книге — Zag: манифест другого маркетинга [i_081.jpg] Иллюстрация к книге — Zag: манифест другого маркетинга [i_081.jpg]](img/book_covers/066/66997/i_081.jpg)
![Иллюстрация к книге — Zag: манифест другого маркетинга [i_082.jpg] Иллюстрация к книге — Zag: манифест другого маркетинга [i_082.jpg]](img/book_covers/066/66997/i_082.jpg)
![Иллюстрация к книге — Zag: манифест другого маркетинга [i_083.jpg] Иллюстрация к книге — Zag: манифест другого маркетинга [i_083.jpg]](img/book_covers/066/66997/i_083.jpg)
![Иллюстрация к книге — Zag: манифест другого маркетинга [i_084.jpg] Иллюстрация к книге — Zag: манифест другого маркетинга [i_084.jpg]](img/book_covers/066/66997/i_084.jpg)
![Иллюстрация к книге — Zag: манифест другого маркетинга [i_085.jpg] Иллюстрация к книге — Zag: манифест другого маркетинга [i_085.jpg]](img/book_covers/066/66997/i_085.jpg)
![Иллюстрация к книге — Zag: манифест другого маркетинга [i_086.jpg] Иллюстрация к книге — Zag: манифест другого маркетинга [i_086.jpg]](img/book_covers/066/66997/i_086.jpg)