Онлайн книга «Кайдзен. Ключ к успеху японских компаний»
|
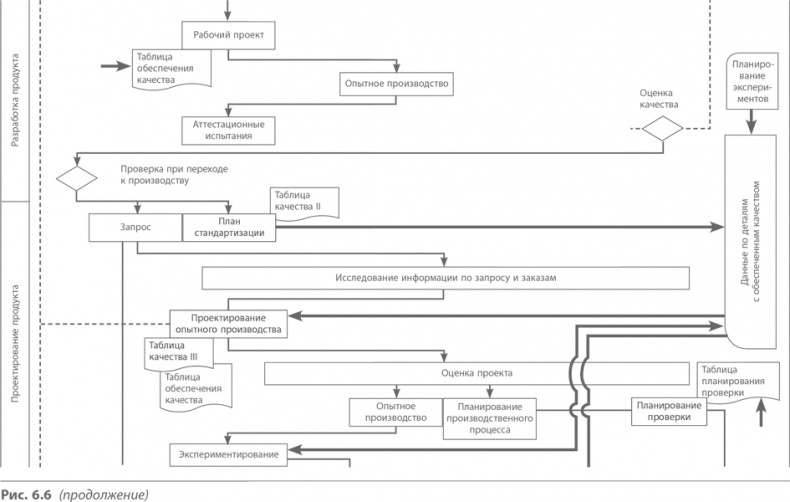
На тех рабочих местах, где кампания сначала была успешной, люди заявили, что сделали для себя открытие: с менеджментом можно сотрудничать. Они начали понимать, что их основные интересы, которые выходят за пределы разногласий менеджмента и профсоюзов, совпадают и что взаимодействие с руководством совсем не обязательно будет классовым предательством. Хотя вопрос о том, как делить доходы, по-прежнему оставался нерешенным, рабочие в целом были согласны, что для того, чтобы общая сумма прибылей стала выше, нужно сотрудничество. В результате этой первой кампании некоторые рабочие поверили в возможность взаимопонимания между профсоюзами и менеджментом. Как вспоминал позднее один руководитель, который был активным участником этого движения на JNR, кампания за производительность, прежде всего, должна быть направлена на то, чтобы заручиться доверием и поддержкой рабочих. Не сумев добиться понимания людей, менеджмент неминуемо потерпит неудачу, не достигнув намеченных целей в сфере производительности. СОВМЕСТНОЕ РЕШЕНИЕ ПРОБЛЕМ: ВНЕДРЕНИЕ TQC НА KAYABA Отправной точкой для TQC на Kayaba, производителе амортизаторов, гидравлического и судового оборудования, транспортных средств специального назначения и деталей самолетов, стало выявление проблем. По словам исполнительного управляющего директора предприятия Кайсаки Асано, принятое в 1976 г. решение о внедрении TQC было вызвано рядом последовавших за нефтяным кризисом чрезвычайных обстоятельств внешнего характера, включая все более жесткие требования к качеству и острую ценовую конкуренцию. Kayaba начала работу по TQC с выявления всех основных проблем, связанных с обеспечением качества, как в прошлом, так и в настоящем (см. рис. 6.2). Были составлены списки требующих решения вопросов по подразделениям, после чего сами проблемы проанализированы в следующих аспектах: 1. Имели ли они место из-за недостатков системы? 2. Имели ли они место из-за неудовлетворительной подготовки и обучения? 3. Имели ли они место из-за отсутствия соответствующих правил? 4. Имели ли они место потому, что никто не следует соответствующим правилам? После выявления причин каждой проблемы Kayaba разработала план реализации для каждого этапа, начиная с планирования продукции до мониторинга потребителей. В этом документе представлены проблема, контрмеры, которые надлежит принять, график, ответственное подразделение и поддерживающая документация. Кроме того, в 1976 г. Kayaba развернула широкую работу по пропаганде концепции TQC. Асано говорит, что абсолютно необходимо, чтобы президент или второе лицо в компании были преисполнены решимости внедрить TQC. Поскольку главы подразделений и директора заводов тоже должны стать убежденными сторонниками TQC, их посылают на семинары по всеобщему контролю качества для высшего менеджмента, а кроме того, оказывают содействие в посещении других компаний, которые уже применяют данную стратегию. Помимо этого ведется работа по активизации массового участия в TQC рабочих, включая предложения от кружков КК. На рис. 6.3 представлена программа Kayaba по подготовке в области контроля качества. Поскольку одной из основных задач руководства было создание системы обеспечения качества (QA), Kayaba разработала ряд инструментов для обеспечения соответствия технологии и качества на каждом этапе, начиная с разработки продукта и далее в ходе производства, продаж и обслуживания потребителей. На рис. 6.4 и 6.5 представлены некоторые из этих инструментов и показано, как они используются в компании. Рис. 6.6 показывает структурную схему обеспечения качества на Kayaba. Разрабатывая эту диаграмму, на предприятии сначала пытались взять за основу схемы других компаний, но вскоре обнаружили, что модели бизнеса и процедуры отчетности в разных организациях так сильно отличаются, что трудно говорить о преимуществах той или иной системы. Эта схема показывает, какое участие принимает каждое подразделение на той или иной стадии, начиная с планирования продукции и до продаж, обслуживания и мониторинга. ![]() ![]() ![]() ![]() ![]() ![]() ![]() ![]() ![]() ![]() ![]() ![]() ![]() ![]() Рассматривая существующие практики как подготовительные для разработки этой структурной схемы, Kayaba обнаружила, что разные подразделения не согласуют свои действия друг с другом и четко определенная процедура отчетности, соответствующая распределению ответственности при переходе от одного этапа к другому, отсутствует. После составления этой схемы потребовалась таблица обеспечения качества. Она показана на рис. 6.7. Эта QA-таблица помогает каждому сотруднику понять, что ему следует делать для обеспечения качества. Кроме того, в ней представлены документация и отчеты, нужные для поддержки таких мероприятий, а также правила и стандарты, которым надлежит следовать. |
![Иллюстрация к книге — Кайдзен. Ключ к успеху японских компаний [i_066.jpg] Иллюстрация к книге — Кайдзен. Ключ к успеху японских компаний [i_066.jpg]](img/book_covers/066/66940/i_066.jpg)
![Иллюстрация к книге — Кайдзен. Ключ к успеху японских компаний [i_067.jpg] Иллюстрация к книге — Кайдзен. Ключ к успеху японских компаний [i_067.jpg]](img/book_covers/066/66940/i_067.jpg)
![Иллюстрация к книге — Кайдзен. Ключ к успеху японских компаний [i_068.jpg] Иллюстрация к книге — Кайдзен. Ключ к успеху японских компаний [i_068.jpg]](img/book_covers/066/66940/i_068.jpg)
![Иллюстрация к книге — Кайдзен. Ключ к успеху японских компаний [i_069.jpg] Иллюстрация к книге — Кайдзен. Ключ к успеху японских компаний [i_069.jpg]](img/book_covers/066/66940/i_069.jpg)
![Иллюстрация к книге — Кайдзен. Ключ к успеху японских компаний [i_070.jpg] Иллюстрация к книге — Кайдзен. Ключ к успеху японских компаний [i_070.jpg]](img/book_covers/066/66940/i_070.jpg)
![Иллюстрация к книге — Кайдзен. Ключ к успеху японских компаний [i_071.jpg] Иллюстрация к книге — Кайдзен. Ключ к успеху японских компаний [i_071.jpg]](img/book_covers/066/66940/i_071.jpg)
![Иллюстрация к книге — Кайдзен. Ключ к успеху японских компаний [i_072.jpg] Иллюстрация к книге — Кайдзен. Ключ к успеху японских компаний [i_072.jpg]](img/book_covers/066/66940/i_072.jpg)
![Иллюстрация к книге — Кайдзен. Ключ к успеху японских компаний [i_073.jpg] Иллюстрация к книге — Кайдзен. Ключ к успеху японских компаний [i_073.jpg]](img/book_covers/066/66940/i_073.jpg)
![Иллюстрация к книге — Кайдзен. Ключ к успеху японских компаний [i_074.jpg] Иллюстрация к книге — Кайдзен. Ключ к успеху японских компаний [i_074.jpg]](img/book_covers/066/66940/i_074.jpg)
![Иллюстрация к книге — Кайдзен. Ключ к успеху японских компаний [i_075.jpg] Иллюстрация к книге — Кайдзен. Ключ к успеху японских компаний [i_075.jpg]](img/book_covers/066/66940/i_075.jpg)
![Иллюстрация к книге — Кайдзен. Ключ к успеху японских компаний [i_076.jpg] Иллюстрация к книге — Кайдзен. Ключ к успеху японских компаний [i_076.jpg]](img/book_covers/066/66940/i_076.jpg)
![Иллюстрация к книге — Кайдзен. Ключ к успеху японских компаний [i_077.jpg] Иллюстрация к книге — Кайдзен. Ключ к успеху японских компаний [i_077.jpg]](img/book_covers/066/66940/i_077.jpg)
![Иллюстрация к книге — Кайдзен. Ключ к успеху японских компаний [i_078.jpg] Иллюстрация к книге — Кайдзен. Ключ к успеху японских компаний [i_078.jpg]](img/book_covers/066/66940/i_078.jpg)
![Иллюстрация к книге — Кайдзен. Ключ к успеху японских компаний [i_079.jpg] Иллюстрация к книге — Кайдзен. Ключ к успеху японских компаний [i_079.jpg]](img/book_covers/066/66940/i_079.jpg)