Онлайн книга «Управление операционными рисками банка: практические рекомендации»
|
1 Схема должна быть предварительно составлена подразделением, ответственным за разработку и внедрение продукта, и включена в паспорт продукта разделом IV. Раздел IV. Графическая схема процесса реализации и обслуживания продукта (всего жизненного цикла продукта) [90] [здесь должна быть представлена графическая схема процесса, составленная согласно правил п. 6.7.2.1.9] Результаты оценки паспорта продукта ![]() Результаты оценки рисков продукта ![]() Приложение 13. Пример правил составления визуальных (графических) схем процессов Банка
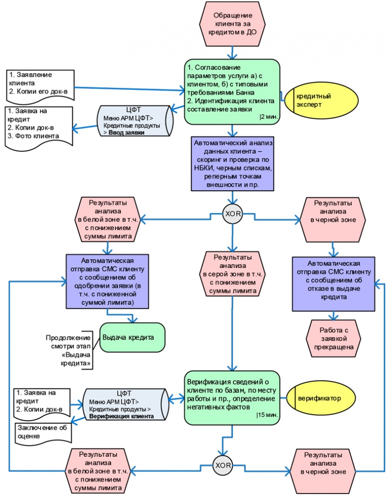
1. Каждый разрабатываемый или изменяемый регламент, порядок или иной нормативный документ, в котором приводится описание процедуры последовательных действий трех и более сотрудников или подразделений, должен в обязательном порядке сопровождаться схемами, составленными согласно стандарту схем бизнес-процессов. 2. Схемы составляются в программном обеспечении Microsoft Office Visio (далее MS Visio) в соответствии с международным стандартом документирования бизнес-процессов «EPC» (см. меню MS Visio (шаблон > Бизнес > Схема EPC)). После составления схемы копируются в Microsoft Office Word и оформляются приложением к регламенту, порядку или иному нормативному документу. 3. В схемах используются следующие элементы: ![]() 4. Образец составления схем [91]: Этап 1. Прием заявки и принятие решения о выдаче кредита ![]() 5. Если количество листов со схемами составляет два и более, то схема должна сопровождаться дополнительной схемой верхнего уровня согласно следующему образцу [92]: ![]() ![]() Приложение 14. Примеры деловых плакатов для сотрудников подразделения по операционным рискам
![]() ![]() ![]() |
![Иллюстрация к книге — Управление операционными рисками банка: практические рекомендации [i_091.jpg] Иллюстрация к книге — Управление операционными рисками банка: практические рекомендации [i_091.jpg]](img/book_covers/066/66885/i_091.jpg)
![Иллюстрация к книге — Управление операционными рисками банка: практические рекомендации [i_092.jpg] Иллюстрация к книге — Управление операционными рисками банка: практические рекомендации [i_092.jpg]](img/book_covers/066/66885/i_092.jpg)
![Иллюстрация к книге — Управление операционными рисками банка: практические рекомендации [i_093.jpg] Иллюстрация к книге — Управление операционными рисками банка: практические рекомендации [i_093.jpg]](img/book_covers/066/66885/i_093.jpg)
![Иллюстрация к книге — Управление операционными рисками банка: практические рекомендации [i_094.jpg] Иллюстрация к книге — Управление операционными рисками банка: практические рекомендации [i_094.jpg]](img/book_covers/066/66885/i_094.jpg)
![Иллюстрация к книге — Управление операционными рисками банка: практические рекомендации [i_095.jpg] Иллюстрация к книге — Управление операционными рисками банка: практические рекомендации [i_095.jpg]](img/book_covers/066/66885/i_095.jpg)
![Иллюстрация к книге — Управление операционными рисками банка: практические рекомендации [i_096.jpg] Иллюстрация к книге — Управление операционными рисками банка: практические рекомендации [i_096.jpg]](img/book_covers/066/66885/i_096.jpg)
![Иллюстрация к книге — Управление операционными рисками банка: практические рекомендации [i_097.jpg] Иллюстрация к книге — Управление операционными рисками банка: практические рекомендации [i_097.jpg]](img/book_covers/066/66885/i_097.jpg)
![Иллюстрация к книге — Управление операционными рисками банка: практические рекомендации [i_098.jpg] Иллюстрация к книге — Управление операционными рисками банка: практические рекомендации [i_098.jpg]](img/book_covers/066/66885/i_098.jpg)
![Иллюстрация к книге — Управление операционными рисками банка: практические рекомендации [i_099.jpg] Иллюстрация к книге — Управление операционными рисками банка: практические рекомендации [i_099.jpg]](img/book_covers/066/66885/i_099.jpg)