Онлайн книга «Категорийный менеджмент. Курс управления ассортиментом в рознице (+ электронное приложение)»
|
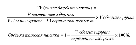
Плюсы: простота. Продавцы больше знают об издержках, чем о спросе, и, привязывая цену к издержкам, продавец упрощает для себя проблему ценообразования. Минусы: метод абсолютно негибкий и не дает возможности быстро реагировать на изменение рыночной ситуации. Однако следует заметить, что данный метод имеет право на существование в первую очередь тогда, когда аналогичным методом устанавливаются все цены на рынке или когда конкуренция минимальна. 2. «Расчет цены на основе анализа безубыточности» Расчет точки безубыточности является одним из наиболее интересных моментов в установлении цен и пороговых значений продаж. С одной стороны – да, необходимо найти пороговые значения цены, объема продаж и затрат, которые позволят зарабатывать больше, чем тратить. Но есть ограничения, в первую очередь связанные со спросом и прогнозами затрат. Категорийный менеджер в расчете безубыточности прямо не участвует (для этого есть финансовая или бухгалтерская служба или отдел аналитики), но сам механизм работы этого метода он знать должен – все возможности и ограничения метода (рис. 2.7). ![]() Рис. 2.7 Суть безубыточности: необходимо установить тот минимальный объем продаж, который обеспечит нам получение прибыли. Для этого необходимо рассчитать постоянные затраты, которые мы будем нести каждый месяц (неделю, квартал), необходимый план товарооборота (выручки), желаемую торговую наценку (для определения стоимости переменных затрат, куда будут входить также расходы на закупку товара). Постоянные издержки – затраты, которые не зависят от интенсивности торговли. Это аренда, амортизация, расходы на уборку, местные налоги, зарплата сотрудников (оклады), постоянная реклама и т. п. Переменные издержки – затраты, которые зависят от интенсивности товарооборота. Это закупка товаров (чтобы что-то продать, надо сначала это купить), транспортные расходы, акции по стимулированию сбыта, премии сотрудникам и т. д. Суммарные издержки — постоянные плюс переменные издержки. Валовый доход – выручка, общая величина средств, получаемых при продаже всего объема товара за период. Точка безубыточности – уровень продаж, при котором нет ни прибылей, ни убытков. Предельная прибыль (маржинальный доход или прибыль) – выручка (валовый доход) минус переменные издержки. Норма предельной прибыли (НПП) – доля маржинальной прибыли в общей валовой выручке. ![]() или ![]() или ![]()
Пример. Постоянные затраты магазина Ласточка (включая налоги, аренду, зарплату персонала) будут равны 20 тыс. руб. Переменные затраты (в том числе и на закупку товара) составят 120 тыс. руб. Объем валовой выручки планируется 160 тыс. руб. в месяц. НПП = ((160 000–120 000) / 160 000) × 100 % = 25 %. Норма предельной прибыли составит 25 %, это означает, что средняя торговая наценка должна обеспечить такую прибыль и должна быть равна 33,334 % (1– (160 000 / 120 000) × 100 % = 33,334 %). Рассчитаем точку безубыточности: ТБ = 20 000 / (1 – (120 000 / 160 000)) = 80 000 руб., или ТБ = 20 000 / 25 % = 80 000 руб., или ТБ = (20 000 / (160 000–120 000)) × 160 000 = 80 000 руб. Точка безубыточности (пороговая выручка) составит 80 тыс. руб. в месяц. Это означает, что Ласточке нельзя снижать оборот менее 80 тыс. руб. в месяц, иначе ее расходы превысят доходы. Но если постоянные затраты Ласточки увеличатся (в связи с расширением штата, например) и возрастут до 40 тыс. руб. в месяц, это будет означать, что пороговая выручка станет 40 000 / (1 – (120 000 / 160 000)) = 160 000 руб., что практически равно общему потенциалу магазина (общий потенциал магазина мы предположили, исходя из проходимости и потенциального спроса). И если затраты еще возрастут, Ласточка рискует вылететь в трубу. Магазин начнет работать себе в убыток. И только теперь, вычислив потенциал и пороговую выручку, мы можем составлять план продаж и распределять его по категориям товаров. Еще одним методом ценообразования на основе издержек является расчет точки безубыточности и определение целевой прибыли. Цена в точке безубыточности обеспечивает пороговый уровень продаж, нужный для покрытия суммарных издержек. Плюсы: расчет цены основывается на издержках, что позволяет компании иметь гарантированно неубыточный объем продаж. То есть фирма стремится установить ту цену, которая обеспечит ей желаемый объем прибыли. Цена товара в точке безубыточности может быть рассчитана по формуле (P/N) × P1, где Р – постоянные издержки; Р1 – переменные издержки; N – пороговый объем продаж (см. график безубыточности на рис. 2.7 выше). Это еще один из дефектов метода: пороговый объем будет один для всех товаров в магазине. Но как определить объемы для 5 тыс. или 10 тыс. товарных позиций? То есть для каждого товара придется построить свой график безубыточности? И еще: цена зависит от объема, а объем – от цены. Получается замкнутый круг. Минусы: вся методика основана на сравнении средних издержек с получаемым доходом. Но: |
![Иллюстрация к книге — Категорийный менеджмент. Курс управления ассортиментом в рознице (+ электронное приложение) [i_055.jpg] Иллюстрация к книге — Категорийный менеджмент. Курс управления ассортиментом в рознице (+ электронное приложение) [i_055.jpg]](img/book_covers/066/66419/i_055.jpg)
![Иллюстрация к книге — Категорийный менеджмент. Курс управления ассортиментом в рознице (+ электронное приложение) [i_056.jpg] Иллюстрация к книге — Категорийный менеджмент. Курс управления ассортиментом в рознице (+ электронное приложение) [i_056.jpg]](img/book_covers/066/66419/i_056.jpg)
![Иллюстрация к книге — Категорийный менеджмент. Курс управления ассортиментом в рознице (+ электронное приложение) [i_057.jpg] Иллюстрация к книге — Категорийный менеджмент. Курс управления ассортиментом в рознице (+ электронное приложение) [i_057.jpg]](img/book_covers/066/66419/i_057.jpg)
![Иллюстрация к книге — Категорийный менеджмент. Курс управления ассортиментом в рознице (+ электронное приложение) [i_058.jpg] Иллюстрация к книге — Категорийный менеджмент. Курс управления ассортиментом в рознице (+ электронное приложение) [i_058.jpg]](img/book_covers/066/66419/i_058.jpg)
![Иллюстрация к книге — Категорийный менеджмент. Курс управления ассортиментом в рознице (+ электронное приложение) [i_032.jpg] Иллюстрация к книге — Категорийный менеджмент. Курс управления ассортиментом в рознице (+ электронное приложение) [i_032.jpg]](img/book_covers/066/66419/i_032.jpg)