Книга Учитесь видеть бизнес-процессы. Построение карт потоков создания ценности, страница 26 – Майк Ротер, Джон Шук

Авторы: А Б В Г Д Е Ж З И Й К Л М Н О П Р С Т У Ф Х Ч Ш Ы Э Ю Я
Книги: А Б В Г Д Е Ж З И Й К Л М Н О П Р С Т У Ф Х Ц Ч Ш Щ Ы Э Ю Я
Бесплатная онлайн библиотека LoveRead.ec

Онлайн книга «Учитесь видеть бизнес-процессы. Построение карт потоков создания ценности»

📃 Cтраница 26
Приложение А
Пиктограммы, применяемые при построении карт потока создания ценности

Пиктограммы, используемые при построении карт текущего и будущего состояний, разделяются на три категории: описывающие материальный поток, информационный поток и остальные пиктограммы.

Иллюстрация к книге — Учитесь видеть бизнес-процессы. Построение карт потоков создания ценности [i_088.jpg]
Иллюстрация к книге — Учитесь видеть бизнес-процессы. Построение карт потоков создания ценности [i_089.jpg]
Иллюстрация к книге — Учитесь видеть бизнес-процессы. Построение карт потоков создания ценности [i_090.jpg]
Иллюстрация к книге — Учитесь видеть бизнес-процессы. Построение карт потоков создания ценности [i_091.jpg]
Иллюстрация к книге — Учитесь видеть бизнес-процессы. Построение карт потоков создания ценности [i_092.jpg]
Приложение В
Текущее состояние TWI Industries
Иллюстрация к книге — Учитесь видеть бизнес-процессы. Построение карт потоков создания ценности [i_093.jpg]
Приложение С
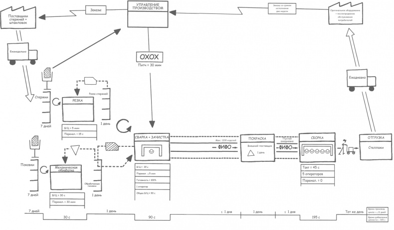
Будущее состояние TWI Industries
Иллюстрация к книге — Учитесь видеть бизнес-процессы. Построение карт потоков создания ценности [i_094.jpg]

Комментарии к карте будущего состояния TWI Industries

Цех компании TWI Industries завален заказами, которые были переданы слишком быстро и тасуются, чтобы оптимизировать интервалы переналадки и удовлетворить наиболее срочные запросы потребителей. Если бы вместо того, чтобы спускать так много заказов в цех одновременно, компания TWI выдавала задание только на 30 минут работы (один питч) к первой сварочной операции и направляла его в очередь ФИФО («первый вошел – первый вышел»), то время выполнения заказа можно было бы сократить менее чем до трех дней (в эти же дни внешним поставщиком выполняется покраска). Для этого нужно сократить время переналадки сварочного аппарата и операции зачистки до пяти минут или менее, с тем чтобы различные конфигурации рулевых тяг могли производиться в последовательности, более близкой к той, с которой потребители делают заказы.

Поскольку запросы потребителя к конфигурации рулевых тяг настолько меняются от заказа к заказу, что их можно рассматривать как сделанные на заказ, и время пополнения заказа все еще остается достаточно продолжительным, администрация TWI решила, что было бы непрактично держать готовые тяги в супермаркете в низовьях этого потока создания ценности. Поэтому TWI надо планировать работы выше по потоку, в данном случае на первой операции сварки, где возникает вариация продукции и, следовательно, надо использовать очередь ФИФО вниз по потоку от этой точки (обсуждение очереди ФИФО см. "Правила создания бережливого потока создания ценности"). Выпуская продукт, получаемый в течение 30 минут с питчем в 30 минут в этой точке графика (о задающем ритм процессе см. правило № 4), и выполняя процедуры ФИФO, компания TWI может избежать перепроизводства и выталкивания в этот поток длинной очереди ФИФО.

TWI может создать непрерывный поток, идущий через операции сварки и зачистки, которыми в этом случае сможет управлять один оператор, загружающий и передающий детали от одного автоматического станка к другому. Компании TWI следует сделать прохождение операций сварки/зачистки быстрее, чем время такта в 45 секунд, – примерно за 39 секунд, чтобы оставить время для 12 переналадок в течение смены. Поскольку при сборке не надо тратить время на переналадку, время цикла сборки может быть ближе к времени такта, что позволяет держать на сборке пятерых операторов.

В данном случае питч в 30 минут основан на среднем объеме заказа в 50 изделий и на том факте, что для потока сварки/зачистки нужна пятиминутная переналадка оборудования между заказами. При потребительском спросе 600 изделий за смену и времени цикла 39 секунд остается один час для 12 переналадок оборудования между питчами. Чтобы установить величину питча, отделу управления производством приходится объединять маленькие заказы и разбивать большие заказы на единицы по 50 изделий. Отделу управления производством надо также ввести выравнивание номенклатуры продуктов, чтобы уменьшить размеры супермаркетов нарезанных стержней и обработанных штамповок. Поэтому TWI будет выполнять заказы не в соответствии с точной последовательностью их поступления, но очень близко к ней.

С учетом описанных выше изменений потребители компании TWI могут теперь размещать свои заказы всего за две недели. Производство заготовок стержней и обработанных штамповок, которые не столь разнообразны, как готовые рулевые тяги, может управляться вытягивающими системами супермаркета. Аналогичным образом неразрезанные прутки и необработанные заготовки можно заказывать путем извлечения из супермаркетов сырья. Это освобождает отдел управления производством от необходимости рано распределять заказы, чтобы инициировать работу автоматизированной системы MRP.

Форма для отзывов читателей

Мы старались сделать эту рабочую книгу легкой, с простыми инструкциями и понятными примерами. Однако, основываясь на многолетнем опыте, мы можем сказать, что даже простейшие концепции трудно применять в сложных условиях. Поэтому нам нужна ваша помощь. Мы подготовили эту простую форму, чтобы вы могли помочь нам сделать книгу «Учитесь видеть бизнес-процессы» лучше. Мы будем очень признательны, если, после того как вы построите свои карты потока создания ценности, вы ответите на три простых вопроса. Форму можно выслать по факсу. На базе изучения ваших отзывов мы подготовим новое издание этой книги и через нашу страничку в Интернете уведомим сообщество сторонников бережливого производства о выходе книги.


1. Какие проблемы возникали у вас при построении карты потока создания ценности?

_____________________________________________


2. Укажите, что надо изменить в этой книге, чтобы инструмент построения карты потока создания ценности стал более полезным.

_____________________________________________


3. Строили ли вы карты потока создания ценности для процессов, кроме производства отдельных деталей (например, в производстве сырья, промышленных процессах, дистрибуции и сфере услуг), которыми вы могли бы поделиться с участниками сообщества сторонников бережливого производства? _____________________________________________

Вход
Поиск по сайту
Ищем:
Календарь