Книга Учитесь видеть бизнес-процессы. Построение карт потоков создания ценности, страница 10 – Майк Ротер, Джон Шук

Авторы: А Б В Г Д Е Ж З И Й К Л М Н О П Р С Т У Ф Х Ч Ш Ы Э Ю Я
Книги: А Б В Г Д Е Ж З И Й К Л М Н О П Р С Т У Ф Х Ц Ч Ш Щ Ы Э Ю Я
Бесплатная онлайн библиотека LoveRead.ec

Онлайн книга «Учитесь видеть бизнес-процессы. Построение карт потоков создания ценности»

📃 Cтраница 10
Иллюстрация к книге — Учитесь видеть бизнес-процессы. Построение карт потоков создания ценности [i_034.jpg]

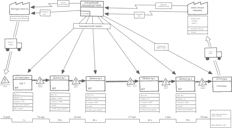
Используя данные наблюдений за текущими операциями, нарисованные или записанные на карте, мы можем подытожить текущее состояние этого потока создания ценности. Нарисуйте под прямоугольниками процессов и треугольниками запасов линию времени, на которой будет указываться время выполнения заказа, требуемое для прохождения одного изделия всего пути в цехе, начиная от поступления сырья и заканчивая отгрузкой потребителю.

Примечание

Чем меньше время выполнения вашего заказа на продукцию, тем короче интервал времени между оплатой сырья и получением платы за готовый продукт, изготовленный из полученных материалов. Уменьшение времени выполнения заказа на продукцию приводит к увеличению оборачиваемости запасов – показателю, с которым вы, возможно, уже знакомы.

Время выполнения заказа (в днях) для каждого треугольника запасов вычисляется следующим образом: количество запасов делится на ежедневный потребительский спрос. Суммируя время выполнения каждого процесса (прямоугольник) и время хранения запасов (треугольник) в материальном потоке, мы можем получить хорошую оценку общего времени производственного цикла. На заводе Acme Stamping эта оценка составляет 23,6 дня. (При вычислении общего времени выполнения заказа для карт с многочисленными потоками используйте в качестве времени выполнения заказа наиболее длительный путь.)

Теперь сложите только интервалы времени, добавляющие ценность, или интервалы обработки для каждого процесса в потоке создания ценности. Сравнив время добавления ценности или время обработки с общим временем прохождения заказа, вы будете потрясены. На заводе Acme Stamping общее время обработки, затрачиваемое на производство одного изделия, составляет только 188 секунд, в то время как на прохождение этого изделия через весь завод требуется 23,6 дня.

Примечание

На заводе Acme Stamping время прохождения заказа через процесс и время цикла – одно и то же. Однако во многих случаях время прохождения одного изделия через процесс больше времени цикла. Вы можете изобразить на карте время прохождения заказа через процесс и время добавления ценности следующим образом:

Иллюстрация к книге — Учитесь видеть бизнес-процессы. Построение карт потоков создания ценности [i_035.jpg]
Иллюстрация к книге — Учитесь видеть бизнес-процессы. Построение карт потоков создания ценности [i_036.jpg]
Иллюстрация к книге — Учитесь видеть бизнес-процессы. Построение карт потоков создания ценности [i_037.jpg]
Иллюстрация к книге — Учитесь видеть бизнес-процессы. Построение карт потоков создания ценности [i_038.jpg]
Каковы наши текущие достижения?

Мы надеемся, что теперь вы сможете видеть поток создания ценности и можете начать перестраивать области перепроизводства. Однако карта текущего состояния и действия по ее созданию – это чистая муда, если после этого вы не станете срочно разрабатывать и реализовывать карту будущего состояния, которая устранит источники бесполезных затрат и увеличит ценность для потребителя. О том, как это сделать, мы расскажем далее в нашей книге.

Иллюстрация к книге — Учитесь видеть бизнес-процессы. Построение карт потоков создания ценности [i_039.jpg]

Ваша очередь

Прежде чем переходить к созданию карты будущего состояния, может быть полезным получить немного больше практики по созданию карты текущего состояния. Поэтому мы предоставили следующие факты текущего состояния для компании TWI Industries, которая больше ориентирована на создание товаров под заказ. Мы предлагаем вам взять еще один чистый лист бумаги формата А3 и аккуратно построить карту текущего состояния потока создания ценности для TWI Industries. Затем вы можете сравнить вашу карту текущего состояния с той, которую сделали для компании TWI мы и которая показана в приложении В. (Постарайтесь раньше времени не заглядывать в приложение С.)

Данные для построения карты потока создания ценности для TWI Industries

Компания TWI Industries производит несколько деталей для тракторов. Предлагаемый читателю случай касается одного продуктового семейства – рулевых тяг, которые производятся во многих конфигурациях. Этот вид продукции у компании TWI приобретают как изготовители оригинального тракторного оборудования, так и ремонтные центры.

Из-за большого разнообразия конфигураций продукции и частой смены потребительских требований к конфигурации рулевые тяги изготавливаются на заказ. В настоящее время выполнение заказа в компании TWI занимает 27 дней. Такое продолжительное время выполнения заказа и значительное число потребителей в очереди побудили компанию декларировать срок выполнения заказов в 60 дней. Однако потребители TWI не могут точно предсказать свои требования к размерам более чем за две недели до выпуска, и, таким образом, они уточняют параметры своих заказов за две недели до отгрузки. Эти уточнения ведут к тому, что заказы в цехах TWI приходится «ускорять».

Хотя отдел управления производством TWI передает ориентировочные потребительские заказы (с неполными данными) на производ– ство, для того чтобы они были приняты, в цехе заказы группируются по конфигурации продукции, с тем чтобы сократить затраты времени на переналадку оборудования. Это также ведет к необходимости «ускорения» выполнения заказов.

Продукт

• Рулевая тяга – это металлический стержень с приваренными к каждому его концу штампованными наконечниками.

• TWI производит рулевые тяги двадцати вариантов по длине, двух вариантов по диаметру и с тремя различными типами наконечников. (На каждом конце рулевой тяги может быть свой наконечник.) Это означает, что TWI изготавливает 240 наименований рулевых тяг.

Потребительские требования

• 24 000 изделий в месяц.

• Объем отдельного заказа варьируется от 25 до 200 изделий, в среднем составляя 50 изделий.

• Упаковочная тара – ящики из рифленого железа, вмещающие до пяти рулевых тяг каждый.

• Несколько отгрузок ежедневно, доставка на грузовиках различным потребителям.

• Требования каждого потребителя к конфигурации существенно меняются от заказа к заказу.

Вход
Поиск по сайту
Ищем:
Календарь