Книга Бизнес-процессы. Моделирование, внедрение, управление, страница 52 – Владимир Репин

Авторы: А Б В Г Д Е Ж З И Й К Л М Н О П Р С Т У Ф Х Ч Ш Ы Э Ю Я
Книги: А Б В Г Д Е Ж З И Й К Л М Н О П Р С Т У Ф Х Ц Ч Ш Щ Ы Э Ю Я
Бесплатная онлайн библиотека LoveRead.ec

Онлайн книга «Бизнес-процессы. Моделирование, внедрение, управление»

📃 Cтраница 52

Почему возникает такой эффект? Это результат описания множества возникающих при выполнении процесса ветвлений при помощи формальных логических операторов. Делать это приходится по строгим правилам. В результате появляется формально правильная, но громоздкая, плохо воспринимаемая схема. Впрочем, это проблема почти всех нотаций Work Flow. Для специалиста, который занимается моделированием постоянно, выбор ARIS eEPC в качестве инструмента описания вполне адекватен.

Следует отметить, что типичная схема в ARIS eEPC:

• не годится для автоматизации в системе класса BPM (Business Process Management) (нужно применять дополнительный транслятор, переводящий ее в нотацию BPMN, с последующей ручной доработкой);

• сложна для восприятия рядовыми сотрудниками (их нужно учить правилам использования логических операторов и корректному чтению схем, которые их содержат).


Итак, нотация ARIS eEPC не предназначена для описания автоматически исполняемых процессов и неудобна для восприятия из-за своей сложности. Моделирование в ARIS eEPC не дает значительных преимуществ ни для автоматизации, ни для регламентации. Это классическая, формально правильная, но неудобная для восприятия нотация.

Несмотря на перечисленные проблемы, применение нотации ARIS eEPC и соответствующего средства моделирования, безусловно, позволяет создать в организации качественную, комплексную процессную модель. Многие крупные и средние российские компании используют ARIS eEPC для описания и регламентации бизнес-процессов. Могу предположить, что в этих компаниях постепенно произойдет переход от нотации ARIS eEPC к более сложной, но и более выразительной (с точки зрения задач бизнес-моделирования) нотации BPMN 2.0.

4.6.4. Нотация BPMN

BPMN – система условных обозначений (нотация) и модель для описания и подготовки к автоматизации бизнес-процессов.

Разработана она компанией Business Process Management Initiative и поддерживается Object Management Group после слияния организаций в 2005 году. Предыдущая версия BPMN – 1.2, последняя версия – 2.0 [98].

Нотация BPMN появилась относительно недавно. Она ориентирована на описание так называемых исполняемых процессов, то есть процессов, которые поддерживаются системами автоматизации операционных процессов – BPM.

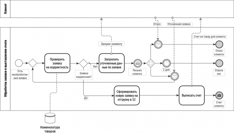
Рассмотрим пример. В торговой компании есть отдел продаж, деятельность которого заключается в получении и обработке заявок клиентов, выставлении счетов и т. п. Структура процессов отдела следующая:

• получение заявок клиентов;

• обработка заявки и выставление счета (процесс выполняется по одинаковой процедуре несколькими менеджерами отдела);

• формирование графика доставки;

• обработка ждущих (отложенных) заявок;

• контроль остатков, рассылка информационных писем клиентам;

• изменение статуса товара в базе;

• обработка отказов.


На рис. 4.6.6 показан процесс «Обработка заявки и выставление счета клиенту», описанный в нотации BPMN. Схема рис. 4.6.6 содержит три объекта типа Gateway, восемь – типа Event и четыре операции (действия, задачи). Как видим, процесс совсем несложный, но количество условных обозначений, нужных для его описания, значительно.


Рис. 4.6.6. Фрагмент модели процесса в нотации BPMN 2.0

Иллюстрация к книге — Бизнес-процессы. Моделирование, внедрение, управление [i_072.jpg]

К нотации BPMN специалисты относятся по-разному. Для профессионалов, описывающих процессы с целью автоматизации, она весьма удобна. Более того, сейчас BPMN, очевидно, нет альтернативы. Но для руководителей и сотрудников организации, не обладающих компетенциями в области бизнес-моделирования, эта нотация слишком сложна. Применение BPMN в масштабах компании требует значительных затрат на обучение сотрудников, создание у них навыков моделирования. Это сложнее, чем при использовании более простой и понятной нотации. Поэтому выбирать BPMN можно в случае, если:

• руководители готовы тратить деньги на обучение и развитие культуры бизнес-моделирования в организации;

• руководители сами готовы активно осваивать нотацию BPMN;

• предполагается активно использовать схемы процессов в BPMN для автоматизации операционных процессов.


К сожалению, сейчас на русском языке нет книг по использованию нотации BPMN. Есть только статьи, презентации, материалы вебинаров. Специалисты, заинтересованные в ее изучении, вынуждены обращаться к англоязычным источникам. Надеюсь, что в ближайшей перспективе ситуация изменится к лучшему.

4.6.5. Нотация «Процедура» среды моделирования Business Studio

Сейчас одним из распространенных инструментов бизнес-моделирования стала среда Business Studio [99]. В этой системе реализованы четыре нотации: IDEF0, «Процесс», «Процедура», eEPC.

Нотация IDEF0 используется для построения моделей верхнего уровня, а «Процедура» и eEPC – для создания моделей типа Work Flow.

Рассмотрим подробнее нотацию «Процедура» (см. рис. 4.6.7), так как она наиболее проста и удобна для описания бизнес-процессов организации. Основные элементы нотации – это:

• операция («Действие» в терминологии Business Studio);

• событие;

• блок «Решение»;

• стрелка типа «Связь предшествования»;

• стрелка типа «Поток объектов»;

• междиаграммная ссылка (МДС);

• сноска (текстовый комментарий);

• дорожки.


Рис. 4.6.7. Схема процесса в нотации «Процедура» среды моделирования Business Studio

Иллюстрация к книге — Бизнес-процессы. Моделирование, внедрение, управление [i_073.jpg]

Ниже привожу рекомендации по использованию нотации «Процедура» в организации.

Размеры используемых шрифтов, визуальный вид объектов, цветовое кодирование могут быть реализованы в типовых настройках Business Studio. Как правило, данные настройки делаются один раз и не должны в последующем изменяться пользователями.

Вход
Поиск по сайту
Ищем:
Календарь