Онлайн книга «Бизнес-процессы. Моделирование, внедрение, управление»
|
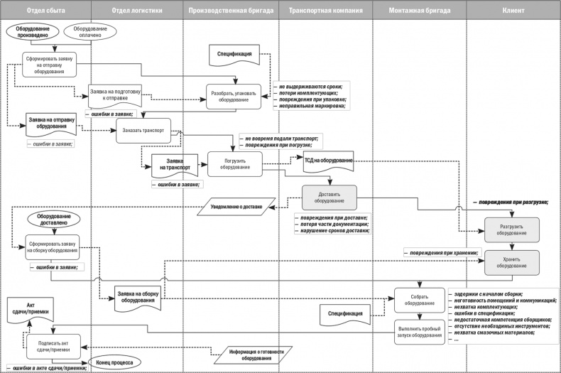
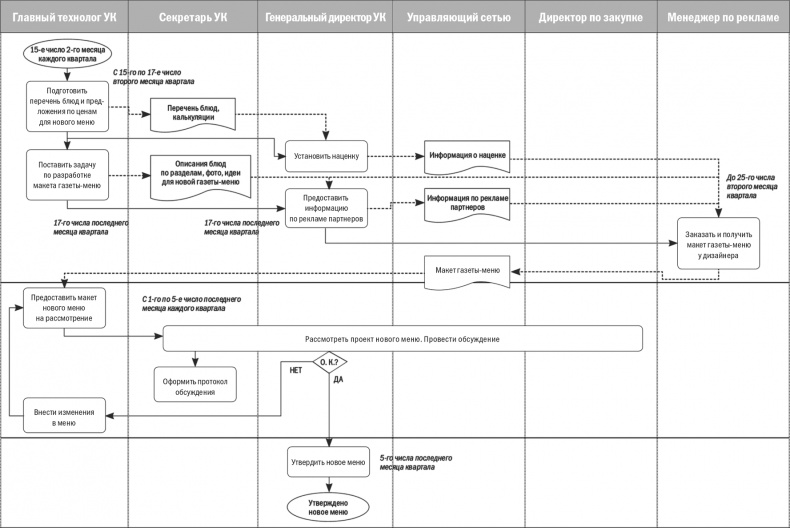
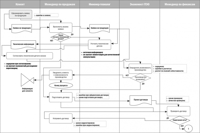
Рис. 2.3.1. Процесс разработки меню ![]() Рис. 2.3.2. Фрагмент процесса обработки заказа клиента ![]() Пример. Обработка заказа клиента На рис. 2.3.2 – схема процесса обработки заказа клиента. Этот пример – обобщение. Задача состоит в том, чтобы показать необходимость межфункционального взаимодействия при выполнении этого процесса. Так, например, менеджер по продажам в ряде случаев не может обеспечить клиента исчерпывающей информацией по заказу. Ему приходится привлекать инженера-технолога, который глубже понимает техническую сторону заказа и способен ответить на вопросы клиента. В свою очередь, экономист планового отдела рассчитывает себестоимость заказа. От него тоже многое зависит. Отмечу, что все рассматриваемые сотрудники находятся в разных функциональных подразделениях. Если коммуникации между ними сложны и длительны, то обеспечить быстрое и качественное (например, без ошибок) обслуживание клиента на стадии приема заказа сложно. На рис. 2.3.2 выделенным курсивом обозначены некоторые типовые проблемы, которые могут возникать при выполнении рассматриваемого процесса. Пример. Отправка оборудования клиенту На рис. 2.3.3 показан сквозной процесс отправки оборудования клиенту. Компания выпускает промышленное оборудование под заказ. После того как комплект оборудования изготовлен, собран и проверен, его необходимо разобрать, упаковать и отправить клиенту. Для этого отдел продаж делает две заявки: в отдел логистики на отправку оборудования и в производственный отдел на подготовку его к отгрузке. В назначенный день подготовленное оборудование передают транспортной компании, которая осуществляет доставку. После доставки оборудование хранится какое-то время на складе клиента. Затем в его офис прибывает монтажная бригада производителя, которая осуществляет сборку. На рис. 2.3.3 предложена общая логика процесса и показаны типовые сложности, которые могут возникать на каждом его этапе. Например, при выполнении процесса «разборка и упаковка оборудования» нередки следующие проблемы: • не выдерживаются сроки подготовки оборудования к отгрузке (не хватает упаковочных материалов, происходят задержки с подготовкой нужных документов и т. п.); • есть потери комплектующих при разборке и упаковке отдельных узлов и агрегатов оборудования; • есть повреждения оборудования при упаковке; • имеется неправильная маркировка ящиков с частями оборудования; • прочее. При сборке оборудования у заказчика возникают следующие проблемы: • задержки с началом сборки (неготовность заказчика или задержка приезда монтажной бригады); • неготовность помещений и необходимых коммуникаций (электроэнергия, вода, сжатый воздух и т. п.); • нехватка комплектующих (например, недоложили при отгрузке, потеряли при доставке); • ошибки в спецификации (неточности в документах); • потеря необходимых документов; • недостаточная компетенция сборщиков монтажной бригады; • отсутствие необходимых инструментов (забыли взять); • нехватка смазочных материалов; • прочее. Таким образом, процесс отправки оборудования клиенту может оказаться длительным и затратным. По ходу его выполнения происходит множество отклонений, влияющих на качество выполненной работы и удовлетворенность заказчика. Если рассмотреть данный процесс как сквозной и оптимизировать его, то можно существенно повысить эффективность деятельности компании, поставляющей оборудование. Рис. 2.3.3. Отправка оборудования клиенту ![]() Так чем же полезно компании выделение сквозных процессов? Приведу только некоторые важные аспекты: • менеджмент рассматривает организацию как систему и реально управялет процессами; • сотрудники начинают «видеть процессы целиком» и понимают свою роль в удовлетворении потребностей клиентов; • улучшается взаимодействие вовлеченных в сквозные процессы подразделений (сотрудников) и, как следствие, возрастают эффекты синергии; • повышаются результативность, эффективность и качество процессов; • организация как система изменяется (становится более эффективной). 2.4. Критерии выделения сквозных процессов
В разных источниках существует несколько определений сквозных процессов. Основное, универсальное определение содержит всего один критерий – процесс должен пересекать границы нескольких структурных подразделений. Однако этого недостаточно. Предлагаю обратить внимание на несколько факторов, важных для определения сквозного процесса. Процесс можно считать сквозным (межфункциональным), если: • участниками процесса являются сотрудники различных структурных подразделений; • деятельность в рамках процесса рассматривается на уровне отделов или сотрудников (операционный уровень); • существует возможность организации контроля оперативной деятельности по процессу и полученных результатов одним руководителем; • результат процесса важен с точки зрения достижения целей организации в целом (или существенной ее части) либо удовлетворения потребностей внешнего потребителя; • существует возможность значительного улучшения деятельности (усиления эффектов синергии) за счет оптимизации межфункционального взаимодействия в рамках процесса [53]. Подчеркну, что сквозные процессы рационально определять на операционном уровне, то есть уровне операций, выполняемых конкретными сотрудниками. Рассмотрим вопросы определения сквозных процессов подробнее. 2.4.1. Определение границ сквозного процесса
На рис. 2.4.1 схематично показаны различные варианты выделения сквозных процессов в организации. Например, взаимодействие начальника и его подчиненного в рамках одного структурного подразделения не следует рассматривать как сквозной процесс. То же можно сказать про взаимодействие нескольких сотрудников одного подразделения. Безусловно, при описании такого процесса можно использовать схему типа sweem line («плавательный бассейн») [54], но этот процесс не будет сквозным. Наоборот, взаимодействие сотрудников различных отделов может рассматриваться в качестве сквозного процесса. При этом он может быть описан на уровне взаимодействия как отделов (уровень процессов отделов), так и отдельных сотрудников (уровень операций сотрудников). |
![Иллюстрация к книге — Бизнес-процессы. Моделирование, внедрение, управление [i_025.jpg] Иллюстрация к книге — Бизнес-процессы. Моделирование, внедрение, управление [i_025.jpg]](img/book_covers/066/66246/i_025.jpg)
![Иллюстрация к книге — Бизнес-процессы. Моделирование, внедрение, управление [i_026.jpg] Иллюстрация к книге — Бизнес-процессы. Моделирование, внедрение, управление [i_026.jpg]](img/book_covers/066/66246/i_026.jpg)
![Иллюстрация к книге — Бизнес-процессы. Моделирование, внедрение, управление [i_027.jpg] Иллюстрация к книге — Бизнес-процессы. Моделирование, внедрение, управление [i_027.jpg]](img/book_covers/066/66246/i_027.jpg)