Книга Управленческие решения, страница 20 – Юрий Лапыгин, Денис Лапыгин

Авторы: А Б В Г Д Е Ж З И Й К Л М Н О П Р С Т У Ф Х Ч Ш Ы Э Ю Я
Книги: А Б В Г Д Е Ж З И Й К Л М Н О П Р С Т У Ф Х Ц Ч Ш Щ Ы Э Ю Я
Бесплатная онлайн библиотека LoveRead.ec

Онлайн книга «Управленческие решения»

📃 Cтраница 20
Иллюстрация к книге — Управленческие решения [i_025.jpg]

Рис. 5.9. Содержание основных форм постановки задачи

Источник: Варфоломеев В. И., Воробьев С. Н. Принятие управленческих решений: Учеб. пособие для вузов. – С. 54


Вторая особенность РУР в условиях неопределенности – это наличие вероятного риска, обусловленного возможностью получения неблагоприятных результатов из-за неопределенности ситуации принятия решения. Риск может выражаться как вероятностью получения менее предпочтительных результатов, так и величиной возможных потерь с определенной вероятностью возникновения.

Следовательно, при обосновании УР в условиях неопределенности ЛПР вынуждено учитывать как величины благоприятных исходов и их вероятности, так и вероятности возникновения и величины возможных потерь.

5.5. Принятие решений в условиях риска

Большая часть управленческих решений носит вероятностный и многоальтернативный характер. При РУР всегда существует вероятность выбора альтернативы с высокой степенью риска (как правило, альтернативы, являющиеся предпочтительными с точки зрения выигрыша, наиболее рискованны). Любая альтернатива обладает той или иной степенью риска, избавиться от которого полностью практически невозможно, однако ЛПР должно стремиться учитывать возможные риски и предусматривать снижение их уровня и обеспечивать резервы для компенсации потерь в случае их возникновения. «Международный опыт бизнеса свидетельствует, что причиной большинства банкротств являются грубые ошибки и просчеты в менеджменте. Поэтому предприниматели и менеджеры должны уделять особое внимание эффективному управлению риском». [18]

Приведем определение риска. Риск – это потенциально существующая вероятность потери ресурсов (в виде дополнительных непредвиденных расходов) или неполучения доходов, связанных с реализацией конкретного управленческого решения.

Таким образом, риск характеризуется вероятностью возникновения и величиной потерь. В большей или меньшей степени риск присутствует практически во всех управленческих решениях. Устранить его полностью практически невозможно. Задача управления рисками сводится к их предвидению, уменьшению вероятности возникновения и снижению неблагоприятных последствий.

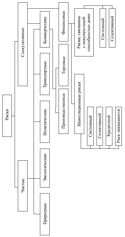
В зависимости от возможного экономического результата решения риски можно разделить на две группы: чистые и спекулятивные (рис. 5.10).

Иллюстрация к книге — Управленческие решения [i_026.jpg]

Рис. 5.10. Классификация рисков

Источник: Ременников В. В. Разработка управленческого решения. – С. 94


Чистые риски – это возможность убытков, ущерба или неполучения ожидаемого результата. К таким рискам относятся природные, экологические, политические, транспортные, а также часть коммерческих – производственные и торговые риски.

Спекулятивные риски выражаются в возможности получения как отрицательного, так и положительного (выигрыш, прибыль) результата. К таким рискам, например, относятся финансовые.

По причинам возникновения можно выделить такие риски:

● природные;

● экологические;

● политические;

● транспортные;

● коммерческие.

Природные риски – это риски потерь в результате действий стихийных сил природы, например экономический ущерб из-за эпидемий, землетрясений, наводнений, бурь и т. п.

Экологический риск – вероятность потерь или дополнительных расходов, связанных с загрязнением окружающей среды.

Политические риски – риски имущественных (финансовых) потерь, связанных с изменением внешней среды в сфере политики (изменение политической системы, расстановка политических сил в обществе, революции, массовые беспорядки, национализация предприятий, конфискация имущества, отказы нового правительства от обязательств предыдущего и т. п.). К данной категории также можно отнести риски, возникающие как результат законодательных изменений.

Транспортный риск – это возможные потери, связанные с перевозками грузов автомобильным, железнодорожным, морским, воздушным и иным видом транспорта.

Коммерческие риски – это возможные потери, связанные со спецификой трех видов коммерческой деятельности организации: производственной, торговой и финансовой.

Производственные риски связаны с остановками и сбоями оборудования, а также нарушениями технологических циклов.

Торговые риски связаны с возможными убытками, неполучением планированных доходов как в результате невыполнения обязательств по договорам, так и в случае, когда не выполняется план по сбыту в результате несоответствия реального спроса с тем, который прогнозировался.

Финансовые риски – это возможные потери финансовых ресурсов, связанные как с покупательной способностью денег (например, неожиданный скачок инфляции или изменение курса валют), так и с вложениями капитала. Риски, связанные с вложениями капитала, называют инвестиционными.

Группа инвестиционных рисков включает:

● системный риск;

● селективный риск;

● риск ликвидности;

● кредитный риск;

● региональный риск;

● отраслевой риск;

● риск предприятия;

● инновационный риск.

Системный риск – общий риск на все вложения на данном рынке, не связанный с конкретным объектом инвестиций. Данный риск проявляется как невозможность вернуть инвестированные средства без существенных потерь.

Селективный риск представляет собой возможные потери (упущенные выгоды в том числе) из-за неправильного выбора конкретного объекта инвестирования. Например, неправильный выбор состава ценных бумаг при формировании портфеля.

Риск ликвидности связан с возможными потерями при реализации объекта инвестирования из-за изменения его стоимости.

Кредитный (деловой) риск – риск того, что заемщик может оказаться банкротом или просто будет не в состоянии погасить кредит по каким-либо причинам.

Региональный риск – риск, связанный с экономическим положением определенных регионов. Данный вид риска характерен для монопродуктовых регионов (энергодобывающих регионов, регионов, являющихся по климатическим условиям производителями хлопка, кофе, пшеницы, туристических услуг и т. п.). Такие риски возникают в результате изменения конъюнктуры (падение цен) на продукт производства данного региона, появления товаров-субститутов, при снижении цен на них или повышении цен на товары-комплименты.

Вход
Поиск по сайту
Ищем:
Календарь