Книга Управленческие решения, страница 14 – Юрий Лапыгин, Денис Лапыгин

Авторы: А Б В Г Д Е Ж З И Й К Л М Н О П Р С Т У Ф Х Ч Ш Ы Э Ю Я
Книги: А Б В Г Д Е Ж З И Й К Л М Н О П Р С Т У Ф Х Ц Ч Ш Щ Ы Э Ю Я
Бесплатная онлайн библиотека LoveRead.ec

Онлайн книга «Управленческие решения»

📃 Cтраница 14

Каждый этап цикла представляет собой логически обособленную целями этапа процедуру, требующую своего инструментария и технологию его применения. На рисунке 3.2 показано, что необходимый инструментарий может формироваться тремя методами:

● эмпирическим анализом ранее разработанных решений и методов их разработки и разработкой на его основе инструментов и технологии РУР;

● ознакомлением с теоретическими разработками в области РУР и смежных областей исследований применительно к специфике деятельности каждой конкретной организации;

● комбинированным, включающим эмпирический и теоретический анализ, а также синтез инструментария и технологии его применения.

3.5. Проблемы принятия решений

Характерная черта любой ситуации, связанной с принятием решений, – наличие большого числа вариантов действий, из которых нужно выбрать наилучший.

Одна из проблем РУР представляет собой то, что цели (целям) необходимо придать количественные и качественные характеристики. Причем количественные характеристики более предпочтительны, так как позволяют формализовать задачи выбора. Другая проблема – ограниченность ресурсов, необходимость их распределения, а также выбор способов использования.

Одна и та же цель может быть достигнута разными альтернативными способами. Наилучший вариант действий, обеспечивающий максимальную эффективность, принято называть оптимальным (по заданному критерию или их группе), а процесс поиска этого решения – оптимизацией.

Варианты действий, по эффективности близкие к оптимальным, называют приемлемыми.

Так, В. Н. Спицнадель считает: «Задача заключается в том, чтобы из множества целей (методов), которые могут быть достигнуты при имеющихся ресурсах, выбрать наиболее предпочтительное их сочетание (очень сложная проблема) и одновременно найти наилучшие способы достижения этих целей».

Проблему нахождения наилучшего решения целесообразно разделить на две части. Из множества вариантов необходимо отобрать рациональные (это первая часть), и из небольшого количества (5-10) рациональных вариантов выбрать оптимальный (это вторая часть).

Обычно решение затрагивает интересы нескольких подразделений и в подобных ситуациях возможны конфликты целей и предпочтений как на этапе подготовки, так и на этапе реализации управленческого решения.

На этапе подготовки УР возможны рассогласования целей подразделений (каждое подразделение будет стремиться решить свою проблему). Эта проблема решается групповой работой, определением главной цели предприятия и соответственно подчинения подцелей подразделения этой главной цели.

На этапе реализации УР могут возникнуть конфликты в распределении полномочий, обязанностей, ресурсов и ответственности. Поэтому важно учесть и по возможности детализировать, кто, как, какими средствами, в какие сроки и что должен делать.

Окончательное решение может быть принято ЛПР (один человек) или ГПР (решение принимается группой) на основе личных или соответственно групповых предпочтений, тот и другой варианты принятия решений имеют свои особенности. Подробнее остановимся на них в теме 6.

Особенности принятия индивидуальных решений:

● ответственность за результаты выполнения решения лежит на одном человеке;

● большое влияние личных предпочтений на окончательный выбор;

● ограниченность суждений одного человека;

● простота выбора (нет необходимости согласования предпочтений);

● малые затраты времени на принятие решения;

● высокая вероятность принятия неудовлетворительного решения;

● невысокая вероятность принятия рискованного решения;

● высокая зависимость принятия удовлетворительного решения от компетентности ЛПР;

● влияние на выбор различных феноменов восприятия и особенностей человеческой системы переработки информации.


Особенности принятия групповых решений:

● распределенная ответственность;

● высокая вероятность принятия рискованного решения;

● низкая степень влияния личных предпочтений каждого на общий результат выбора;

● необходимость организации подчинения целей субъектов целям предприятия;

● широта суждений, сложность выбора;

● большие затраты времени на принятие решения;

● низкая вероятность принятия неудовлетворительного решения;

● зависимость принятия удовлетворительного решения от компетентности субъектов невысока.

Тема 4
Этапы процесса принятия решений

4.1. Системный аспект процесса разработки управленческих решений

4.2. Парадигмы разработки управленческих решений

4.3. Методология процесса разработки управленческого решения

4.4. Этапы процесса принятия решений

4.1. Системный аспект процесса разработки управленческих решений

Рассмотрим процесс разработки управленческих решений с позиции теории систем, для чего построим модель «черного ящика» процесса, модели состава, структуры и модель «белого ящика».

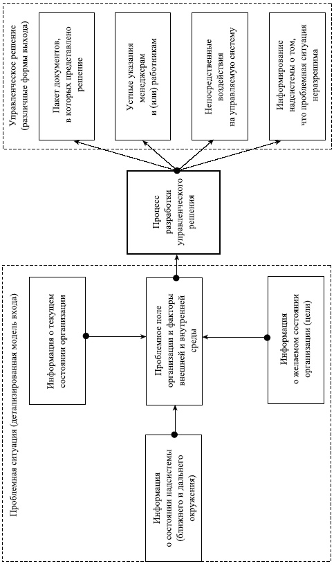
Модель «черного ящика» процесса РУР. Функция процесса РУР заключается в разработке управленческого решения, т. е. представляет собой систему, цель которой – формирование управляющего воздействия управляемой системе со стороны управляющей. На рис. 4.1 показано, что поступает на вход системы РУР и что образуется на выходе. Проблемная ситуация представляет собой в данном контексте как информацию о состоянии управляемой системы, так и информацию о состоянии надсистемы организации и проблемах, которые требуется разрешить. На выходе системы РУР при этом формируется управленческое решение как система воздействий на управляемую систему.

Иллюстрация к книге — Управленческие решения [i_014.jpg]

Рис. 4.1. Модель «черного ящика» процесса разработки управленческого решения

Модель проблемной ситуации при этом может формироваться по алгоритму анализа информации и входить в процесс разработки управленческого решения как этап. Данная модель не универсальна, поскольку не содержит обратной связи, обеспечивающей корректировку разработанного решения, и служит лишь для демонстрации того, какая информация должна быть на входе и в какой форме может быть представлено управленческое решение как результат процесса разработки управленческого решения.

Модель состава системы РУР. Перейдем к данной модели и рассмотрим:

● субъектов, принимающих участие в процессе РУР;

● объектов, подвергающихся диагностике в процессе сбора информации и изменениям в ходе реализации УР;

Вход
Поиск по сайту
Ищем:
Календарь