Книга Теория ограничений Голдратта. Системный подход к непрерывному совершенствованию, страница 64 – Уильям Детмер

Авторы: А Б В Г Д Е Ж З И Й К Л М Н О П Р С Т У Ф Х Ч Ш Ы Э Ю Я
Книги: А Б В Г Д Е Ж З И Й К Л М Н О П Р С Т У Ф Х Ц Ч Ш Щ Ы Э Ю Я
Бесплатная онлайн библиотека LoveRead.ec

Онлайн книга «Теория ограничений Голдратта. Системный подход к непрерывному совершенствованию»

📃 Cтраница 64
Иллюстрация к книге — Теория ограничений Голдратта. Системный подход к непрерывному совершенствованию [_351.jpg]
Иллюстрация к книге — Теория ограничений Голдратта. Системный подход к непрерывному совершенствованию [_352.jpg]
План преобразований и дерево перехода

У этих двух логических построений также есть одна важная общая черта – в обоих важна временная последовательность происходящего, т. е. должен соблюдаться корректный логический ход событий. Именно поэтому ППР и ДП применяются при создании процедур и проверочных списков (чек-листов).

В некоторых случаях ДП может служить основой для построения дерева преобразований (рис. 7.4). Дерево перехода определяет условия, необходимые для решения поставленной задачи, выстраивает их в хронологическом порядке, и эти условия (ПЦ) могут в дальнейшем использоваться в ППР как ожидаемые результаты запланированных нами действий. План преобразований, в свою очередь, представляет подробную пошаговую инструкцию реализации каждой промежуточной цели (ПЦ) из дерева перехода.

Иллюстрация к книге — Теория ограничений Голдратта. Системный подход к непрерывному совершенствованию [_353.jpg]
Область применения плана преобразований

Поскольку план преобразований позволяет воплотить теорию на практике, перевести идеи в действия, то сфера его применения практически безгранична. Варианты использования этого логического построения можно разделить на два типа: для повседневных текущих задач с четко очерченными границами; для перевода комплексных стратегических планов в конкретные проекты.

Задачи с четко определенными границами

Предположим, начальство поручило вам организовать конференцию с участием как местных, так и приезжих специалистов. Вам нужно будет составить программу мероприятия, найти помещение, оборудование, подготовить материалы, определить докладчиков, организовать размещение в гостинице для приезжих, питание и транспорт и многое другое. Как со всем этим справиться и не упустить чего-нибудь важного (рис. 7.5)?

Иллюстрация к книге — Теория ограничений Голдратта. Системный подход к непрерывному совершенствованию [_354.jpg]

Или другой пример: в вашей организации существует некая годами выработанная многошаговая процедура, которая нигде не описана. Необходимости в этом описании раньше не было, так как сотрудник, отвечающий за процедуру, делал всю работу сам на протяжении более 30 лет и хорошо знал все тонкости и нюансы дела. Проблема возникла, когда человек этот ушел на пенсию, а на его место взяли неопытного выпускника вуза. Нового сотрудника необходимо было обучать, а в организации не оказалось специалиста, который мог бы рассказать о рабочем процессе, и не осталось никаких описательных материалов.

Или, например, вам предстоит искать работу, и вы не знаете, с чего начать: позвонить друзьям, написать и разослать резюме, поискать в газетах? Или сначала надо определиться, в какой области и как именно вы видите развитие своей карьеры? Очевидно, что все перечисленные выше шаги важны, но в какой последовательности к их лучше осуществлять (рис. 7.6)? Будет ли одна и та же последовательность шагов в равной степени оптимальной, если оценивать карьеру с точки зрения размера заработной платы или возможности самореализоваться?

Иллюстрация к книге — Теория ограничений Голдратта. Системный подход к непрерывному совершенствованию [_355.jpg]

Все перечисленные ситуации требуют рассмотрения через призму плана преобразований. Первый и последний примеры – это, скорее всего, одноразовые проекты, задачи и граничные условия которых уникальны. Поэтому необходим индивидуальный подход, и готовый шаблон логического построения не подойдет. Во втором же примере кроме плана преобразований может понадобиться пошаговый проверочный список, алгоритм стандартных действий, необходимых при определенных условиях («Если А, то делай Б, а если В, то делай Г и пр.»).

Переход от общих планов к конкретным проектам

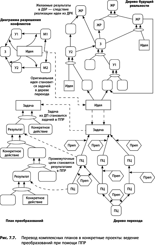
Голдратт задумывал план преобразований не как инструмент для решения повседневных вопросов, а как финальный и решающий этап, завершающий начатое в трех предыдущих построениях – диаграмме разрешения конфликтов, дереве будущей реальности и дереве перехода.

План преобразований – это инструмент, позволяющий разработать последовательность конкретных действий, которые необходимы для реализации идей, предложенных в ДРК, ДБР и ДП. Согласно концепции Голдратта, для непрерывного совершенствования системы сначала следует определить, что именно в ней нужно изменить. Затем нужно разобраться, какой бы вы хотели видеть систему (на что изменить). И только потом можно решать, как именно осуществить перемены. План преобразований дает окончательный ответ на этот вопрос (см. рис. 7.7).

Иллюстрация к книге — Теория ограничений Голдратта. Системный подход к непрерывному совершенствованию [_356.jpg]

Обратите внимание, что для реорганизации компании могут потребоваться несколько ППР, ведь не исключено, что ДБР будет содержать несколько существенных системных изменений, нестандартных идей прорыва. А поскольку каждая идея может быть составной и требовать целого ряда действий, то удобнее построить несколько отдельных планов преобразований, чем создавать единый план реализации всех идей.

Так, задача в ДБР – полностью реставрировать «форд», модель А 1930 г. выпуска. Один способ здесь – починить двигатель, другой – восстановить кузов, третий – обновить отделку салона. Все эти этапы можно прорабатывать в отдельных планах преобразований, где будет определена последовательность действий, необходимых для реализации каждой из идей (рис. 7.8).

Иллюстрация к книге — Теория ограничений Голдратта. Системный подход к непрерывному совершенствованию [_357.jpg]

Альтернативный вариант – построить общее дерево перехода с задачей «восстановить старинное авто», чтобы выработать последовательность промежуточных целей, ведущих к решению основной задачи, а потом при помощи плана преобразований наполнить полученную схему конкретными деталями. В этом случае все ПЦ из ДП переходят в ППР в качестве конкретных результатов.

Вход
Поиск по сайту
Ищем:
Календарь