Книга Бережливый офис. Устранение потерь времени и денег, страница 23 – Дон Теппинг, Энн Данн

Авторы: А Б В Г Д Е Ж З И Й К Л М Н О П Р С Т У Ф Х Ч Ш Ы Э Ю Я
Книги: А Б В Г Д Е Ж З И Й К Л М Н О П Р С Т У Ф Х Ц Ч Ш Щ Ы Э Ю Я
Бесплатная онлайн библиотека LoveRead.ec

Онлайн книга «Бережливый офис. Устранение потерь времени и денег»

📃 Cтраница 23

Карта должна содержать информацию об общем времени выполнения заказа, общем времени в очереди и другие ключевые показатели, которые сочтет значимыми команда.

После того как карта текущего состояния составлена, члены команды должны договориться относительно текущего состояния потока создания ценности, представленного на карте. Если при этом потребуются дополнительные данные, соберите их. От точности информации и качества ее представления зависит, будет ли карта будущего состояния ставить достижимые цели.

Карта будущего состояния

Карта будущего состояния потока создания ценности наглядно показывает, какие инструменты бережливого производства требуется применить. Вот некоторые варианты:

• мозговой штурм;

• решение проблем;

• процедура тестирования;

• проверка доступности ресурсов.


Карта будущего состояния потока создания ценности никогда не внедряется сразу. Обычно на это отводится определенное время (от шести месяцев до полутора лет). При составлении карты будущего состояния используются пиктограммы, данные ниже.

Во второй части – «Создать структуры, обеспечивающие поток работы» – после подробного рассказа обо всех инструментах и концепциях бережливого производства, мы вернемся к этим пиктограммам еще раз. Здесь они приводятся для того, чтобы вы привыкали мыслить категориями бережливого производства.

Иллюстрация к книге — Бережливый офис. Устранение потерь времени и денег [i_066.jpg]
Иллюстрация к книге — Бережливый офис. Устранение потерь времени и денег [i_067.jpg]

Основная цель составления карты потока создания ценности – выявить потери и определить, какие инструменты бережливого производства можно использовать для их устранения. Карта будущего состояния требует многократного внесения коррективов по ходу дела, поскольку, занимаясь реализацией проекта по созданию бережливого офиса, члены команды учатся, приобретая опыт. Карта будущего состояния, как и устав команды, – это живой документ, который отражает все изменения, которые уже произошли или только планируются.

Составление карты процесса

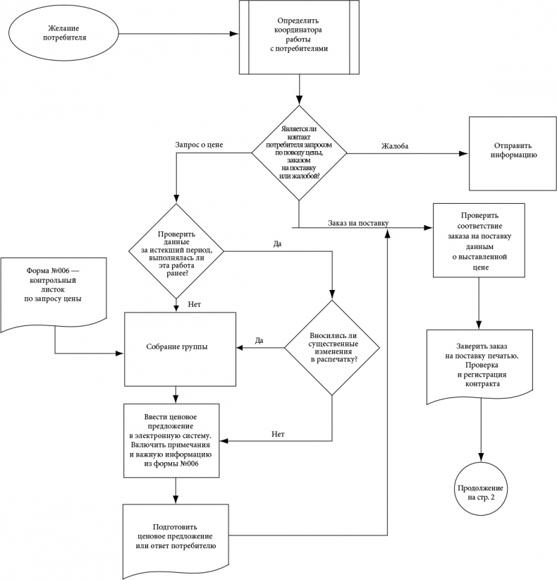
Составление карты процесса – еще один эффективный инструмент отображения потока создания ценности или процесса. Команда, работающая над проектом, должна отнестись к составлению карты процесса как к расследованию и досконально разобраться, что происходит и чего не происходит при осуществлении процесса. Составление карты процесса может оказаться полезным, если вариабельность процессов мешает выявить поток создания ценности. Карты текущего и будущего состояния процесса составляются в том же порядке, что и карты потока создания ценности.

Иллюстрация к книге — Бережливый офис. Устранение потерь времени и денег [i_068.jpg]

Ниже даны примеры карт процесса.

Иллюстрация к книге — Бережливый офис. Устранение потерь времени и денег [i_069.jpg]
Иллюстрация к книге — Бережливый офис. Устранение потерь времени и денег [i_070.jpg]

Ниже дана сравнительная характеристика составления карт процесса и карт потока создания ценности.

Цель составления карты потока создания ценности или процесса – четко локализовать потери и получить представление о текущих условиях работы. Это базис, на основе которого создается карта будущего состояния. Часто некоторые важные вопросы возникают лишь после составления карты текущего состояния потока создания ценности. Кроме того, иногда приходится отложить составление карты текущего состояния из-за выявления проблемы. В таком случае, работая над проблемой, используйте описанную ниже методику решения проблем. Кроме того, вам может пригодиться метод шесть сигм – современный подход к решению проблем. См. приложение В.

Иллюстрация к книге — Бережливый офис. Устранение потерь времени и денег [i_071.jpg]
4. Простая методика решения проблем
Иллюстрация к книге — Бережливый офис. Устранение потерь времени и денег [i_072.jpg]

Решение проблем – это процесс или система, постоянное используемые для устранения нежелательной вариации процесса или неблагоприятных условий. По определению «проблема» существует, когда результаты процесса становятся неприемлемыми.

Иллюстрация к книге — Бережливый офис. Устранение потерь времени и денег [i_073.jpg]

Существует несколько эффективных методик систематического решения проблем. Большинство из них похожи и включают следующие этапы:

1. Сформулировать проблему.

2. Временно изолировать проблему.

3. Проанализировать проблему и выработать возможные решения.

4. Определить коренную причину и выбрать решение.

5. Внедрить решение.

6. Проверить эффективность решения.


Описанный метод обладает рядом преимуществ:

• Он прост.

• Его может применять как отдельный сотрудник, так и команда.

• Он может использоваться на любом уровне организационной иерархии.

• Он помогает [участникам процесса] найти общий язык и выработать единый подход.

1. Сформулировать проблему

Это самый важный этап, на котором недопустима спешка. Чем точнее вы определите проблему, тем выше вероятность того, что решение будет эффективным. На этом этапе нужно действовать следующим образом:

а. Сформулируйте проблему письменно. Правильная формулировка предполагает, что, характеризуя ситуацию, вы, с одной стороны, описываете собственные впечатления, а с другой – используете измеримые критерии.

б. Формулировка должна:

• Быть конкретной – Что есть, а чего нет? Каковы масштабы проблемы? Становится ли она более острой, менее острой или остается неизменной?

• Содержать временные характеристики – Когда проблема возникла впервые? Как она была обнаружена? Происходили ли одновременно другие события?

• Быть актуальной – Какова текущая тенденция? Становится ли проблема более острой, менее острой или остается неизменной?

Вход
Поиск по сайту
Ищем:
Календарь