Книга Продажа товаров и услуг по методу бережливого производства, страница 11 – Джеймс Вумек, Дэниел Джонс

Авторы: А Б В Г Д Е Ж З И Й К Л М Н О П Р С Т У Ф Х Ч Ш Ы Э Ю Я
Книги: А Б В Г Д Е Ж З И Й К Л М Н О П Р С Т У Ф Х Ц Ч Ш Щ Ы Э Ю Я
Бесплатная онлайн библиотека LoveRead.ec

Онлайн книга «Продажа товаров и услуг по методу бережливого производства»

📃 Cтраница 11

Мы сделали это для большей наглядности нашей карты. Главное требование к любой карте – так отразить существенные виды деятельности, чтобы они сразу же были понятны. Следующая карта потерь времени при предоставлении ценности показывает, какое количество – много или мало – этих видов деятельности действительно создает ценность.

Иллюстрация к книге — Продажа товаров и услуг по методу бережливого производства [i_008.jpg]
Иллюстрация к книге — Продажа товаров и услуг по методу бережливого производства [i_009.jpg]

Чтобы отчетливо представить процесс предоставления ценности, можно также заштриховать те этапы, которые, по мнению потребителя, действительно создают ценность. И здесь мы делаем важное открытие: практически ни один из 29 видов действий не привел к созданию ценности с точки зрения потребителя. Фактически полезных шагов было всего два: вторая диагностика и второй ремонт, на которые мастер потратил в общей сложности 35 минут своего времени.

Что касается всех остальных действий, хотя при нынешней конфигурации процесса они неизбежны, клиент был бы более доволен результатом, если бы они вообще отсутствовали. Никому не хочется оплачивать потери.

Чего на самом деле хотят сотрудники?

С помощью этой карты мы можем также показать восприятие участвующих в этом процессе сотрудников. Для этого достаточно нарисовать улыбающееся лицо около этапов, выполнение которых приносит им удовлетворение, и хмурое – около действий, сопряженных с недовольством и стрессом. Карта восприятия процесса обеспечения услуг («Почему работа больше не приносит удовлетворения?) показывает эмоциональную реакцию сотрудников, выполняющих ненужные шаги.

Например, диагностика неисправности и выполнение ремонта принесли мастеру удовлетворение. Поэтому он и выбрал эту профессию, так как хотел заниматься решением технических проблем с использованием сложного оборудования. Аналогично перегон машины с места на место хотя и не создал никакой ценности для клиента, но по крайней мере доставил удовольствие молодым сотрудникам, которые пришли на работу в эту мастерскую из-за любви к автомобилям. Но объяснение клиенту, почему его машина не готова, лихорадочное заполнение документов для образовавших длинную очередь нетерпеливых клиентов вызывают стресс и ведут к высокой текучести кадров среди работников авторемонтных предприятий, вынужденных выполнять действия, около которых нарисовано хмурое лицо.

Объединим две карты

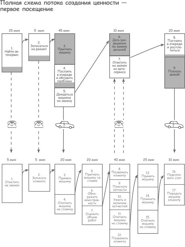
В завершение мы объединим на одном листе карту потребления из главы 1 и только что составленную нами карту обеспечения. Так мы получим схему всего потока создания ценности, состоящего из потока потребления и потока обеспечения для такой простой деятельности, как ремонт автомашины. Объединенная карта обеспечения и потребления («Полная схема потока создания ценности») отражает весь процесс с обеих точек зрения в первый раз.

Иллюстрация к книге — Продажа товаров и услуг по методу бережливого производства [i_010.jpg]
Иллюстрация к книге — Продажа товаров и услуг по методу бережливого производства [i_011.jpg]
Иллюстрация к книге — Продажа товаров и услуг по методу бережливого производства [i_012.jpg]
В мире несовершенных процессов не выигрывает никто

Картина всего потока ценности может стать для вас настоящим откровением. Когда смотришь на полный перечень действий, изображенных на карте потока создания ценности, поражает, сколько все участники процесса затрачивают усилий и испытывают отрицательных эмоций. Самые стрессовые моменты возникают тогда, когда потребитель и поставщик непосредственно общаются друг с другом, пока один стоит в очереди или ждет у телефона, а другой пытается объяснить проблему и оправдать задержку. Общение для совместного решения проблем, которое по идее должно приносить наибольшее удовольствие, зачастую причиняет сплошной дискомфорт.

В результате поставщик несет дополнительные затраты, а потребитель их оплачивает. Кроме того, потребитель испытывает стресс, потому что не знает, когда отремонтируют машину, сколько будет стоить ремонт, будет ли она исправна. В то же время сотрудники дилера испытывают такой же стресс, сражаясь с несовершенными процессами, которые мешают работе и вынуждают вступать в неприятные объяснения с клиентом. При этом дилер не получает прибыли, которую мог бы получить. В общем, в этой ситуации не выигрывает никто.

Хорошие люди в мире плохих процессов

Как мы, простые обыватели, обычно реагируем на подобную, весьма типичную ситуацию? Виним во всем «плохих» людей. Потребитель решает, что поставщик либо идиот, либо жулик. Руководство дилера решает, что клиент ничего не понимает, но хочет держать ситуацию под контролем. Персонал дилера делает вывод, что им не повезло ни с начальством, ни с клиентами.

И все же дело не в плохих людях, хотя, конечно, кое-кто из поставщиков и потребителей действительно идиоты, жулики или то и другое вместе. Истинная причина проблемы – плохой процесс, в котором никто не может разобраться или которым никто не может управлять. Единственное, что мы можем сказать наверняка, исходя из своих многолетних наблюдений за несовершенными процессами, – это то, что если вы бросите хороших людей в плохой процесс, то быстро получите множество «плохих» людей, перекладывающих вину друг на друга. И что еще хуже, никаких изменений к лучшему не произойдет, потому что, когда мы виним людей, а не процессы, то просто перекладываем проблему с больной головы на здоровую.

Поскольку наша жизнь как потребителей и как производителей во многом зависит от множества совместно используемых, но плохо спланированных процессов, нам, безусловно, нужно действовать лучше. И конечно, мы сможем так действовать, если научимся видеть и вместе думать о совершенствовании. Если мы сумеем устранить дорогостоящие потери наряду с бесплатным трудом потребителей, неудовлетворительной работой сотрудников и высокими затратами компаний, награда будет очень щедрой. Из следующей главы мы узнаем, как можно получить эту награду, применив принципы бережливого потребления и бережливого обеспечения.

Глава 3
Решите мою проблему полностью

Только что мы рассмотрели понятный и многим знакомый поток создания ценности, возникающий при ремонте автомобиля. Когда вы научитесь видеть эти потоки, то вы обнаружите их повсюду, так как никакая ценность без них не создается. Не менее важно, что методы, используемые для анализа данного потока, можно применить к любому процессу потребления и обеспечения. С их помощью можно объединить в единый поток все процессы, начиная от поиска нужных товаров и услуг и кончая утилизацией использованных товаров.

Вход
Поиск по сайту
Ищем:
Календарь