Книга Как создать продукт, который купят. Метод Lean Customer Development, страница 3 – Синди Альварес

Авторы: А Б В Г Д Е Ж З И Й К Л М Н О П Р С Т У Ф Х Ч Ш Ы Э Ю Я
Книги: А Б В Г Д Е Ж З И Й К Л М Н О П Р С Т У Ф Х Ц Ч Ш Щ Ы Э Ю Я
Бесплатная онлайн библиотека LoveRead.ec

Онлайн книга «Как создать продукт, который купят. Метод Lean Customer Development»

📃 Cтраница 3

Умение работать в условиях неопределенности

Развитие потребителей – процесс непредсказуемый: вы не знаете, чему научитесь, пока не начнете учиться. Нужно уметь соображать на ходу и быстро приспосабливаться к ситуации по мере получения новой информации.

Готовность распознавать и исправлять ошибки

Некоторые представления вашей команды окажутся ошибочными. Вам придется убеждать людей изменить взгляды и планы в соответствии с новой информацией.

Обладая этими тремя качествами и почерпнув из книги базовые представления о развитии потребителей, вы сможете сразу же приступить к работе. Помимо всего прочего, вы познакомитесь с основами социальной психологии, на знании которых строятся описанные мной тактические приемы, и будете понимать, почему эти приемы работают. Поскольку все компании разные, вам придется адаптировать описанные методы к особенностям вашей компании. Зная, как используются эти методы, вы легко сможете это сделать.

Вы будете поражены, узнав, сколько работников потребуется, чтобы заниматься развитием потребителей. Представьте себе, это может быть всего один человек.

И если вы – основатель стартапа, этим человеком можете стать вы.

Мой опыт подсказывает, что даже в тех организациях, где развитием потребителей занимается целая команда, координирует работу и обобщает полученные результаты все равно кто-то один. Вот почему на протяжении всей книги я буду обращаться напрямую к вам.

Почему эта книга выходит в серии книг о бережливом подходе?

Эта книга продолжает известную серию O’Reilly Lean Series, которую открыл бестселлер Эрика Риса «Бизнес с нуля». Каждая книга серии развивает одну из идей, содержащихся в книге Риса, и может служить пособием по практическому применению его подхода.

В то же время, чтобы прочесть книгу, которую вы держите в руках, не обязательно читать «Бизнес с нуля» или любую другую книгу данной серии.

Еще раз о понятии «бережливый»

Термин «бережливый, экономичный» (lean) первоначально использовался в сфере производства, главным образом на предприятиях Toyota. Он указывает на стремление освободить производственные процессы от всего лишнего и сделать конечный продукт таким, каким его хотят видеть заказчики.

Развитие потребителей может рассматриваться как элемент бережливого подхода, оно делает процесс разработки продукта целенаправленным и гарантирует выпуск продукта, который нужен покупателям.

Развитие потребителей – важный элемент работы бережливого стартапа, и это понятие встречается в других книгах серии. Особенность этой книги в том, что она полностью посвящена бережливому развитию потребителей, его внедрению и использованию в современных условиях. Поскольку сегодня бережливый подход практикуется повсеместно, книга будет полезна и создателям стартапов, и работникам сложившихся компаний. Чтобы применять на практике знания, почерпнутые из этой книги, необязательно работать в стартапе. Иногда зрелые компании нуждаются в развитии потребителей даже больше, чем новички.

Почему я написала эту книгу?

Развитие потребителей – ключевой фактор успеха, но ему явно уделяют недостаточно внимания. Это происходит по ряду причин.

• Мы слишком склонны полагаться на собственные гениальные идеи.

• Нам кажется, что наш профессиональный опыт позволяет создавать продукт, не проверяя, насколько верны наши представления [4].

• Мы не знаем, как найти потребителей, пока не разработаем продукт.

• Сегодня много говорится о необходимости развития потребителей, но почти никто не пишет, как именно им следует заниматься. Многие просто не знают, с чего начать.

Я не хочу, чтобы компании продолжали совершать ошибки, которые допускала я сама и многие другие.

Поэтому я пишу о том, что именно следует делать, как именно это следует делать и почему следует делать именно это, чтобы снизить риски и сократить путь от идеи до результата.

Что вы узнаете, прочитав книгу?

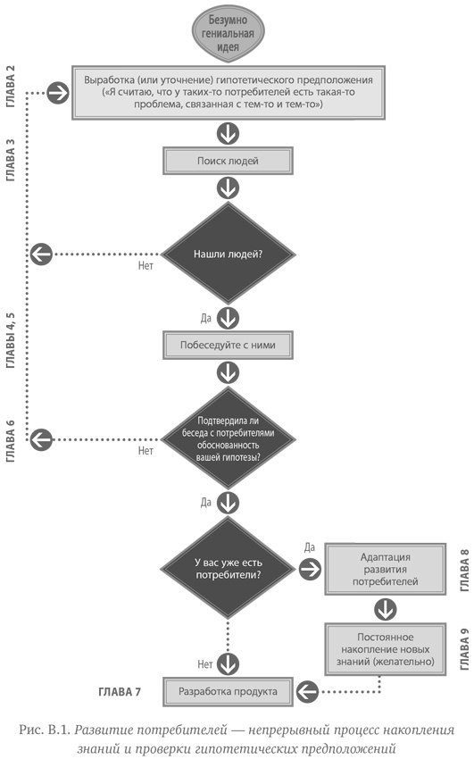
Эта книга – практическое пособие по развитию потребителей. На рис. В.1 показаны важнейшие составляющие процесса. Схема на рисунке – своеобразный путеводитель по книге, показывающий, в какой главе рассказывается о том или ином элементе развития потребителей.

В главе 1 («Для чего нужно развитие потребителей?») приводятся аргументы, которые помогут преодолеть сопротивление вашей организации внедрению развития потребителей.

Прочитав главу 2 («С чего начать?»), вы научитесь вырабатывать исходные предположения, формулировать гипотетические проблемы и выявлять особенности целевых клиентов.

В главе 3 («С кем говорить?») будет рассказано о том, как найти целевых клиентов и разговорить их.

В главе 4 («Что нужно узнать?») подробно рассматриваются важнейшие категории вопросов, позволяющих понять, от чего зависит сегодняшнее поведение потребителей, определить их проблемы и выявить потребности. Автор объясняет, почему именно эти вопросы позволяют получить необходимую информацию.

В главе 5 («Выходите из офиса!») представлены примерные сценарии информативных бесед с потребителями. Вы узнаете, как правильно представиться, разговорить клиентов и за общими словами разглядеть важнейшие поведенческие шаблоны и потребности.

В главе 6 («Что такое обоснованная гипотеза?») речь идет о том, как обобщить полученную ценную информацию и сделать правильные выводы, позволяющие совершенствовать продукт и принимать верные бизнес-решения.

В главе 7 («Каким должен быть минимально работоспособный продукт?») мы поговорим об основных видах минимально работоспособных продуктов (minimum viable product – MVP) и увидим, в каких условиях следует разрабатывать тот или иной продукт.

Иллюстрация к книге — Как создать продукт, который купят. Метод Lean Customer Development [i_001.jpg]

Прочитав главу 8 («Как заниматься развитием потребителей, если они у вас уже есть?»), вы узнаете, как сделать, чтобы продукт соответствовал ожиданиям потребителей и не разочаровал их. Работникам крупных компаний, консервативных и строго регулируемых государством отраслей или отраслей с длинным торговым циклом эта глава поможет убедиться в том, что развитие потребителей пойдет на пользу их организациям.

В главе 9 («Непрерывное развитие потребителей») рассказывается о том, как применять методы развития в конкретной организации и правильно сочетать их со стратегией опоры на уже имеющихся потребителей и ориентацией на непрерывное получение прибыли. Когда вы прочитаете эту главу, у вас появятся свежие идеи относительно новых направлений работы с потребителями.

Вход
Поиск по сайту
Ищем:
Календарь