Книга Золотой век Венецианской республики. Завоеватели, торговцы и первые банкиры Европы, страница 149 – Фредерик Лейн

Авторы: А Б В Г Д Е Ж З И Й К Л М Н О П Р С Т У Ф Х Ч Ш Ы Э Ю Я
Книги: А Б В Г Д Е Ж З И Й К Л М Н О П Р С Т У Ф Х Ц Ч Ш Щ Ы Э Ю Я
Бесплатная онлайн библиотека LoveRead.ec

Онлайн книга «Золотой век Венецианской республики. Завоеватели, торговцы и первые банкиры Европы»

📃 Cтраница 149
Иллюстрация к книге — Золотой век Венецианской республики. Завоеватели, торговцы и первые банкиры Европы [_18.jpg]

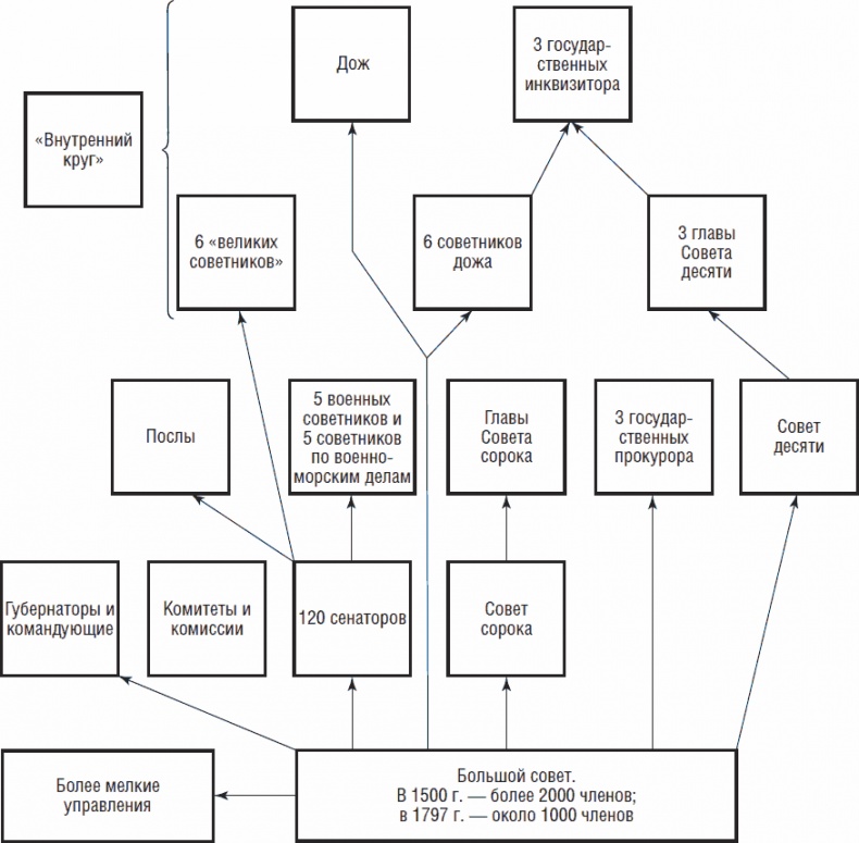
Структура правительства


Следующими по важности с точки зрения работы правительства были секретари. Они не были аристократами, но происходили из класса «урожденных венецианцев». Поскольку непрерывно служили на одних и тех же местах по многу лет, они лучше знали должностные обязанности и законодательные акты, чем руководившие ими аристократы, многие из которых считали свои должности чистой воды синекурами. Даже те аристократы, которые тратили всю жизнь на государственную службу, не становились бюрократами, то есть ни материальные, ни сентиментальные связи не соединяли их с той или иной сферой, в которой они осуществляли власть, в которой становились специалистами и за которую чувствовали себя ответственными. Они получали свои посты и переходили из одной должности в другую. Одним платили больше, другим меньше, в соответствии с голосованием на Большом совете, который в XVIII веке был столь же коррумпированным, сколь и двумя столетиями ранее. Одним из способов, каким Андреа Трон и ему подобные могли управлять сенатом и Большим советом, было предоставление преимущества на выборах тем, кто зависел от тех или иных должностей и выплачиваемого жалованья.

В зависимости от постов, на которые избирались представители знати, аристократия постепенно разделилась на три части. Наверху находилась группа сенаторов, в середине – представители законодательной ветви власти, куда входили люди, получившие юридическое образование; их избирали в Совет сорока и на многие другие квазизаконодательные посты, а внизу – барнаботти, которым бедность и необразованность не давала занимать сколько-нибудь важные посты, хотя по закону они имели право на любые. Лишенные по праву благородного происхождения низменных занятий коммерцией или физическим трудом, барнаботти жили в бедности, торгуя голосами и лоббируя те или иные кандидатуры.

В XV и XVI веках аристократы казались вполне довольными своим положением и отвергали любые предложения реформ. В XVII веке они стали замечать недостатки системы. Попыткой улучшить состояние обедневших представителей знати оказалось учреждение в 1617 году особой школы для образования их детей, Академии делла Джудекка. С помощью школы некоторые из таких детей развивали свои способности и делали карьеру, но число обедневших аристократов возросло после потери Крита, когда в Венецию хлынули беженцы с острова. Немногим удавалось восстановить семейное состояние, поступив на службу «офицером-лучником» или курсантом на корабль.

Количество аристократов опасно сократилось после эпидемии чумы 1630–1631 годов. Наиболее ощутимым стал дефицит обладателей достаточного богатства и способностей для высших должностей. В конце XVII века человек из «ближнего круга» заметил, что осталось всего 14–15 претендентов, способных стать «савии гранди». На такой пост требовался человек, который побывал послом при таких дворах, как Рим и Париж, и поддерживал там честь Венецианской республики не только благодаря своим хорошим манерам, уму и верности, но и благодаря богатству. На протяжении почти трех веков ряды аристократии оставались закрытыми, туда не вливалась свежая кровь и, вследствие этого, не допускались обладатели «новых» состояний. Правда, аристократы могли жениться и женились на дочерях богатых почтенных горожан. Внутри же аристократии брачные союзы представителей богатых семей приводили к тому, что богатство все больше и больше сосредоточивалось в руках немногих. В семьях, где было много детей, все, кроме одного или двух, воздерживались от брака, чтобы не рассеивать фамильное состояние, но способствовать политической карьере одного или двух отпрысков ради следующего поколения.

Необходимость допуска нуворишей в ряды аристократии, как и чрезвычайная потребность в доходах во время последних войн с Турцией, была использована для того, чтобы оправдать предоставление членства в Большом совете богачам, которые делали крупные взносы. В 1645–1718 годах дворянство было пожаловано 127 претендентам, каждый из которых внес по 100 тысяч дукатов и был лично рекомендован коллегией. Однако дополнения не помогли предотвратить уменьшения числа знати. По сравнению с 2500 в середине XVI века число аристократов после эпидемии 1630–1631 годов сократилось до 1660 и не увеличивалось. В 1775 году в Венеции насчитывалось всего 1300 представителей знати, в 1797 году их осталось 1090. Среди взрослых мужчин аристократами были около 6,4 процента в 1520 году, а в 1797 году их осталось около 3,2 процента.

Из 127 «новых семей» 1/5 были аристократы из материковых городов, 1/5 – юристы и канцелярские чиновники, принадлежавшие к классу «урожденных граждан», и 3/5 – купцы. Купцам срочно пришлось более или менее полностью забросить коммерцию, отчасти потому, что выплата 100 тысяч дукатов (суммы, сравнимой с 10 миллионами долларов в конце XX века) серьезно подорвала их капитал, а отчасти потому, что им казалось, что новый статус требовал доказательств роскошной жизни, но главным образом потому, что они подражали «старым семьям», которые к тому времени считали землю единственной формой капиталовложений, соответствовавшей их величию. Новички, таким образом, не внесли изменений в сущность аристократии. На протяжении почти трех веков аристократия была строго наследственной, и представители знати превратились в класс землевладельцев и государственных служащих.

Кроме того, новичкам не удалось повлиять на объединение венецианской аристократии с аристократией подчиненных Венеции территорий. Местная знать как высший класс правила в своих городах, однако подчинялась приказам венецианского сената и нескольким венецианским чиновникам. Около двух десятков человек, избранных в венецианский Большой совет во время войн с Турцией, либо переехали в Венецию и слились с ее правящим классом, утратив корни, либо остались дома и не считали себя частью венецианской аристократии. Степень отчуждения материковых аристократов стала очевидной в 1775 году, когда венецианская знать сделала новую попытку справиться с сокращением своей численности. После жарких дебатов Большой совет одобрил предложение членства 40 знатным материковым семьям, которые могли доказать, что их предки на протяжении четырех поколений были аристократами. Однако на предложение откликнулись всего 10 семей.

В целом говорили, что новичков так и не признали ровней «старым семьям». Никого из них не выбрали в «савии гранди» или в Совет десяти. Но некоторые из них в самом деле достигли высоких постов: в годы падения республики командир главного флота, который базировался на Корфу, Карло Аурелио Видман, и последний дож, Лудовико Манин, были из «новых семей».

Политика Венеции по отношению к итальянским городам подняла много сложных вопросов за пределами этой истории. Насколько Венеция жертвовала их экономическими интересами в угоду своим? Должна или могла ли она попирать их свободы и нивелировать их общественные структуры, чтобы создать объединенное государство? Могла бы она добиться верности материковых аристократов, если бы с самого начала предоставила им места в Большом совете? Или используя в XVIII веке, как она тщетно пыталась сделать в XVI веке, лозунг итальянской свободы в авантюристической внешней политике, вроде того, который помог королям Савойским стать с течением времени королями Италии? Эти вопросы естественно проистекают из мыслей о происхождении современной итальянской нации. Однако сейчас достаточно будет лишь отметить, что лев святого Марка так полностью и не сошел на берег. Как подобало символу морской республики, лев обычно изображался наполовину на суше, наполовину в воде. Глядя в прошлое, становится ясно, что будущее Венеции было связано с Италией. Но, несмотря на растущую экономическую роль своих материковых владений, венецианцы считали себя городом обособленным и международным. Сиятельнейшая по-прежнему черпала силу из смешения национальностей. В этом отношении ее можно сравнить с более крупным и растущим соседом, Австрией при Габсбургах. Греки, далматинцы, жители Фриули и Ломбардии, подчиненные городу на лагуне, были жизненно важными составляющими государства Венеция, так что лев святого Марка так и не ступил прочно, всеми четырьмя лапами, на итальянскую почву.

Реклама
Вход
Поиск по сайту
Ищем:
Календарь