Книга Карты Таро в работе психолога, страница 37 – Алена Солодилова (Преображенская)

Авторы: А Б В Г Д Е Ж З И Й К Л М Н О П Р С Т У Ф Х Ч Ш Ы Э Ю Я
Книги: А Б В Г Д Е Ж З И Й К Л М Н О П Р С Т У Ф Х Ц Ч Ш Щ Ы Э Ю Я
Бесплатная онлайн библиотека LoveRead.ec

Онлайн книга «Карты Таро в работе психолога»

📃 Cтраница 37

13, 14. Личная жизнь спрашивающего в прошлом.

15, 16. Личная жизнь партнера в прошлом.

17, 18, 19. Линия времени: тенденция развития отношений.

20. Совет спрашивающему.

Расклады на здоровье
Семь энергетических центров

Используется полная колода.

Формулировка вопроса: на что мне обратить внимание в моем здоровье?

Иллюстрация к книге — Карты Таро в работе психолога [_50.jpg]

Позиции карт:

7. Состояние психики.

6. Голова, мозг, лицо, давление.

5. Горло, гортань, голос, гормональный фон.

4. Сердце, кровь, руки, дыхание.

3. Желудочно-кишечный тракт, печень.

2. Выделительная, мочеполовая, репродукционная система.

1. Тонус, иммунитет, кости, позвоночник, суставы.

Расклад на заболевание

Используется полная колода.

Формулировка вопроса: от чего и как развивается моя болезнь?

Иллюстрация к книге — Карты Таро в работе психолога [_51.jpg]

Позиции карт:

1, 2, 3. Причины заболевания.

1. Зачем я болею? Урок болезни.

2. Системное нарушение (например, наследственное).

3. Психосоматическое нарушение.

4, 5. Влияние на болезнь других заболеваний, врачей, способов лечения, обстоятельств жизни.

6, 7, 8. Развитие заболевания.

6. Сейчас.

7. Развитие.

8. Итог.

Расклады без вопроса
Алмаз

Это расклад-исследование. Его можно использовать, когда у спрашивающего много вопросов из разных сфер жизни. Или он не готов сформулировать свой основной вопрос. Для такого случая подходят практически все расклады с малым количеством карт.

Иллюстрация к книге — Карты Таро в работе психолога [_52.jpg]

Позиции карт:

1. Причина.

2. Развитие.

3. Результат.

4. Положительная сторона дела.

5. Отрицательная сторона дела.

Порядок расклада:

Спрашивающий самостоятельно мешает колоду и делит ее на нужное количество частей, равное числу позиций карт в раскладе (по величине частей можно судить о том, какая именно позиция расклада занимает больше или меньше внимания спрашивающего).

Далее спрашивающий задает вопросы, которые его волнуют, в порядке их актуальности. И на каждый вопрос мы открываем по одному слою карт из каждой части колоды, интерпретируя их в соответствии со схемой расклада.

Можно открывать слои в соответствии с Домами гороскопа: (личность, деньги, коммуникации, семья и дом, дети и любовник, работа, супруги и партнеры, перемены, знания, цели и карьера, друзья, ограничения).

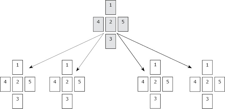
Пасьянсный расклад (приписываемый авторству Марии Ленорман)

Используется полная колода.

Формулировка вопроса открытая и максимально широкая: что для меня актуально, о какой сфере жизни важно узнать?

Иллюстрация к книге — Карты Таро в работе психолога [_53.jpg]

Порядок расклада:

1. Определяется или сигнификатор спрашивающего.

2. Спрашивающий самостоятельно мешает колоду и делит ее на четыре части.

3. Мы просматриваем каждую из частей в поисках сигнификатора и выбираем для расклада ту часть, в которой присутствует сигнификатор.

4. По порядку разделения колоды на части определяем интересующую область вопроса:

1 часть – Посохи (творчество, карьера, развитие);

2 часть – Кубки (сфера любви и взаимоотношений, эмоций, вдохновения);

3 часть – Мечи (конфликты, интеллект, обучение);

4 часть – Пентакли (материальная сфера, сфера здоровья).

5. Сверху, по одной карте выкладываем всю стопку карт в виде спирали, рубашками вверх. Например, у нас получается расклад, приведенный на странице 151.

6. Ищем в разложенных картах карту сигнификатор и открываем ее, а также открываем лежащие рядом карты (квадратом). Если карта лежит на краю, значит, мы открываем только часть квадрата.

7. Открываем вертикальную и горизонтальную линии, на пересечении которых лежит карта сигнификатор.

8. В таком виде по открытым картам производится интерпретация.

Внизу от карты сигнификатора – то, на чем стоит человек, его база, его опора и он этим уже владеет (1, 6).

Вверху это то, что на него давит, самая верхняя карта над ним, это его цель (11).

Слева от него – это события прошлого (9).

Справа от него – это события будущего (3, 14).

Угловые карты – это обстоятельства дела, внешние обстоятельства (10, 12, 8, 4).

Вопросы к картам Таро и ответы предсказателя. Примеры трактовок

Вэтой главе я привожу примеры реальных сессий. Это краткие конкретные вопросы, которые мне задавались письменно через Интернет, и я вытягивала на них три-четыре карты. Конечно, такой опыт не претендует на полноценную консультацию, но мне он кажется любопытным, иллюстрирующим преимущества и недостатки дистанционного общения с Таро.

Некоторые мои респонденты присылали мне обратную связь о раскладах, некоторые отвечали только «спасибо», некоторые вовсе не отписывались. Судить об эффективности таких сессий не приходится. Для меня здесь представляет интерес трактовки раскладов самих по себе, а так же то, как легко можно перейти от гадательных вопросов к возможности психологической консультации. Ведь цели прихода и к психологу, и к предсказателю часто одинаковые. Люди обращаются к нам, потому что хотят:


• получить информацию;

• снять ответственность за решение;

• получить эмоциональную поддержку;

• изменить ситуацию;

• получить мистический опыт.


С чем бы человек ни пришел на консультацию, часто встреча с картами Таро становится для него началом глубокой и интересной внутренней работы.

Реклама
Вход
Поиск по сайту
Ищем:
Календарь