Книга Взлом креатива. Как увидеть то, что не видят другие, страница 23 – Майкл Микалко

Авторы: А Б В Г Д Е Ж З И Й К Л М Н О П Р С Т У Ф Х Ч Ш Ы Э Ю Я
Книги: А Б В Г Д Е Ж З И Й К Л М Н О П Р С Т У Ф Х Ц Ч Ш Щ Ы Э Ю Я
Бесплатная онлайн библиотека LoveRead.ec

Онлайн книга «Взлом креатива. Как увидеть то, что не видят другие»

📃 Cтраница 23

Внизу приведена диаграмма, описывающая человека, который оценивает идеи сразу же после их предложения. Этот человек обдумывает идею A и отвергает ее как несерьезную. Затем он рассматривает идеи B и C и отказывается от них с порога. В итоге он приходит к идее D – безопасной, консервативной, которая выгодно смотрится на основании его прошлого опыта и не таит никакого риска. После оценки идеи творческая мысль кристаллизуется и останавливается. Генерируется слишком мало новых идей, а мысли склоняются к слабым, безопасным, консервативным вариантам.

Иллюстрация к книге — Взлом креатива. Как увидеть то, что не видят другие [i_036.jpg]

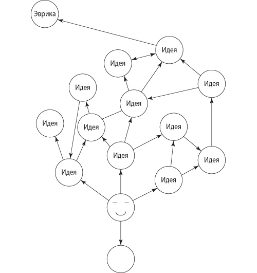
На следующей диаграмме представлен мыслительный процесс человека, который не оценивает идеи сразу же после их появления. Он способен думать свободно и гибко. Он допускает неограниченное развертывание идей, их организацию в шеренги, своеобразный автостоп вариантов, их любые сочетания для изобретения новых, пока не придет к конечному прорывному результату, заставляющему воскликнуть «Эврика!». Мышление без суждений динамично и гибко. Идеи сменяют друг друга, порождая дополнительные идеи и их сочетания, что умножает возможности.

Иллюстрация к книге — Взлом креатива. Как увидеть то, что не видят другие [i_037.jpg]

Фрэнсис Дарвин, сын Чарльза Дарвина, восхищался умением отца не судить сразу множество приходивших ему в голову несостоятельных идей, не отбрасывая их с порога в отличие от большинства коллег. Богатство его воображения сочеталось со способностью учитывать то, чего не принимали во внимание остальные. Коллеги Дарвина рассматривали новые идеи и теории на основании собственного шаблонного опыта. Если идеи этому опыту не соответствовали, они отвергались. Дарвин же, наоборот, был готов анализировать все идеи и теории, интересовался тем, куда они его заведут. Мышление его коллег было статично, мышление же Дарвина – динамично и гибко. Эта готовность принять во внимание то, что прочие называли «дурацкими экспериментами», привела его к разработке теории эволюции.

Конструктивное мышление

Секрет откладывания суждения при генерировании идей заключается в том, что нужно разделить мышление на две стадии: конструктивное и практическое. Конструктивное мышление – это генерация сырых идей, без всяких оценок и суждений. Выключите своего внутреннего критика, то есть часть сознания, постоянно объясняющую, почему нечто не сработает или неосуществимо. Стратегия состоит в том, что нужно придумать максимально много как очевидных, так и новаторских идей, и критика в это время неуместна.

Придумав побольше идей, измените стратегию. На авансцену должны выступить практическое мышление, оценка и суждение об идеях. Нужно выявить, какие из них обладают наибольшей ценностью. Эдисон однажды заявил, что придумал 3000 разных теорий электрического освещения. Каждая из них выглядела разумно, но он остановился на самой практичной и выгодной. Первой его целью было создать как можно больше возможностей, а затем он занялся оценкой – выявлением наиболее здоровой и жизнеспособной идеи. Конструктивное мышление и практическое – это две отдельные мыслительные операции, и компромиссной, средней позиции между ними не существует.

Иллюстрация к книге — Взлом креатива. Как увидеть то, что не видят другие [i_038.jpg]
Количество

Лаборатория Эдисона в Нью-Джерси хранит поразительную подборку сотен вариантов рожков фонографа разной формы, размера и материала. Есть круглые, квадратные, угловые, короткие, тонкие, плоские, а есть извивающиеся, достигающие двух метров в длину. Это собрание отвергнутых идей служит наглядной иллюстрацией мыслительной стратегии Эдисона, подразумевающей исследование всех мыслимых возможностей. У любой блестящей идеи изобретателя были удивительно нелепые предшественники – например, странное устройство на конской тяге, которое должно было зимой собирать снег и лед и прессовать в блоки, чтобы летом их можно было бы использовать как хладагенты.

Количество переходит в качество

Представьте себе ловца жемчуга на острове где-то в южных морях. Он отталкивает каноэ от берега, гребет в лагуну, ныряет глубоко в воду, достает оттуда раковину, выныривает, забирается в лодку, гребет к берегу и там открывает раковину. Внутри оказывается всего лишь моллюск, так что он опять отталкивается от берега и гребет в лагуну.

Это безумная трата времени. Разумеется, нормально было бы не грести с единственной раковиной к берегу, а нырять как можно чаще, пока все каноэ не наполнится ракушками, и уж потом возвращаться на берег. Жемчужины редки, и ныряльщику придется открыть множество раковин, прежде чем он обнаружит жемчуг. Только глупец решит специально возвращаться за каждой ракушкой. То же самое верно и для идей. Очень часто мы придумываем одну-две идеи и носимся с ними, как будто они и есть ответы на все вопросы. Но творческие идеи, как и жемчужины, встречаются нечасто. Поэтому разумно будет до стадии оценки выдать как можно больше гипотез. Хорошая идея может послужить препятствием для отличной, а отличная, в свою очередь, может не дать найти верную.

Увеличение производительности в плане идей требует сознательных усилий. Допустим, я прошу вас потратить три минуты на обдумывание альтернативных вариантов использования обычного кирпича. Конечно, кое-какие идеи обязательно придут в голову, но опыт подсказывает, что их будет немного: у среднего взрослого на этот счет рождается от трех до шести вариантов. Однако если я предложу как можно быстрее перечислить 40 вариантов использования кирпича, вы довольно быстро сможете справиться с заданием.

Квота

Квота и временные ограничения концентрируют вашу энергию таким образом, что легкость и изобилие идей гарантированы. Квотирование не только более эффективный способ концентрации, но и более продуктивный метод создания альтернатив. Чтобы соответствовать квоте, вы перечисляете как все обычные варианты использования кирпича (постройка стены, камина, поддержка мангала на барбекю и т. д.), так и вообще все, что приходит в голову (якоря, баррикады, балласт, устройство для закрепления газеты (чтобы не улетела), инструмент для разравнивания земли, материал для скульптуры, дверной доводчик и т. д.): воображение работает на то, чтобы соответствовать заданному количеству. Заставляя нас трудиться, определенная нами же квота позволяет придумать больше воображаемых альтернатив, чем мы смогли бы в обычных условиях.

Томас Эдисон обеспечивал продуктивность мышления, назначая квоты на идеи для себя и своих ассистентов. Так, он установил для себя квоту в одно мелкое изобретение каждые десять дней и одно крупное каждые полгода. Такая квота идей – хороший способ повысить продуктивность мышления: например, 40 идей, если вы обдумываете проблему в одиночку, или 120 теорий, если мозговой штурм проводит целая группа. Заставляя себя придумать 40 идей, вы приструниваете внутреннего критика и записываете все, что придет в голову, в том числе очевидные и слабые варианты. Первую треть будут составлять все те же старые добрые идеи. Вторая треть окажется уже интереснее, а третья покажет все ваше вдохновение, способность к построению сложных конструкций и любопытство.

Вход
Поиск по сайту
Ищем:
Календарь