Книга Как говорить, чтобы вас слушали, страница 50 – Майкл Клейтон

Авторы: А Б В Г Д Е Ж З И Й К Л М Н О П Р С Т У Ф Х Ч Ш Ы Э Ю Я
Книги: А Б В Г Д Е Ж З И Й К Л М Н О П Р С Т У Ф Х Ц Ч Ш Щ Ы Э Ю Я
Бесплатная онлайн библиотека LoveRead.ec

Онлайн книга «Как говорить, чтобы вас слушали»

📃 Cтраница 50

Если вы один проводите презентацию, можно сделать то же самое, но в этом случае обратиться за помощью ко всей аудитории. Это особенно полезно, если вы подозреваете, что человек задал вопрос со злым умыслом или просто не понял услышанное.

Кстати, можете признать, что он прав, а вы ошибались. В данном случае есть только один подход: признайте, поблагодарите и измените свою точку зрения.

Как справиться с сопротивлением

А что если вы действительно правы, а один из слушателей не согласен с вашим ответом? В таком случае сохраняйте спокойствие и внимательно выслушайте его. Постарайтесь определить причину его сопротивления и ответить соответствующим образом. Анализ шести основных типов сопротивления и советы, как справиться с ними, вы найдете в моем кратком руководстве «Как справиться с сопротивлением» (The Handling Resistance Pocketbook).

Что делать / не делать, чтобы эффектно подать свою речь
Делать

Продемонстрируйте увлеченность, энергичность и самообладание.

Подготовьтесь психологически и физически, много репетируйте.

Воспринимайте нервозность как вполне естественную реакцию, указывающую на то, что вы просто взволнованы перед выступлением.

Используйте паузу и молчание.

Начните не спеша.

Варьируйте высоту, скорость и громкость голоса.

В завершение используйте пафос, резюме и призыв к действию.

Не делать

Постарайтесь ничего не читать с листа, кроме цитат.

Визуальные средства не должны преобладать в вашем выступлении; они должны помочь аудитории насладиться, понять и запомнить вашу речь.

То же самое касается вашей одежды и аксессуаров – они не должны быть интереснее вашей презентации или речи.

Не пугайтесь трудных вопросов. Используйте процесс SCOPE.

Часть 4. Финальный аккорд
Глава 11. Двадцать пять основных концепций для тех, кто хочет говорить так, чтобы их слушали

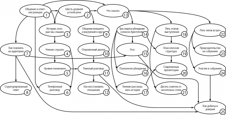
Эта книга написана на основе двадцати пяти концепций, которые я разработал за последние несколько лет. Честно говоря, не все из них разработал я: некоторые я заимствовал у людей намного мудрее меня, а некоторые я синтезировал из множества идей.

Все эти идеи взаимосвязаны, поэтому нет одного-единственного пути. Когда пишешь книгу – даже не художественную, деловую книгу, как эта, – необходимо придумать линейное повествование, ведущее через множество комплексных и взаимозависимых идей. Если мне удалось создать интересную структуру, понятную вам, то хотя бы в этом я преуспел.

На рисунке 27 я попытался показать, как связаны эти 25 концепций друг с другом, а цифры указывают путь, который я выбрал, чтобы резюмировать всю книгу в 25 небольших разделах, предложенных ниже.

Чтобы лучше понять схему, обратитесь к соответствующим разделам. Однако не думайте, что текст между этими основными концепциями – всего лишь для объема. В этой книге почти 50 000 слов, и я сделал все возможное, чтобы каждое из них имело значение. Здесь множество ценных советов для вас. А сейчас я предлагаю свои личные 25 идей.

Итак, мой редактор поставил передо мной задачу – написать краткое резюме этой длинной книги…

Общение и ответная реакция

Когда мы формулируем и озвучиваем идею, самое главное – ответ (реакция), который мы получаем. Нужно обратить внимание на этот ответ и скорректировать свой подход соответствующим образом, если ответ не соответствует тому, что мы ожидали или хотели получить (см. рис. 1).

Иллюстрация к книге — Как говорить, чтобы вас слушали [i_026.jpg]

Рис. 27. Двадцать пять основных концепций для тех, кто хочет говорить так, чтобы их слушали


Совет: Величайшие ораторы ответственно относятся к реакции своей аудитории. Ответ и ответственность имеют одну основу. Помните об этом.

Уровни устной речи

Говорить так, чтобы люди слушали, – это лишь первый из шести уровней устной речи. Все они отражены в этой книге (см. рис. 2).

Уровень 1. Как говорить, чтобы люди слушали.

Уровень 2. Как говорить, чтобы люди поняли.

Уровень 3. Как говорить, чтобы люди поняли то, что вы хотели донести до них.

Уровень 4. Как говорить, чтобы люди согласились с вами.

Уровень 5. Как говорить, чтобы люди запомнили то, что вам хотелось бы.

Уровень 6. Как говорить, чтобы люди думали или делали то, что вы хотите.

Совет: Ваша речь должна быть эффективной: увлекательной, чтобы охватить уровни 1 и 2; убедительной, чтобы охватить уровни 3 и 4; и авторитетной, чтобы охватить уровни 5 и 6 и привести к реальным изменениям.

Истории, которые мы слышим

Когда вы слушаете кого-либо, ваш мозг отфильтровывает услышанное и превращает это в рассказ, отражающий лишь ваше восприятие того смысла, который вкладывал в свои слова рассказчик. Чем больше ваша история соответствует его истории, тем эффективнее общение (см. рис. 4).

Совет: Для нас важно не то, что люди говорят; важно, как мы относимся к тому, что нам кажется они сказали. Это несоответствие – сложнейшее испытание для ораторов. Учтите это.

Умение слушать

Можно выделить четыре уровня умения слушать – от самого поверхностного, притворного до самого глубокого уровня – сопереживания. Следуйте десяти шагам процесса, чтобы люди слушали вас внимательно, увлеченно (см. гл. 7).

Совет: Главная причина, по которой люди плохо слушают, очень проста: им не интересно, то есть у человека должно возникнуть желание послушать. Учтите это.

Уровни понимания

Когда мы слушаем, мы воспринимаем услышанное на разных уровнях. Эффективность вашей речи зависит от того, как вы влияете на различные уровни понимания людей; вы должны стараться наладить контакт со мной не только на поверхностном уровне, но и на всех остальных уровнях – до самого глубокого уровня понимания моих потребностей, чувств и личности (см. рис. 14).

Совет: Чаще всего мы ограничиваемся поверхностным уровнем понимания, основанным на услышанных словах. Настоящая сила воздействия речи заключается не просто в том, чтобы вызвать интерес у слушателей, а добиться необходимых результатов. Учтите это. Формула «силы»:

Вход
Поиск по сайту
Ищем:
Календарь