Книга Белорусские коллаборационисты. Сотрудничество с оккупантами на территории Белоруссии. 1941-1945, страница 108 – Олег Романько

Авторы: А Б В Г Д Е Ж З И Й К Л М Н О П Р С Т У Ф Х Ч Ш Ы Э Ю Я
Книги: А Б В Г Д Е Ж З И Й К Л М Н О П Р С Т У Ф Х Ц Ч Ш Щ Ы Э Ю Я
Бесплатная онлайн библиотека LoveRead.ec

Онлайн книга «Белорусские коллаборационисты. Сотрудничество с оккупантами на территории Белоруссии. 1941-1945»

📃 Cтраница 108

Политические партии России. Конец XIX – первая треть XX века: Энциклопедия / Под ред. В.В. Шелохаева и др. М.: РОССПЭН, 1996. 872 с.

Энциклопедия Третьего рейха / Под ред. А. Егазарова. М.: Локид-Миф, 1996. 587 с.

Dokumente zur Geschichte des Zweiten Weltkrieges in den Staatsarchiven der Respublik Belarus. Ein Nachschlagewerk / Hrsg. S.V. Zumar’ und andere. Graz – Wien – Minsk: Selbstverlag des Vereins zur Förderung der Forshung von Volgen nach Konflikten und Kriegen, 2001. 236 S.

The German Police / Ed. by A.J. Munoz. New York: Axis Europa, 1997. 442 p.

Mitcham S.W. Hitler‘s Legions. The German Army Order of Battle, World War II. New York: Stein and Day, 1985. 540 p.

Munoz A.J. The Last Levy: SS Officer Roster, March, 1st, 1945. New York: Axis Europe, 2001. 134 p.

Nafziger G.F. The German Order of Battle: Infantry in World War II. London: Greenhill Books, 2000. 591 p.

Nafziger G.F. The German Order of Battle: Waffen SS and Other Units in World War II. Conshohoken, PA: Combined Books, 2001. 320 p.

Personen Lexikon 1933 – 1945 / Hrsg. v. H. Weiß. Wien: Tosa Verlag, 2003. 509 S.

Seidler F.W. Die Kollaboration: 1939 – 1945. München; Berlin: Herbig, 1995. 576 S.

Tessin G. Verbände und Truppen der deutschen Wehrmacht und Waffen SS im Zweiten Weltkrieg 1939 – 1945: In 17 Bd. Frankfurt-am-Main: Verlag E.C. Mittler und Sohn; Osnabrück: Biblio Verlag, 1965 —

2002. Bd. 4, 5, 8 – 10, 14.

Waffen-SS und Ordnungspolizei im Kriegseinsatz 1939 – 1945. Ein Überblick anhand der Feldpostübersicht / Bearb. v. G. Tessin und N. Kannapin. Osnabrück: Biblio Verlag, 2000. 773 S.

Приложения
Календарь основных событий
(1941 – 1945)
Иллюстрация к книге — Белорусские коллаборационисты. Сотрудничество с оккупантами на территории Белоруссии. 1941-1945 [_28.jpg]
Иллюстрация к книге — Белорусские коллаборационисты. Сотрудничество с оккупантами на территории Белоруссии. 1941-1945 [_29.jpg]
Иллюстрация к книге — Белорусские коллаборационисты. Сотрудничество с оккупантами на территории Белоруссии. 1941-1945 [_30.jpg]
Иллюстрация к книге — Белорусские коллаборационисты. Сотрудничество с оккупантами на территории Белоруссии. 1941-1945 [_31.jpg]
Иллюстрация к книге — Белорусские коллаборационисты. Сотрудничество с оккупантами на территории Белоруссии. 1941-1945 [_32.jpg]
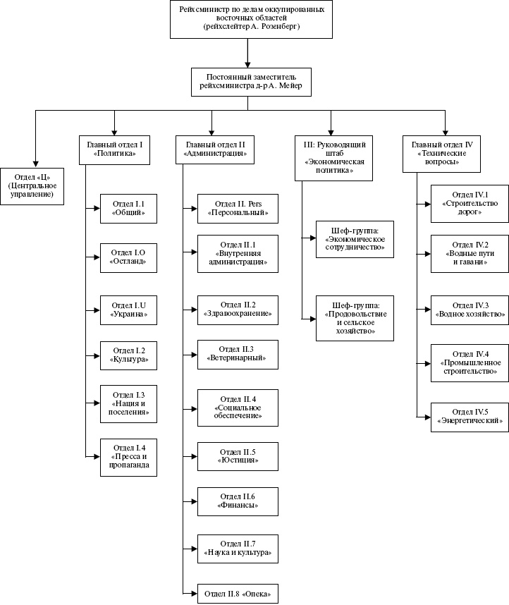
Приложение А

Схема А.1

Структура министерства по делам оккупированных восточных областей (по состоянию на 1 декабря 1941 года)

Иллюстрация к книге — Белорусские коллаборационисты. Сотрудничество с оккупантами на территории Белоруссии. 1941-1945 [_33.jpg]

Схема A.2

Военно-административная система на территории генерального округа «Белоруссия» (1941 – 1943)

Иллюстрация к книге — Белорусские коллаборационисты. Сотрудничество с оккупантами на территории Белоруссии. 1941-1945 [_34.jpg]

Схема А.3

Военно-административная система на территории генерального округа «Белоруссия» (1943 – 1944)

Иллюстрация к книге — Белорусские коллаборационисты. Сотрудничество с оккупантами на территории Белоруссии. 1941-1945 [_35.jpg]

Схема A.4

Эволюция организационных структур белорусских коллаборационистских формирований и перемещение личного состава в них (1941 – 1945)

Иллюстрация к книге — Белорусские коллаборационисты. Сотрудничество с оккупантами на территории Белоруссии. 1941-1945 [_36.jpg]

Таблица А.5

Общая таблица численности иностранных добровольцев в германских вооруженных силах (1940 – 1945)

Иллюстрация к книге — Белорусские коллаборационисты. Сотрудничество с оккупантами на территории Белоруссии. 1941-1945 [_37.jpg]

Примечания:

* К концу 1944 г. все добровольцы этой категории были переданы из вермахта в войска СС.

** В августе 1944 г. все индийские добровольцы были переданы из вермахта в войска СС.


Таблица А.6

Перечень полевых и местных комендатур на территории Белоруссии (1941 – 1944)

Иллюстрация к книге — Белорусские коллаборационисты. Сотрудничество с оккупантами на территории Белоруссии. 1941-1945 [_38.jpg]
Иллюстрация к книге — Белорусские коллаборационисты. Сотрудничество с оккупантами на территории Белоруссии. 1941-1945 [_39.jpg]
Иллюстрация к книге — Белорусские коллаборационисты. Сотрудничество с оккупантами на территории Белоруссии. 1941-1945 [_40.jpg]
Иллюстрация к книге — Белорусские коллаборационисты. Сотрудничество с оккупантами на территории Белоруссии. 1941-1945 [_41.jpg]
Реклама
Вход
Поиск по сайту
Ищем:
Календарь