Книга Крым в период немецкой оккупации. Национальные отношения, коллаборационизм и партизанское движение, страница 101 – Олег Романько

Авторы: А Б В Г Д Е Ж З И Й К Л М Н О П Р С Т У Ф Х Ч Ш Ы Э Ю Я
Книги: А Б В Г Д Е Ж З И Й К Л М Н О П Р С Т У Ф Х Ц Ч Ш Щ Ы Э Ю Я
Бесплатная онлайн библиотека LoveRead.ec

Онлайн книга «Крым в период немецкой оккупации. Национальные отношения, коллаборационизм и партизанское движение»

📃 Cтраница 101

Эль-Хусейни (el-Husseini), Хаджи Мухаммед Амин (1897—4.07.1974) – лидер палестино-арабских националистов, Великий муфтий Иерусалима (1921–1948), президент Высшего арабского комитета (1936–1948). Происходил из знатного и древнего арабского рода. Образование получил в Каире (Египет). Во время Первой мировой войны служил в турецкой армии, офицер артиллерии. В 1921 г. избран Великим муфтием Иерусалима. Активный противник создания в Палестине «еврейского национального очага» и еврейской эмиграции сюда. В 1936 г. создал и возглавил Высший арабский комитет. Фактически, инициатор арабского восстания в Палестине (1936–1939), которое было направлено как против английской мандатной администрации, так и против еврейских переселенцев. В 1937 г. покинул Палестину. Проживал в Ливане, Ираке и Италии. В 1941 г. прибыл в Германию, где встретился с Гитлером. Добивался поддержки Германии в деле освобождения Палестины и всего арабского мира. Активный участник создания мусульманских добровольческих формирований в составе вермахта и войск СС. Сторонник «окончательного решения еврейского вопроса». После завершения войны оказался во Франции, где попал под домашний арест. В 1946 г. ему удалось бежать в Каир. Активный противник плана ООН по созданию в Палестине арабского и еврейского государств. После арабо-израильской войны 1948 г. потерял свое влияние и отошел от руководства арабским национальным движением.

Юттнер (Jьttner), Ханс (2.03.1894—24.05.1965) – один из руководителей организации СС, СС-обергруппенфюрер и генерал войск СС (21.06.1943). Участник Первой мировой войны. В 1920–1929 гг. занимался предпринимательством. В 1920-х гг. вступил в НСДАП, а 17.05.1935 – в СС (в чине гауптштурмфюрера). В начале 1930-х гг. занимал руководящие посты в местных частях СА. С 17.05.1935 начальник штаба 1-го батальона полка СС «Дойчланд». С 1.04.1936 – сотрудник, с 20.04.1940 – начальник штаба, а с 30.01.1943 – руководитель Главного оперативного управления СС. С 20.07.1944 начальник штаба Гиммлера, когда тот был назначен главнокомандующим армией резерва. 30.10.1944 за боевые заслуги награжден Рыцарским крестом с мечами. После войны владелец санатория в Бад-Тёльце.

Схемы и таблицы

Немецкий оккупационный режим на территории Крыма (1941–1944)

Иллюстрация к книге — Крым в период немецкой оккупации. Национальные отношения, коллаборационизм и партизанское движение [i_039.jpg]

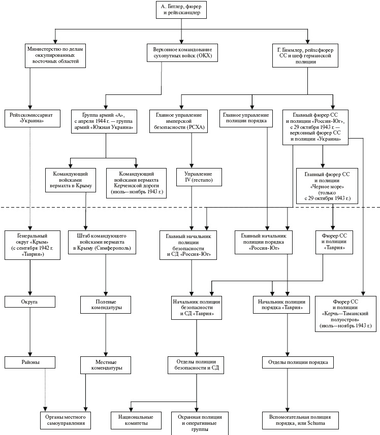
Немецкая оккупационная группировка и ее силовые структуры на территории Крыма (1941–1944)

Иллюстрация к книге — Крым в период немецкой оккупации. Национальные отношения, коллаборационизм и партизанское движение [i_040.jpg]

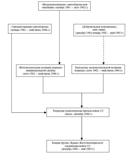
Эволюция организационных структур крымско-татарских коллаборационистских формирований и перераспределение личного состава в них (1941–1945)

Иллюстрация к книге — Крым в период немецкой оккупации. Национальные отношения, коллаборационизм и партизанское движение [i_041.jpg]
Перечень условных сокращений

на русском и украинском языках

ВИЖ – «Военно-исторический журнал» (научный журнал)

ВКП(б) – Всероссийская коммунистическая партия (большевиков)

ГААРК – Государственный архив Автономной Республики Крым (ныне – Республики Крым РФ)

ГАРФ – Государственный архив Российской Федерации

ГКО – Государственный Комитет Обороны

ГФП – Тайная полевая полиция (Geheimfeldpolizei (нем.); GFP)

ИНК – «Историческое наследие Крыма» (научный журнал)

КГБ – Комитет государственной безопасности

КНП – «Культура народов Причерноморья» (научный журнал)

КОНР – Комитет освобождения народов России

КШПД – Крымский штаб партизанского движения

ЛАР – Личный архив О.В. Романько

МВД – Министерство внутренних дел

НКВД – Народный комиссариат внутренних дел

НКГБ – Народный комиссариат государственной безопасности

ОКВ – Верховное командование вермахта (Oberkommando der Wehrmacht (нем.); OKW)

ОКХ – Верховное командование сухопутных войск (Oberkom mando des Heeres (нем.); OKH)

ОУН – Організація українських націоналістів

РГАСПИ – Российский государственный архив социальнополитической истории

РОД – Русское освободительное движение РОА – Русская освободительная армия РСХА – Главное управление имперской безопасности (Reichs

sicherheitshauptamt (нем.); RSHA)

СА – штурмовые отряды (Sturmabteilungen (нем.); SA)

СД – Служба безопасности (Sicherheitsdienst (нем.); SD)

Смерш – «Смерть шпионам» – военная контрразведка СССР

СС – охранные отряды (Schutzstaffel (нем.); SS)

УІЖ – «Український історичний журнал» (научный журнал)

«оди» – служба порядка (Ordnungsdienst (нем.); Odi)

«хиви» – «добровольный помощник» (Hilfswilliger (нем.); Hiwi)

ЦШПД – Центральный штаб партизанского движения

на иностранных языках

AAN – Archiwum Akt Nowych (Архив новой истории Польши)

BA-MA – Bundesarchiv-Militärarchiv (Федеральный военный архив Германии)

HSSPf – Höhere SS– und Polizeiführer (главный фюрер СС и полиции)

IfZ – Institut für Zeitgeschichte (Институт современной истории)

KTB – Kriegstagebuch des Oberkommandos der Wehrmacht

(Дневник военных действий ОКВ)

MGFA – Militärgeschichtlichen Forschungsamt der Bundeswehr (Архив Управления военно-исторических исследований министерства обороны ФРГ)

PAJH – Privatarchiv des Joachim Hoffmann (Личный архив Иоахима Хоффманна)

Schuma – Schutzmannschaft der Ordnungspolizei (вспомогательная полиция порядка)

SSPf – SS– und Polizeiführer (фюрер СС и полиции)

WPr – Wehrmachtpropaganda (отдел пропаганды ОКВ)

Реклама
Вход
Поиск по сайту
Ищем:
Календарь