Книга Как победить свой возраст? 8 уникальных способов, которые помогут достичь долголетия, страница 33 – Алексей Москалев

Авторы: А Б В Г Д Е Ж З И Й К Л М Н О П Р С Т У Ф Х Ч Ш Ы Э Ю Я
Книги: А Б В Г Д Е Ж З И Й К Л М Н О П Р С Т У Ф Х Ц Ч Ш Щ Ы Э Ю Я
Бесплатная онлайн библиотека LoveRead.ec

Онлайн книга «Как победить свой возраст? 8 уникальных способов, которые помогут достичь долголетия»

📃 Cтраница 33

Повышенному давлению крови способствует недостаток в пище определенных аминокислот. Например, аргинина, отвечающего за выработку оксида азота, расслабляющего гладкомышечную стенку. Аргинина много в тыквенных семечках, кунжуте, орехах, красной рыбе и горохе. Еще один пример – цистеин, который может усиливать поглощение тканями глюкозы и снижать резистентность к инсулину. Его много в курице, яйцах, семечках, бобовых и орехах. Кардиопротекторным действием также обладают аминокислоты: глутаминовая кислота, гистидин, глицин, лейцин, тирозин.

На ранних стадиях заболевание протекает практически бессимптомно, что приводит к несвоевременному выявлению и лечению. Однако иногда гипертония вызывает такие симптомы, как головная боль, одышка, головокружение, боль в груди, сердцебиение и кровотечение из носа. Диагноз гипертензии обычно ставится на основании измерения артериального давления. Как известно, нормальным считается значение 120/80 мм рт. ст. Диагноз подтверждается в том случае, если в возрасте 40 лет и старше показатели артериального давления регулярно превышают в спокойном состоянии 140/90 мм рт. ст.

Иллюстрация к книге — Как победить свой возраст? 8 уникальных способов, которые помогут достичь долголетия [_180_181.jpg]

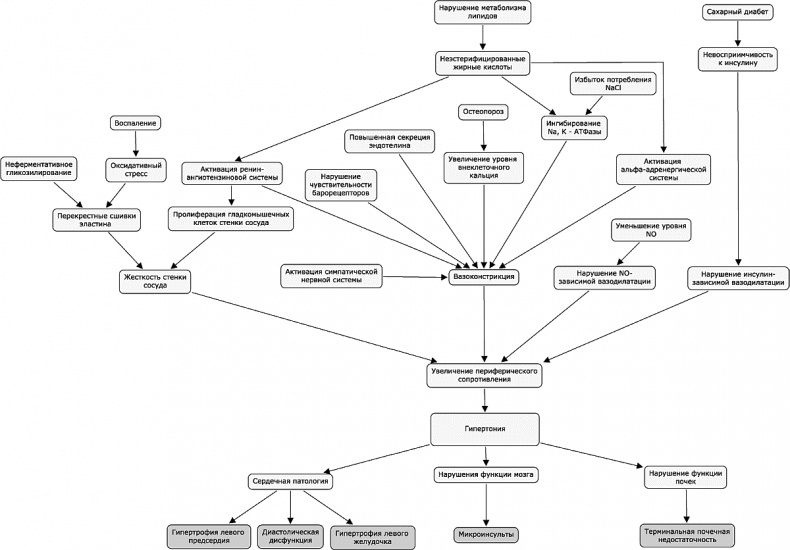
Рис. 20. Механизм развития гипертонии.


Механизмы возникновения гипертонии представлены на схеме (рис. 20). В частности, головной мозг регулирует диаметр кровеносных сосудов через периферическую симпатическую нервную систему и уровень определенных гормонов. Например, стероидного гормона уабаина и гормона жировой ткани лептина. Те, в свою очередь, регулируют ионный транспорт натрия и кальция в периферических артериях. Нарушение равновесия этих и других процессов приводит к повышенной сократимости гладкой мускулатуры стенок сосудов и гипертонии. Например, при ожирении избыточная жировая ткань секретирует много лептина, который вызывает сужение просвета сосудов. Таким образом, ожирение провоцирует гипертонию. Избыток натрия и кальция в кровотоке также способствует сокращению гладких мышц сосудов.

Риск заболевания возрастает на фоне сахарного диабета, повышенного уровня холестерина, ожирения, неэффективного управления психологическим стрессом, семейного неблагополучия и социальной незащищенности.

Американская ассоциация сердечных заболеваний перечислила 6 групп продуктов, являющихся основными источниками поваренной соли в нашем питании. На первом месте оказался хлеб и выпечка. Вторую позицию занимает ветчина и колбасы. Несколько тонких кусочков колбасы полностью покрывают суточную потребность в соли. Затем следуют – пицца, приготовленное мясо птицы, супы и сэндвичи.

Как показали Вималесваран с коллегами, опубликовавшие свои результаты в журнале «Ланцет», низкие концентрации 25-гидроксивитамина Д (активной формы витамина) в плазме крови ассоциируются с высоким артериальным давлением и риском гипертензии. Напротив, повышенные концентрации этого вещества могут уменьшать риск гипертензии. Воздействие солнечного света является основным источником витамина Д для большинства людей, хотя некоторое количество может поступать с пищей. Содержат значительное количество витамина Д печень трески, мясо лосося и тунца.

Помочь нормализовать кровяное давление могут навыки управления собственным стрессом. Например, регулярная забота о домашних животных, наблюдение за аквариумными рыбками способны нормализовать уровень артериального давления и частоту сердечных сокращений, улучшить настроение.

Хроническая печеночная недостаточность

Ученые из Калифорнийского университета в Лос-Анджелесе (UCLA) и клиники Дрезденского университета (С. Хорват и коллеги) по степени метилирования ДНК [168] («эпигенетическим часам») смогли определить возраст различных органов. У тучных людей печеночная ткань характеризовалась признаками ускоренного старения. Таким образом, избыточный вес и связанный с ним метаболический синдром ускоряют старение данного органа.

Хроническая печеночная недостаточность – это комплекс симптомов, характеризующийся нарушением одной или нескольких функций печени, который развивается в результате повреждения печеночной ткани. Причины повреждения печени могут быть различными – жировое перерождение (неалкогольный стеатоз), алкогольная болезнь печени или хронический вирусный гепатит (рис. 21).

Иллюстрация к книге — Как победить свой возраст? 8 уникальных способов, которые помогут достичь долголетия [_184.jpg]

Рис. 21. Причины и следствия хронической печеночной недостаточности.


Возрастзависимым заболеванием из всей этой группы патологий является неалкогольный стеатоз, поэтому обратим все внимание на него. Неалкогольный стеатоз печени – это избыточное накопление жиров (триглицеридов) в клетках печеночной ткани. Таким образом, это проявление метаболического синдрома в печени, заболеваемость которым стремительно растет из-за расширяющейся эпидемии ожирения у взрослых людей. Поскольку ожирение в современном мире затрагивает и детей, это заболевание может встречаться и в юном возрасте. Существует предположение, что резистентность к инсулину и метаболический синдром в целом начинаются с печени. Если остановить эти неблагоприятные процессы в печени в самом начале, это позволит предотвратить появление диабета, сердечно-сосудистых заболеваний, гипертонии.

В то время как частота других заболеваний печени неуклонно снижается, распространенность неалкогольной жировой болезни печени удвоилась в течение последних двух десятилетий. Эта болезнь охватывает треть населения, хотя лишь 1 % пациентов поликлиник в России знают о ее наличии у себя. Заболевание распространено у 16 % лиц с нормальным весом без присутствия выраженных метаболических факторов риска. Среди больных сахарным диабетом доля заболевших неалкогольным стеатозом возрастает до 43–60 %, а для пациентов с ожирением – до 90 %. На возрастзависимый характер заболевания указывает то, что в возрасте до 20 лет им поражено менее 20 %, в то время как в возрасте старше 60 лет – более 40 %. Наиболее часто это заболевание возникает у мужчин.

Неалкогольная жировая болезнь печени характеризуется накоплением избыточного количества липидов в печени с последующим воспалением. Характер заболевания зависит от индивидуальных особенностей: возраста, пола, наличия диабета, генетических полиморфизмов, состояния кишечного микробиома.

Основной причиной развития неалкогольной жировой болезни печени считается инсулинорезистентность. Недавнее исследование показало, что болезнь также ассоциирована с воспалением, повышенным уровнем С-реактивного белка и молочной кислоты. Метаболический стресс, вызванный употреблением жирной пищи, приводит к выработке воспалительных цитокинов и активации находящихся в печени иммунных клеток, таких как CD8+ Т-клетки и натуральных Т-клеток-киллеров (NK-T-клеток). Последние, в свою очередь, атакуют печеночную ткань. В результате воспалительного процесса возникает оксидативный стресс, который провоцирует стеатогепатоз, нередко развивающийся в такие смертельные заболевания, как цирроз, фиброз печени и гепатоцеллюлярная карцинома. Неалкогольный стеатоз печени через системное воспаление повышает риск сердечно-сосудистых заболеваний, которые остаются основной причиной смерти у таких пациентов.

Реклама
Вход
Поиск по сайту
Ищем:
Календарь