Книга Кодекс денег, страница 3 – Евгений Кнутов

Авторы: А Б В Г Д Е Ж З И Й К Л М Н О П Р С Т У Ф Х Ч Ш Ы Э Ю Я
Книги: А Б В Г Д Е Ж З И Й К Л М Н О П Р С Т У Ф Х Ц Ч Ш Щ Ы Э Ю Я
Бесплатная онлайн библиотека LoveRead.ec

Онлайн книга «Кодекс денег»

📃 Cтраница 3

Деньги перестали быть обеспеченными вообще, и просто превратились в набор бумажек определенного номинала, чуть больше стоимости их производства. Все вроде бы обесценилось в принципе, но в то же время выросла роль денег в жизни обычного человека, и стало легче управлять финансовой системой и людьми.

Если дать человеку простую и понятную цель — деньги, он будет более податлив, читаем и управляем, а главное предсказуем. Вспомните рекламу по ТВ (теперь буду считать упоминания — 4), поисковые запросы в интернете, кризисы, тренды, финансовые науки, психологию.

На данный момент (2015 год), деньги — это средство доверия между одними и другими субъектами, а также средство обмена одних ценностей на другие.

А вот какие ценности выбрать, каждый решает сам. Либо это будет набор бумажек, за которыми ничего не стоит, либо это будут реальные существенные ценности в жизни.

Я говорю здесь не про те ценности, которые блестят, а про определенные ценности для каждого человека: шоппинг, образование, еда, путешествия, увлечения, семья, секс, интернет, спорт и многие другие.

И выбирать лучше ценности, которые обогащают человека, как личность, как Человека (с большой буквы). Например: образование, большие впечатления, дети, специальные навыки, творчество, путешествия, спорт и др. Но, конечно, не стоит забывать и про первоначальные потребности для жизни по пирамиде А. Маслоу: физиологические нужды, безопасность и социальные связи.

Иллюстрация к книге — Кодекс денег [i_003.jpg]

А то можно и из реальности выпасть. Всего должно быть в меру. «Не в деньгах счастье — но и без них нельзя».

Чем больше таких «правильных» ценностей у вас станет, тем лучше, тем более комфортно вы будете чувствовать себя (ближе к счастью, удовлетворенности). И если материальные цели будут совпадать с вашими ценностями, то будут приниматься разумные решения и будет проще двигаться вперед. Со временем и доход станет больше — поверьте, так и будет.

Вот обычная схема обывателя, у меня тоже такая раньше была. Получил деньги, появляется жгучее желание их потратить, или что-нибудь срочно приобрести — купить авто или крутую мультиварку, отдохнуть в ресторане или покутить с друзьями.

Иллюстрация к книге — Кодекс денег [i_004.jpg]

Совет

Я бы посоветовал следующую схему постановки целей. Получили деньги, и не потакаете своей страсти потребления, а думаете, какие полезные ценности сможете приобрести на эту сумму — купить авто, чтобы решать свои творческие (спортивные, деловые) задачи; заняться спортом и побывать на природе, чтобы набраться сил для новых свершений; купить необходимую бытовую техник у, чтобы высвободившееся время провести с пользой.

Иллюстрация к книге — Кодекс денег [i_005.jpg]

Нужно задавать себе более глубокие вопросы, приобретать действительно что-то стоящее и улучшающее вашу жизнь. И никогда не приобретать то, что вам не по карману на данный момент. Лучше работать над собой, развивать профессиональные навыки, чтобы зарабатывать больше.


Да, может, выглядит идеализированно, но так оно и есть — чем глубже вы задаете вопросы, тем лучше будете понимать стоимость денег и цену покупки. Если вы не можете «нормально» ответить сами себе, для чего вам данная покупка — отложите свободные деньги на депозит, хотя бы на 6 месяцев, время само подскажет что делать. Умейте себе отказывать — это качество сильных людей. Отключите первоначальное желание купить ненужные вещи. Это дисциплинирует и помогает экономить.

Обыватель всегда видит самое простое решение — закрыть срочно свои материальные «хотелки» или догнать своих знакомых в видимости достатка, независимо от своего уровня благосостояния. Но он не хочет думать, для чего все это, зачем и куда ведет. Очень часто человек хватает все, что захочет, тратится, даже не подумав — а нужно ли ему это на самом деле?!

У каждого человека должен быть свой «млечный путь» со своими ценностями и мечтами, и тогда все материальные затраты будут соответствовать его пути.

Вспомните известную всем картинку — как осел хочет догнать привязанную к макушке желанную морковку. Если ничего не предпринимать, не развивать мышление, не задавать правильные вопросы и не искать на них ответы, то так и будешь безуспешно пытаться достигнуть благосостояния.

Если хотя бы иногда задавать себе вопрос «Зачем мне это?» (желательно больше глубины) уже начинаешь думать по-другому: «Эту морковку никак не догнать, надо думать, как достать ее иным способом и перестать, наконец, быть таким ослом». Думайте, задавайте вопросы, ищите ответы — не идите на поводу у своих желаний «хочу», «требую», «как у всех», «больше денег». Деньги — это нереальные ценности, они ничего не стоят, и подсознание об этом знает, и делает вас беднее, как в прямом, так и переносном смысле.

Совет

Есть очень хороший практический совет. Положите в свой бумажник яркую карточку с вопросом «Это тебе точно надо?». Когда будете совершать импульсивную или незапланированную покупку, натолкнетесь на карточку и задумаетесь хотя бы на секунду. Постепенно у вас выработается привычка принимать осознанное решение. И когда у вас хватит решимости отказать себе в покупке, ставьте галочку (или название продукта) на карточке, и таким образом будете считать свои маленькие успехи — а это очень важно на пути к управлению своими тратами.


В конце добавлю, вспоминая известное изречение — «Деньги не цель, а средство ее достижения». И эту цель Вы должны выбирать сами, и еще раз сами, а не идти на поводу у ТВ (5 раз) или окружения.

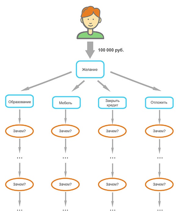
Теперь предлагаю и вам потренировать свой ум. Предположим — у вас появилось 100 тысяч рублей свободных денег (открывать бизнес не хотите): среднестатистическая семья, с детьми, в квартире, с машиной, что будете делать? Да, поразмышляйте, что будете делать с такой суммой денег? Чтобы получить удовлетворение в будущем, а не сейчас.

Иллюстрация к книге — Кодекс денег [i_006.jpg]

Резюме:

1. Ставьте реальные цели, а не денежные

2. Денежные траты должны соответствовать личным ценностям

3. Всегда перед покупкой спрашивайте себя: «Зачем мне это?»

3. Концепция «богатые и бедные»

Богатые тоже плачут

Известный сериал

Всем с детства известно разделение людей на богатых и бедных, которое непонятно как оценить. А давным-давно все было просто и понятно: царь и его свита — богатые, все остальные — бедные. Постепенно, а затем окончательно в наше капиталистическое время сформировался еще и средний класс, на котором все житие-бытие и держится, благодаря которому все человечество двигается вперед: реклама, наука, творчество, финансы, законы.

Реклама
Вход
Поиск по сайту
Ищем:
Календарь