Онлайн книга «Записки у изголовья. Книга 1»
|
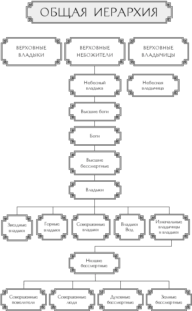
Измерения длины и веса в Древнем Китае ЧЖАН (кит 丈) – мера длины, равная 3,33 м. ЛИ (кит 里) – мера длины, используемая для измерения больших расстояний. Примерно равна 500 м. ЦЗИНЬ (кит 斤) – мера веса, равная 500 граммам. ЦИН (кит 顷) – мера площади, равняется приблизительно 6 гектарам. ЦУНЬ (кит 寸) – мера длины, равная примерно 3,33 см. МУ (кит 亩) – мера площади, равняется примерно 672 квадратным метрам. Термины БЕССМЕРТНОЕ НАЧАЛО (кит. 仙胎) – бессмертный зародыш, зародыш дао или истинное семя – бестелесное соединение жизненности и духа белого и золотого света. Оно не имеет ни формы, ни величины и не похоже на обыкновенный зародыш, возникающий в результате соития мужчины и женщины. ВРЕДОНОСНАЯ ЦИ (кит. 戾气) – вредоносный тип жизненной энергии ци, которая постоянно окружает человека и находится в его организме. Всегда должен быть баланс здоровой и вредоносной ци. Но если происходит перевес вредоносной, человек ослабевает и начинает болеть. ДАО (кит. 道) – важная этическая категория китайской философии, нравственный путь человека, достижение гармонии. ДУШИ ХУНЬ И ПО (кит. 三魂六魄) – древние китайцы считали, что души человека многочисленны и делятся на три эфирные (хунь), отвечающие за эмоции и мыслительные процессы, и шесть животных (по), отвечающих за физиологические процессы и двигательную функцию. ИЗНАЧАЛЬНЫЙ ДУХ (кит. 元灵) – сферическое энергетическое «тело». Несет в себе часть сознания, памяти и энергии. В мир людей сходит дух с изначальной памятью и энергией и входит в тело. Телесное проявление изначального духа – биение сердца. ИСТИННОЕ ТЕЛО (кит. 真身) – феномен нетленного тела святых монахов в даосизме и буддизме; в фэнтези обычно это истинное обличие духов и бессмертных. КУЛЬТИВАЦИЯ (кит. 修) – духовное самосовершенствование в контексте даосских практик. Работа с разными видами жизненных энергий, конечной целью которой является обретение бессмертия и вознесение. ПОРЧЕНАЯ ЦИ (кит. 浊气) – загрязненная жизненная энергия ци, которая на протяжении длительного времени не участвовала в циркуляции по телу человека, а накапливалась, как шлаки. Бестиарий ПТИЦА БИИ (кит. 比翼鸟) – в китайской мифологии «сдвоенная» птица, которая состоит из двух: одна зеленая, другая красная. Также именуется птицей со сдвоенными крыльями. ПТИЦА-ЛУАНЬ (кит. 鸾鸟) – чудесная птица в древнекитайской мифологии, чье появление было возможно лишь в мирные времена. ЦЗИНВЭЙ (кит. 精卫鸟) – птица из китайской мифологии, внешним видом напоминает ворону, но с красными лапами и пестрой головой с белым клювом. ЦИЛИНЬ (кит. 麒麟) – в китайской мифологии волшебное существо с рогами, туловищем коня, ногами оленя и головой дракона. Считается благородным животным, символизирует мир и спокойствие. ![]() ![]() ![]() ![]() ![]() |
![Иллюстрация к книге — Записки у изголовья. Книга 1 [book-illustration.webp] Иллюстрация к книге — Записки у изголовья. Книга 1 [book-illustration.webp]](img/book_covers/114/114832/book-illustration.webp)
![Иллюстрация к книге — Записки у изголовья. Книга 1 [book-illustration-1.webp] Иллюстрация к книге — Записки у изголовья. Книга 1 [book-illustration-1.webp]](img/book_covers/114/114832/book-illustration-1.webp)
![Иллюстрация к книге — Записки у изголовья. Книга 1 [book-illustration-2.webp] Иллюстрация к книге — Записки у изголовья. Книга 1 [book-illustration-2.webp]](img/book_covers/114/114832/book-illustration-2.webp)
![Иллюстрация к книге — Записки у изголовья. Книга 1 [book-illustration-3.webp] Иллюстрация к книге — Записки у изголовья. Книга 1 [book-illustration-3.webp]](img/book_covers/114/114832/book-illustration-3.webp)
![Иллюстрация к книге — Записки у изголовья. Книга 1 [book-illustration-4.webp] Иллюстрация к книге — Записки у изголовья. Книга 1 [book-illustration-4.webp]](img/book_covers/114/114832/book-illustration-4.webp)