Онлайн книга «Психологическая война. Теория и практика обработки массового сознания»
|
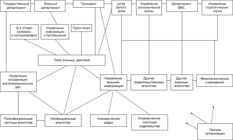
1) продолжало проводить научную и информационную разведку; 2) готовило операции черной пропаганды (открытое разрешение на это оно получило только в марте 1943 года); 3) готовило подрывные операции совместно с командованием регулярных войск. УВИ стало работать под руководством Элмера Дэвиса, стипендиата Родса в Оксфорде и писателя, который сделался одним из самых популярных радиокомментаторов в США. ИИС продолжал возглавлять Роберт Шервуд, которому помогала экстравагантная компания весьма необычных личностей – эмигрантов, социалистов, специалистов по рекламе, психологов, психоаналитиков (как профессиональных, так и самодеятельных), профессиональных промоутеров, коммерческих атташе, молодых людей, только что закончивших колледжи, управляющих нефтяными компаниями и популярных авторов (прозаиков, авторов статей в популярных журналах, лауреатов Пулицеровской премии, авторов дешевых журналов, юмористов и поэтов. Был среди них даже один профессиональный писатель, симпатизировавший японцам, который получал плату от японского императорского посольства). Агентство Военного департамента, работавшее под руководством Службы военной разведки управления G-2, было переименовано в Отдел психологической войны и совершило в структуре G-2 нечто вроде хода конем. В результате этого оно очутилось в новом месте, в ТО без заметных изменений своих функций и полномочий. Этот отдел перешел под командование полковника (позже бригадного генерала) Оскара Солберта, выпускника академии в Вест-Пойнте, который имел обширные международные и деловые связи. Он находился в отставке и работал главным чиновником у Истмана Кодака. До отставки он исколесил всю Европу, изучив армии многих европейских стран. Однажды его даже отправили в командировку по заданию Белого дома. После создания УВИ управление полковника Солберта разделилось, словно амеба – гражданская часть отдела психологической войны перешла в УВИ и превратилась в мозговой центр для экспертов по зарубежному радиовещанию, которые, однако, этого не оценили по достоинству; военная же часть продолжала существовать как отдел Службы военной разведки (СВР) до 31 декабря 1943 года. В этот день УВИ упразднило свою часть, а СВР – свою, оставив Военный департамент в самый разгар войны без официального учреждения, занимавшегося психологической войной. Остались только несколько офицеров связи. Психологической войной стали заниматься специально назначенные офицеры ООГШ (Оперативного отдела Генерального штаба). Эта группа прославилась тем, что очень добросовестно отнеслась к делу, хоть и была перегружена работой, в то время как СВР и Военный департамент прекрасно обходились без отделов пропаганды. А тем временем УВИ и УСС сражались в Вашингтоне за руководство зарубежной пропагандой. Газеты округа Колумбия и Манхэттена посвящали целые полосы этой борьбе, наравне с отчетами о боевых действиях в России, Ливии и на Тихом океане. Однажды по УСС пронесся слух, что президент передал ему функции зарубежной пропаганды, забрав у УВИ все, за исключением передатчиков в Нью-Йорке и Сан-Франциско. УВИ охватило уныние и коллективное несварение желудка. Но на следующий день выяснилось, что это ошибка, и торжествующее УВИ стало разрабатывать планы ущемления интересов УСС. А тем временем происходили следующие вещи. ![]() Схема 1. (Составлена автором) Разрабатывались проекты психологической войны, как для Объединенного, так и для Комбинированного комитета начальников штабов. Эти проекты были строго засекречены. Их обсудили на нескольких совещаниях и постановили повысить уровень секретности. После этого они были спрятаны под замок, чтобы писатели и сотрудники радио, занимавшиеся пропагандой, не увидели их и случайно не рассекретили, начав претворять в жизнь. Велись радиопередачи – тысячи слов на десятках языков передавались на все страны мира. Тексты этих передач составляли люди, которые либо совсем не общались с федеральными учреждениями, определявшими политику страны, либо общались очень мало. Никто из них не имел контактов с военными организациями, за исключением службы безопасности. Планы, составленные наверху, не имели никакой связи с операциями, проводившимися внизу. ![]() Схема 2. (Источник: Bureau of the Budget: The United States at War. Washington, 1947. P. 225. Бюджетное бюро: Соединенные Штаты в войне. Вашингтон, 1947. С. 225) Если в Вашингтоне хотели точно узнать, что передается по радио, то действующие отделы в Нью-Йорке и Сан-Франциско, оскорбленные тем, что Объединенный комитет начальников штабов никогда не консультировался с ними, отказывались предоставлять кому-либо тексты своих передач (под предлогом того, что они были засекречены их собственной службой безопасности). Это сбивало с толку другие вашингтонские агентства. (Автор, переведенный в ту пору из Военного департамента в УВИ, однажды сумел обойти это препятствие, получив текст передачи на Японию, шедшей из Сан-Франциско, от сотрудников Военно-морского департамента. Эта передача была записана американской подводной лодкой в Тихом океане.) В разных странах были созданы крупные заморские отделы. Некоторые из них очень быстро стали работать эффективно и четко, рассказывая жителям той или иной страны о том, как живет в эти военные годы Америка; другие, созданные на скорую руку правительством, занимались всякой ерундой или страдали от внутренних склок, отчего их работа была совсем неэффективной. И наконец, бедные британские чиновники бродили по Вашингтону, разыскивая своих американских партнеров по пропаганде. Они искали одно учреждение, а находили вместо этого целую дюжину. Так обстояли дела в 1942–1943 годах. ![]() Рис. 18. ЛИСТОВКА, НАПРАВЛЕННАЯ ПРОТИВ ЯПОНСКОЙ ВЫСТАВКИ Мы узнали, что в Кантоне, на Китайском театре, японцы организовали большую выставку для голодных и апатичных жителей этого города. На ней были представлены обломки сбитых американских самолетов. Японцы хотели убедить китайцев, что военно-воздушные силы Америки разгромлены. Мы быстро изготовили эту листовку и сбросили ее на город, пока выставка еще не закончилась. (Китай, 1944) Но в 1945 году все это скопище было преобразовано в крупную, хорошо управляемую организацию с четкой структурой. За три недели до капитуляции Японии УВИ наконец-то подготовило официальный указатель своих пропагандистских «директив» – иными словами, официальное руководство, в котором говорилось, какими видами пропаганды надо заниматься, а какими – нет. Заморские отделения стали работать на коротких волнах метрополии. Укрепилась дисциплина среди сотрудников. Методы стали более точными. Под руководством капитан-лейтенанта, доктора медицины Александра Лейтона, который был также психиатром и антропологом, для анализа боевого духа японцев и немцев были разработаны специальные методики. Сравнимые, но совсем иные методы для Европы были созданы сотрудниками Гарольда Лосевела. Офицером, который контролировал соблюдение режима секретности и подписывал все важные приказы, был назначен эксперт по пропаганде Леонард Дуб. |
![Иллюстрация к книге — Психологическая война. Теория и практика обработки массового сознания [i_020.jpg] Иллюстрация к книге — Психологическая война. Теория и практика обработки массового сознания [i_020.jpg]](img/book_covers/104/104772/i_020.jpg)
![Иллюстрация к книге — Психологическая война. Теория и практика обработки массового сознания [i_021.jpg] Иллюстрация к книге — Психологическая война. Теория и практика обработки массового сознания [i_021.jpg]](img/book_covers/104/104772/i_021.jpg)
![Иллюстрация к книге — Психологическая война. Теория и практика обработки массового сознания [i_022.jpg] Иллюстрация к книге — Психологическая война. Теория и практика обработки массового сознания [i_022.jpg]](img/book_covers/104/104772/i_022.jpg)